零碳园区,是指在园区的规划、建设与运营的全生命周期内,多方主体协同产业生态链,依托绿色投资、零碳科技和数智运营等手段,实现区域内温室气体排放与清除的动态平衡,园区内直接或间接产生的二氧化碳排放总量,在一定周期内(通常为一年),通过清洁技术支持、碳回收技术、能源存储交换等方式全部予以抵消,从而全年实现碳元素“零排放”的现代化产业园区。
园区与零碳园区探析
园区,是以核心企业为主导并聚集上下游企业,根据城市经济发展需要,建立产业规划和发展战略,引进符合相关条件的产业项目,存在工业、商业、建筑、物流交通等多种业态。为维持园区生态系统正常运行,园区需要消耗大量的资源和能源,随之产生大量的温室气体。因此,在全球气候变化的压力下,园区的温室气体控制将是各国减排战略的关键靶点。
截至2020年,我国各类产业园区数量已超2.5万个,园区碳排放量已经达全国碳排放总量的31%,要实现碳达峰碳中和,园区的脱碳转型迫在眉睫。零碳智慧园区是在“双碳”背景下,历经低碳、近零碳的动态演进以及规划、建设、运营一体化持续优化迭代,最终实现净零碳排放的一种园区发展模式。
零碳园区,是指在园区的规划、建设与运营的全生命周期内,多方主体协同产业生态链,依托绿色投资、零碳科技和数智运营等手段,实现区域内温室气体排放与清除的动态平衡,园区内直接或间接产生的二氧化碳排放总量,在一定周期内(通常为一年),通过清洁技术支持、碳回收技术、能源存储交换等方式全部予以抵消,从而全年实现碳元素“零排放”的现代化产业园区。
具体来说,园区零碳是指园区建筑绿色化、能源结构清洁化、能源利用高效化、资源利用循环化、园区管理智慧化和投融资绿色化。
零碳园区内涵
政策指明零碳园区建设方向
我国零碳、低碳园区的政策时间线可以追溯到2013年。这一年,工业和信息化部、国家发展改革委联合启动了国家低碳工业园区试点,以低碳工业园区试点为抓手,发挥产业集聚的辐射作用和工业绿色发展的引领作用,带动整个工业领域的绿色低碳转型,参与试点的工业园区探索形成了各具特色的低碳发展模式。
近些年来,我国相继出台了一系列政策文件,积极推动园区绿色低碳转型,从生态示范工业园区、循环化改造示范园区,到低碳示范园区、绿色园区、近零碳园区等。而“双碳”目标提出后,从国家层面,“1+N”的政策体系建设提上日程,多个配套政策规划接连发布。
代表性政策包括——
2021年2月,《国务院关于加快建立健全绿色低碳循环发展经济体系的指导意见》出台,鼓励高新区倡导绿色低碳生活方式和全面节能降耗,引导企业积极践行绿色生产方式,探索建设“碳中和”示范园区。
2021年8月,《关于推进国家生态工业示范园区碳达峰碳中和相关工作的通知》要求“将碳达峰、碳中和作为示范园区建设的重要内容,形成碳达峰、碳中和工作方案和实施路径,推动示范园区先于全社会在2030年前实现碳达峰,2060年前实现碳中和”。
2021年9月,《中共中央国务院关于完整准确全面贯彻新发展理念做好碳达峰碳中和工作的意见》出台,要求“开展碳达峰试点园区建设”;“推广园区能源梯级利用等节能低碳技术”。
2021年10月,《国务院关于印发2030年前碳达峰行动方案的通知》提出:“组织开展碳达峰试点建设。加大中央对地方推进碳达峰的支持力度,选择100个具有典型代表性的城市和园区开展碳达峰试点建设,在政策、资金、技术等方面对试点城市和园区给予支持,加快实现绿色低碳转型,为全国提供可操作、可复制、可推广的经验做法”;“打造一批达到国际先进水平的节能低碳园区”;“推进产业园区循环化发展,到2030年,省级以上重点产业园区全部实施循环化改造。”
《2030年前碳达峰行动方案的通知》
2022年2月,《国家发展改革委国家能源局关于完善能源绿色低碳转型体制机制和政策措施的意见》出台,提出“在工业领域,推动企业形成低碳、零碳能源消费模式”,“绿色能源消费促进机制将为追求零碳低碳的绿色工厂、绿色园区、绿色社区等提供实现途径”。
此外,在地方层面,目前也已有20余个地区“抢滩”布局,发布了相关政策。例如,《深圳市近零碳排放区试点建设实施方案》提出低碳/零碳园区能源结构以电力、天然气等清洁能源为主;内蒙古自治区工信厅发布《低碳零碳工业园区建设实施方案》,提出2022年零碳园区新能源消纳比例达到50%、三年内达到80%;江苏省“十四五”工业绿色规划的要求,江苏将积极探索开展“近零碳园区(工厂)”和“碳中和工厂”建设,选择有条件的地区和工业园区开展“碳排放达峰先行区”创建示范,首个零碳园区已于2021年5月在无锡落地;四川省在今年8月刚确定了17家近零碳排放园区试点名单,建设进入实质性阶段。
《零碳智慧园区白皮书(2022)》指出,作为世界第一碳排放大国,我国要用不到10年时间实现“碳达峰”,再用30年左右时间实现碳中和,任务艰巨。值得注意的是,各地对于零碳智慧园区的认知大多停留在概念层面,对于如何建设零碳智慧园区,相关工作重点、实施步骤等把握并不清晰,难以真正从系统性、整体性考虑推动园区的转型升级,无法通过对能源、资源、基础设施、产业、生态环境、运行管理等指标进行分析,实现不同地点、行业、体系的园区绿色零碳发展。
此外,资金引导、源头控制和技术指导等方式不够明确,对零碳智慧园区能源结构、产业结构、基础设施、政策体制等方面的实现路径仍在探索中。
在零碳产业园建设研究方面,清研智库集团提供专业的政策咨询服务,集结最新的政策研究成果,辅以大数据调研,可以根据各地区传统产业园建设思路,提供结合本地实际情况产业园建设规划,为本地产业升级、实现高质量发展提供智慧决策。
双管齐下打造零碳智慧园区格局
实现园区碳中和,根本上应从控制碳排放和加大碳吸收两方面入手,同时建立碳交易市场,加强智慧管控。首先,控制碳源,从能源、生产、交通、建筑、生活等方面节能减排,优化产业生产模式、使用绿色可再生能源、发展低碳负碳技术、倡导低碳交通和低碳生活。其次,加大碳吸收,发展生态碳汇、碳捕捉与封存等技术。此外,建立碳交易市场,实现碳排放权优化配置,推动企业进行技术升级。同时,打造零碳操作系统,汇聚园区内水电、光伏、储能、充电桩等各类能源数据,实现园区能源智慧管控。
要顺利推进零碳园区建设,前提是做好碳排放监测与核算。碳监测结合大气中温室气体浓度监测数据和同化反演模式计算温室气体排放量,碳核算基于活动水平和排放因子的乘积计算温室气体排放量,前者可以推动完善核算体系,支撑排放因子本地化更新,也可以对核算结果进行校核。通过监测与核算园区内的碳排放活动,获取园区各途径碳排放的事实与数据,制定针对性策略,最终推动园区零碳智慧转型。
同时在智慧园区顶层设计系统应融入碳中和理念,强调“数字融汇赋能”,落脚点为“高品质发展”,强调创新成长、绿色高效和以人为本,兼顾绿色与发展、兼顾生产和生态的全面规划。智慧系统以数据打通园区核心生产要素各环节,对园区经济社会发展以及碳排放相关重点要素数据进行系统梳理和全量汇聚,建立园区碳排放指标体系和碳管控应用,为场景化业务应用提供通用的、可复制性的基础能力支撑。依托零碳操作系统的能源转型、应用转型和数字化转型三大核心能力转型保障零碳智慧园区建设目标顺利推进和愿景落地。核心要素全面塑造园区零碳化发展环境,支撑建设目标的推进。零碳智慧园区建设上联零碳智慧城市,下接零碳产业民生,通过物理空间“城市-园区-企业-人”和数字空间的深度融合互动,实践园区的零碳化高质量发展。
零碳园区发展路径
清研集团拥有自主知识产权的系统管理平台,可以个性化打造智慧停车系统、智慧垃圾管理系统等平台,以数字化碳管理平台作为园区内能源和碳排放数据及相关信息互通与交流的载体,设计数据可视化的智能驾驶舱,实现对园区能耗和碳排放数据全方位、多维度的透明化监测,直观展示节能减碳效果,同时可实现碳足迹、碳核查、碳资产管理以及科学碳目标管理等能力,全方位展现产业园区实时碳数据。
智慧零碳抢占储能未来市场
零碳园区强调园区的低碳化、数字化、智慧化转型发展,储能系统、智能电网等一系列绿色组合拳是零碳园区的“标配”,而储能系统则是其中的关键一环。
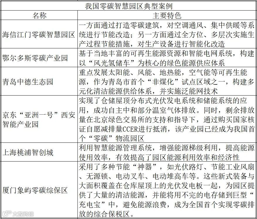
我国零碳智慧园区典型案例
储能系统类型可以根据园区的用电负荷和特点来选择,不同类型的储能系统具有不同的特点和适用场景,可根据实际需求进行选择。
储能系统的规划是一个复杂的过程,需要根据园区的用电负荷和能源需求来确定,同时综合考虑储能系统的类型、容量、效率、时间、可靠性、安全性、成本和维护等因素,以确保系统能够长期稳定运行,为工业园区提供高效、可靠的零碳能源服务。2023年,全国各地涌现出多个新建或改建的零碳园区。目前零碳园区正在加速铺开并逐步成熟,或将成为工商业储能打开的第一个量化市场。
零碳产业园的建设不仅仅是为了实现碳排放的减少或零排放,更重要的是推动整个产业链的绿色转型,打造低碳、循环、可持续的产业生态。
在产业链上游,需要重视资源的可持续利用。对于不可再生资源,需要采取节约和高效利用的策略,同时积极寻找可替代的清洁能源。对于可再生资源,需要建立科学的采集和利用制度,确保资源的永续利用。
在产业链中游,需要推广绿色制造。通过采用清洁能源和节能技术,优化生产流程,降低生产过程中的能源消耗和碳排放。同时,对于产生的废弃物,需要采取资源回收再利用的措施,减少对环境的污染。
在产业链下游,需要推广绿色消费。消费者应当选择购买绿色、环保、低碳的产品,从而推动企业生产方式的转变。同时,政府可以采取政策引导和财政支持等措施,鼓励企业开展绿色产品的研发和生产。
此外,零碳产业园的建设还需要全球的合作。在全球气候变化的大背景下,各国都需要共同应对气候变化问题。通过加强国际合作,共同研发和推广绿色技术、产品和解决方案,推动全球产业链的绿色转型。
零碳产业园的建设是一个系统工程,需要全社会的共同努力。通过政策引导、技术创新、国际合作等多方面的措施,推动实现产业绿色转型和可持续发展目标。
撰稿 | 李卓君 清研集团陕西子公司研究员
编辑 | 陈泽玺
图片 | 网络
相关阅读
清研智谈
清研智观

