
1月12日14时
安徽省应急管理厅发布
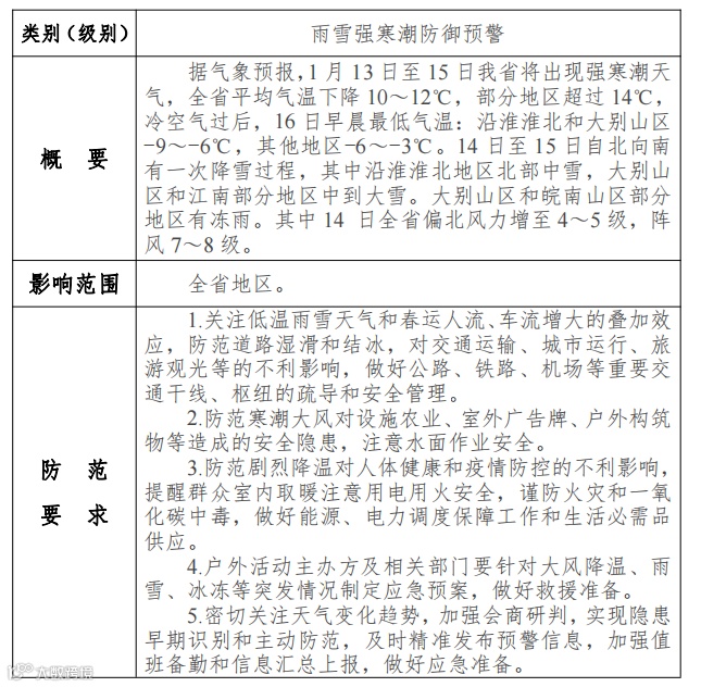
雨雪强寒潮防御预警
12-15日全省雨雪量预报
未来十天全省气温起伏较大。13日前全省气温逐渐回升,沿江江南部分地区最高气温可达20℃左右。13-15日受强冷空气影响,我省将迎来强寒潮天气,全省平均气温将下降10~12℃,部分地区超过14℃,其中14日全省偏北风力增至4~5级,阵风7~8级。冷空气过后,16日早晨最低气温:沿淮淮北和大别山区-9~-6℃,其他地区-6~-3℃。17-21日早晨气温仍维持较低水平,其中17-18日、20日早晨全省最低气温-6~-3℃。
|
13日 (周五) |
|
小雨,夜里小到中雨 |
9~18℃ |
|
14日 (周六) |
|
小到中雨转雨夹雪或雪 |
0~9℃ |
|
15日 (周日) |
|
小雪转阴天 |
-4~1℃ |
|
16-18日 (周一至周三) |
|
多云到晴 |
-6~7℃ |
|
19日 (周四) |
|
多云 |
-2~11℃ |
来源:合肥日报
审核 | 马娜娜 责编 | 吴京 编辑 | 李卓越
猜你喜欢


