搜索
首页
大数快讯
大数活动
服务超市
文章专题
出海平台
流量密码
出海蓝图
产业赛道
物流仓储
跨境支付
选品策略
实操手册
报告
跨企查
百科
导航
知识体系
工具箱
更多
找货源
跨境招聘
DeepSeek
首页
>
合肥官宣:两年内不涨价
>
0
0
合肥官宣:两年内不涨价
庐阳发布
2023-10-15
2
导读:点击查看
近日,
合肥
市轨道交通(地铁)票价延期顺利得到合肥市发改委批复,同意合肥市轨道交通(地铁)票价继续执行原标准,
票价和优惠政策自2023年12月25日起执行,有效期2年。
全文如下:
合肥轨道自2016年12月26日1号线开通以来,票价持续保持不变并实施灵活多样的优惠政策,目前合肥轨道整体票价水平对比长三角地区城市以及其他周边城市均处于较低水平。优惠的票价体系增强了公共交通的公益性,降低市民出行成本,减缓城市交通压力,提高了市民出行的幸福感。
票价体系中,
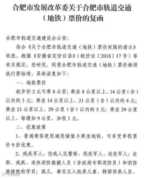
地铁票价起步价2元可乘坐8公里;乘坐8公里以上,14公里(含)以内的3元;乘坐14公里以上,21公里(含)以内的4元;乘坐21公里以上,29公里(含)以内的5元;乘坐29公里以上的,每增加9公里,加收1元。
在此票价基础上,乘客可享受多种优惠政策。
目前,合肥轨道交通已发行单程票、普通储值
票、计次票、纪念票、年票等实体票卡,支持合肥通、银联金融IC卡、全国交通部一卡通等票卡使用。合肥轨道APP二维码过闸、支付宝乘车码、微信小程序及银联闪付等电子乘车方式也在合肥轨道交通广泛应用,互联网信息化电子支付已经占到总进站客流近6成,极大提高了广大乘客乘车的便捷性。
各票种互为补充,极大丰富了市民出行的多元化选择。合肥轨道将不断完善票务政策和票种结构,努力践行“人民轨道为人民”理念,为广大人民提供安全快捷的优质
服务
。
• end •
来源:
合肥轨道交通
审核 | 余挺生 责编 | 侯丽娟
猜你喜欢
1.
如果你要写庐阳,就不能只写庐阳
2.
科技招商!庐阳如何脱颖而出?
3.
来庐阳,让你拥有“绿色心情”
4.
点赞!咱庐阳这些娃太棒了
5.
上新!来庐阳“元·书局”开启奇幻之旅
【声明】内容源于网络
0
0
庐阳发布
权威发布,全心服务。这里是庐阳区新媒体平台。 (互联网新闻信息服务许可证编码:34120240001)
内容
15871
粉丝
0
关注
在线咨询
庐阳发布
权威发布,全心服务。这里是庐阳区新媒体平台。 (互联网新闻信息服务许可证编码:34120240001)
总阅读
23.5k
粉丝
0
内容
15.9k
在线咨询
关注