2月13日,
惠州市教育局发布
中考改革第二次征求意见稿,
在计分科目分值、参考科目等级划分、
方案有效期等方面作出关键调整,
即日起至3月14日
面向社会公开征求意见,
社会各界可通过
网络、信函、现场三种方式建言献策。
(点击文末“阅读原文”查看公告原文)
据悉,此前,惠州市教育局草拟了《惠州市教育局关于深化高中阶段学校考试招生制度改革的实施意见(征求意见稿)》(下称《实施意见》),分别于2025年12月征求教育系统意见、召开听证会,2026年1月6日-2月5日面向社会公开征求意见。(此前报道:总分740分!惠州中考或将有这些变化!正在征求意见)
市教育局根据相关意见及省指导意见修改形成第二次征求意见稿,再次面向社会公开征求意见。此次发布的第二次征求意见稿,英语、体育与健康科目保留第一次征求意见稿的调整内容,其余核心调整集中在计分科目分值、等级划分比例及方案有效期三方面。
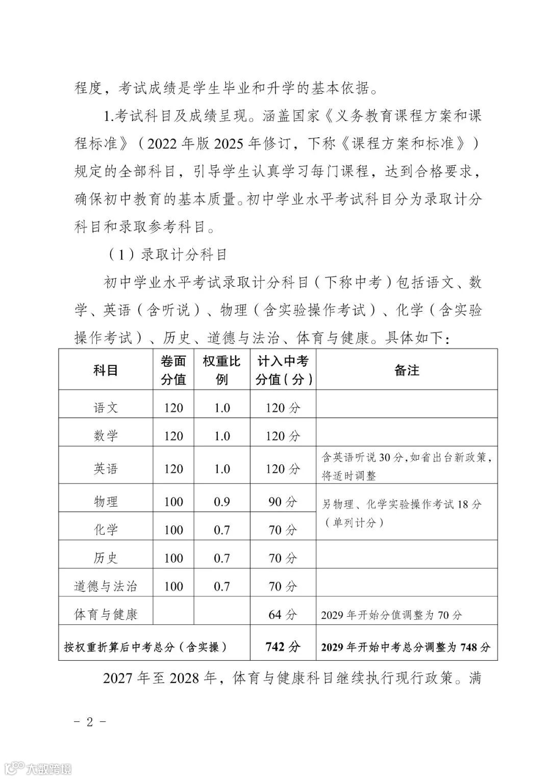
中考录取计分科目分值上,道德与法治科目适当减少识记类知识考查比重,分值由现行80分调至70分,权重从0.8降至0.7。物理、化学实验操作考试经专家论证,结合本地教学实际与公众建议,确定分值、考试方式均不作调整,仍以18分计入录取总分,与现行中考政策保持一致。
录取参考科目等级划分比例迎来优化,紧扣“双减”政策要求,针对生物学、地理两门科目调整等级占比。两门科目成绩仍以A、B、C、D四级呈现,A等级占比保持25%不变,B、C等级占比均提升至35%,D等级占比大幅降至5%,旨在减少补考人数,切实减轻考生补考压力。
方案有效期也按省指导意见作出调整,第一次征求意见稿拟定的5年有效期缩短为3年,明确该改革方案适用于惠州市2027-2029年中考,让改革实施周期更贴合本地实际需求。
【转载声明】惠民之家公众号注明稿件来源为其他媒体与网站的文/图等稿件均为转载稿件,转载是出于传递更多信息之目的,并不意味着赞同其观点或证实其内容的真实性。如转载稿件涉及版权等问题,请联系惠民之家编辑中心协调处理(或删除):电话0752-2833695。

