
为提高路内公共停车位的使用率,引导车辆有序停放,避免车辆长期占用公共停车资源,缓解办事、游玩、消费群众和周边居民的停车难问题,根据禅城区发展和改革局(禅发改价〔2023〕19号、禅发改价〔2023〕22号)批复,禅城区华新路、文华南路、白坭路等10条路段路内停车位将于2024年1月23日起开展停车收费服务。
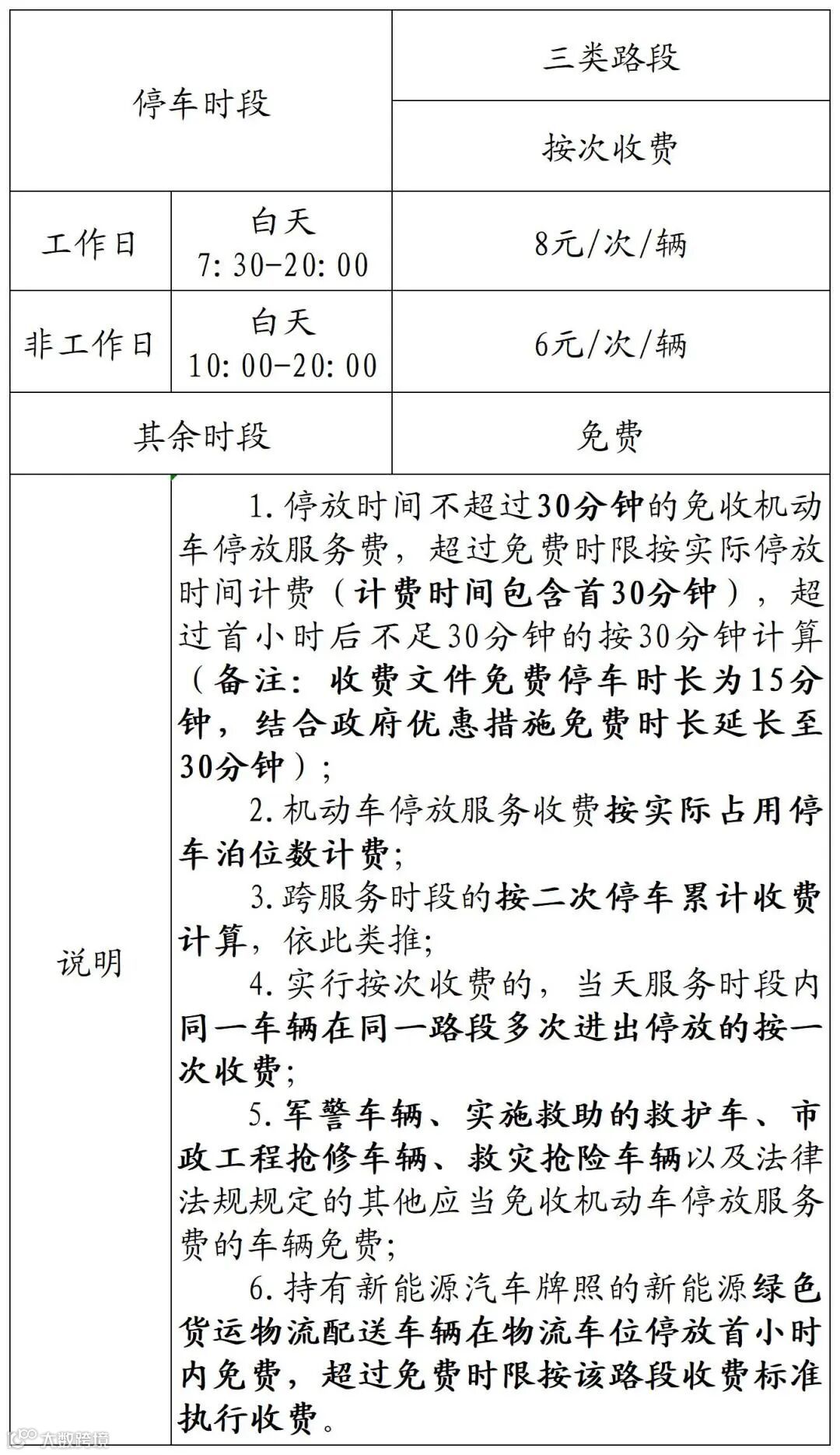
具体收费路段和收费标准详见以下表格:
序号 |
路段名称 |
所属街道 |
收费标准 |
1 |
燎原路 |
祖庙 |
一类 |
2 |
华新路 |
石湾 |
二类 |
3 |
文华南路 |
||
4 |
金澜南路 |
||
5 |
前进路 |
||
6 |
花园二街 |
祖庙 |
|
7 |
大布路 |
张槎 |
|
8 |
季平路 |
张槎 |
三类 |
9 |
白坭路 |
||
10 |
圩岗路 |



为保障车主权益,敬请车主参考“停车缴费告知单”的缴费操作进行缴费和申领电子发票。若对收费服务过程中存有疑问,欢迎在服务时间内拨打服务热线4000158666或关注微信公众号“禅城停车”进行留言咨询。望各位车主相互转告,不便之处敬请谅解。


