
尊敬的车主朋友:
为提高路内公共停车位的使用率,引导车辆有序停放,减少车辆长期占用公共停车位,缓解办事、游玩、消费群众和周边居民的停车难问题,禅城区将于2024年6月11日起,对东澜三路、新岗路、昌荣路、雾岗路、厚华路五条路段开展停车收费服务。
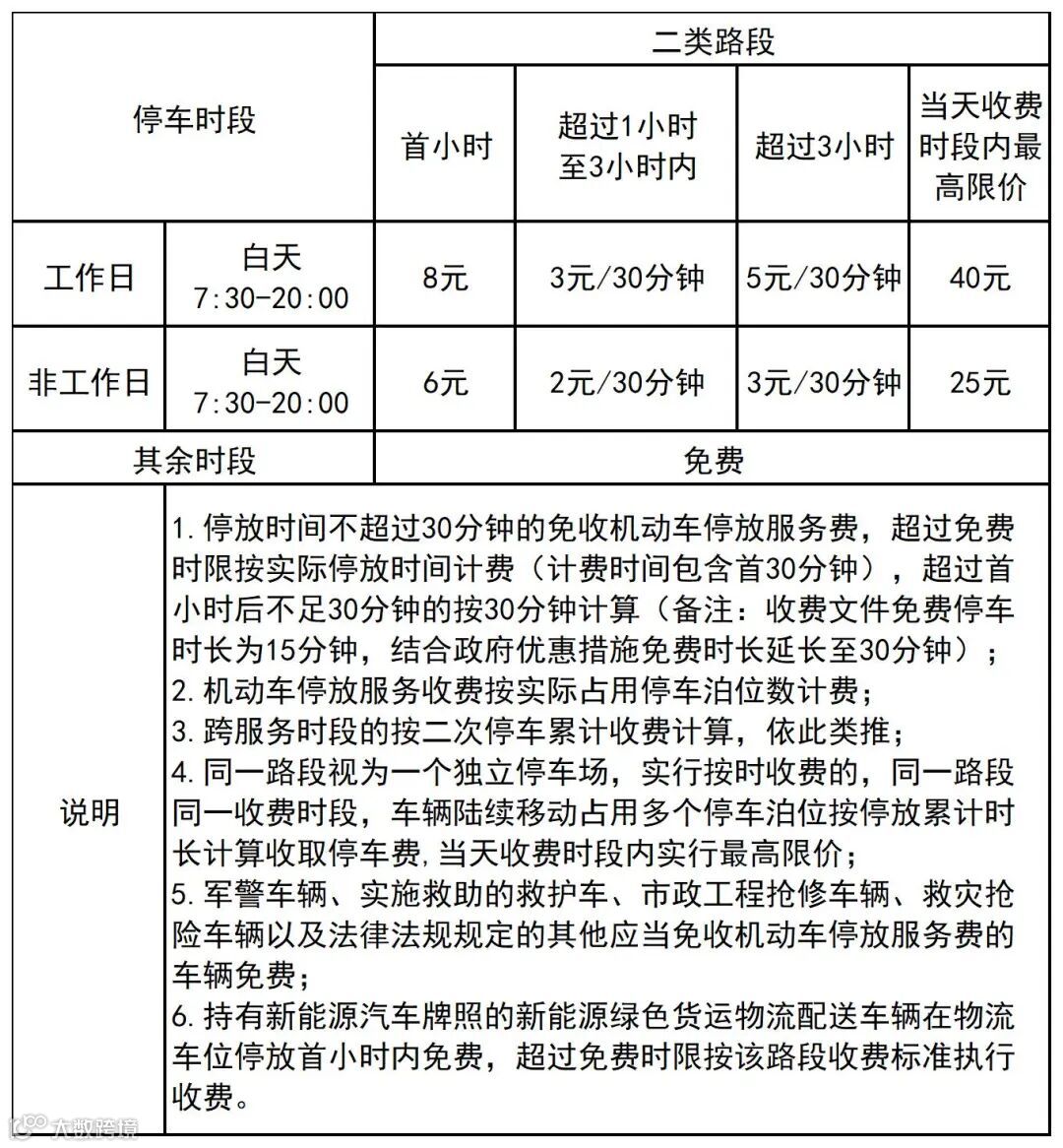
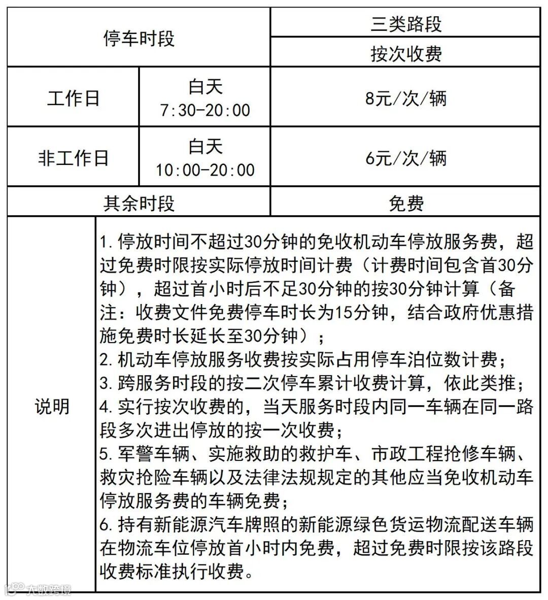
具体收费路段和收费标准详见以下表格:





汇驿停车
尊敬的车主朋友:
为提高路内公共停车位的使用率,引导车辆有序停放,减少车辆长期占用公共停车位,缓解办事、游玩、消费群众和周边居民的停车难问题,禅城区将于2024年6月11日起,对东澜三路、新岗路、昌荣路、雾岗路、厚华路五条路段开展停车收费服务。
具体收费路段和收费标准详见以下表格:




