大数跨境
0
0

关于汾江南路停车楼收费的公示

关于汾江南路停车楼收费的公示 汇驿停车
2024-09-20
3


关于汾江南路停车楼收费的公示

尊敬的广大市民朋友:

汾江南路停车楼正式对外运营,收费事项公示如下:

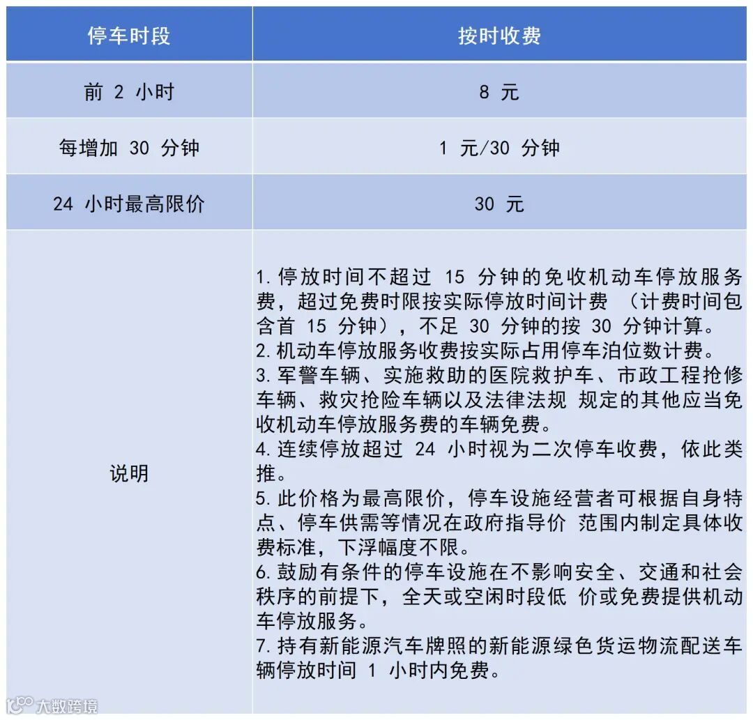
一、收费标准

汾江南路停车楼的收费标准经佛山市发展和改革局批复后,收费标准如下:

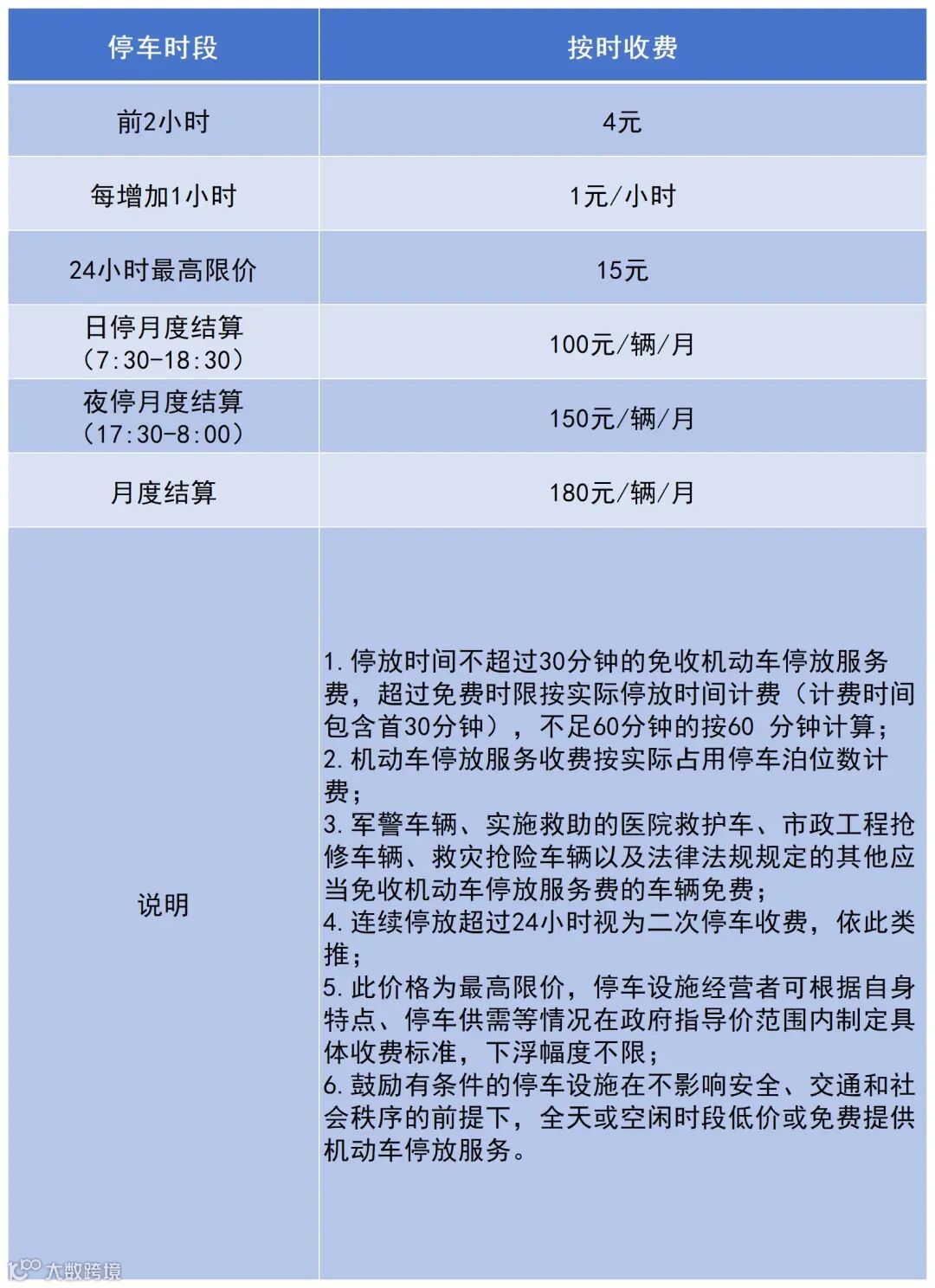
二、停车优惠

自汾江南停车楼试运营以来,市民的停车次数日益剧增,为满足市民停车需求,提升停车便捷度,我司在经批复的政府收费标准指导下,给予优惠折扣价格,具体如下:

三、优惠期限

本次收费优惠持续到2024年12月31日24时,有需要办理月度结算的市民请尽快在“禅城停车”小程序上办理,有疑问可拨打24小时服务热线4000158666咨询。


【点击上方定位,前往汾江南路停车楼】








【声明】内容源于网络
0
0
汇驿停车
禅城停车(原满意停),提供最便捷停车服务
内容 258
粉丝 0
汇驿停车 禅城停车(原满意停),提供最便捷停车服务
总阅读332
粉丝0
内容258