搜索
首页
大数快讯
大数活动
服务超市
文章专题
出海平台
流量密码
出海蓝图
产业赛道
物流仓储
跨境支付
选品策略
实操手册
报告
跨企查
百科
导航
知识体系
工具箱
更多
找货源
跨境招聘
DeepSeek
首页
>
一些实用的确定开店面积和选址技巧
>
0
0
一些实用的确定开店面积和选址技巧
商业招商拓展渠道联盟
2015-07-17
2
导读:所谓”一步差三市“就是说开店选址差了一步就可能损失三成生意。所以开店铺是需要一些策略的,下面有些简单易用的经
所谓”一步差三市“就是说开店选址差了一步就可能损失三成生意。所以开店铺是需要一些策略的,下面有些简单易用的经验分享。
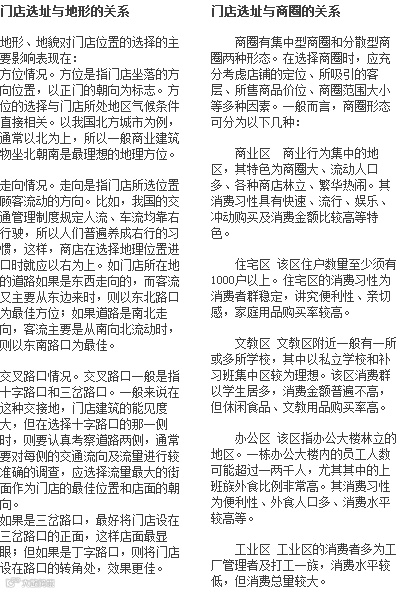
门店面积的选择
门店选址的技巧
【声明】内容源于网络
0
0
商业招商拓展渠道联盟
主营业务:商业地产策划招商、运营管理及管理技术输出(社区商业、写字楼商业、商业街、景区商业、农贸市场);品牌孵化、品牌代理、门店代理拓展、商业地产平台运营;商业地产项目形象包装、空间场景塑造、美陈IP、活动策划等;
内容
579
粉丝
0
关注
在线咨询
商业招商拓展渠道联盟
主营业务:商业地产策划招商、运营管理及管理技术输出(社区商业、写字楼商业、商业街、景区商业、农贸市场);品牌孵化、品牌代理、门店代理拓展、商业地产平台运营;商业地产项目形象包装、空间场景塑造、美陈IP、活动策划等;
总阅读
614
粉丝
0
内容
579
在线咨询
关注