相对于全租型项目,租售结合型项目所涉及的招商工作更复杂、琐碎,如何高效完成招商任务?本文以重庆某金融广场为例,层层解剖其招商难点破解方法,极具实操性。
重庆商圈定位
据数据统计,预计到2020年,重庆5大传统商圈的商业营业面积在450万平方米以内,社会零售总额达到450亿元以上。“十一五”新规划建设的茶园、西永、大渡口城区、渝北两路、巴南渔洞、北碚城区等6大商圈,重在完善商业设施建设,增加商品经营面积达到180万平方米,社会零售总额达到120亿元以上。
解放碑商圈

观音桥商圈

沙坪坝商圈

杨家坪商圈


▲分析:5大商圈目前商业形态较为单一,以单纯零售为主导,配以少量本地菜系餐饮与娱乐,无法满足消费者多元化的需求,同时多以时尚零售为主要构成业种,面对家庭与社区消费群体的商业形态不多。
1)大型酒楼
大型酒楼有:七十二行、瑜彩峰饭店、真川味大酒楼、砂锅坊、颐瑞酒楼、天禄园风味酒楼、中华大酒楼、五谷杂粮家宴馆。

特色餐饮有:乡村味道、家福火锅、重庆香巴辣火锅、CSC、滋味煮义、肘子火锅、金沙鱼府、陈眼镜火锅、东方魔汤、品上品火锅、君临园江湖菜馆、御庭佳坊鱼馆、我来也江湖菜、胖砂锅、齐鸣火锅、丁月玉兔、味道演义、天源火锅、刘传统九火锅、吉友知鱼苑、、野生菌汤锅、、壹街食府等。




区域特色餐饮整体经营状况普遍较好,中小型较多,大型特色餐饮较少,因大型特色餐饮供不应求,生意火爆;
综合考虑租金总价、租金单价、面积、经营状况等因素,区域内大型特色餐饮供应不足,应当有所增加,在档次上应该有所提升。
休闲娱乐有:晓月山枫网吧、长嘉大茶楼、富士足道馆、中华百姓茶楼、闲人居、富侨、银乐迪KTV、欢乐迪KTV、御足坊、北海道健身休闲会所、、佳禾茶楼、文祥茶苑、新都红KTV、岁月如歌茶室、天河KTV、缘香茶楼、名人足浴、莹波网城、半盏茶、沙塔尔网吧等。

休闲娱乐类型占比

休闲娱乐面积集中段

区域内休闲类较多,大多为小茶楼,而成规模性的娱乐、洗浴很少,供不应求;
从各方面看,区域内休闲娱乐类有固定消费人群,对大型的休闲娱乐需求较大,目前区域内大型的休闲娱乐场所经营状况较好。
超市有:沃尔玛、永辉超市、新世纪、新世纪百货、壹街永辉超市、重百超市、新世纪、中百仓储、华冠超市、易购超市、中百超市。

区域大型超市整体经营状况普遍较好,小型超市较多,且经营状况较差,因此在超市的引入中,应当注重规模效应,一定要引入具有一定规模的超市,规模应当在4000㎡为宜;
从各方面看,大型超市都在负1楼,且经营状况十分可观,因此在超市规划布局应当在负1楼。
家电、数码、通讯包括:海尔专卖、国美、苏宁、数码通讯、格力电器、格力电器、安琪儿、九阳家电、苹果专卖、创维电视。

区域内家电、数码、通讯类整体经营状况较差,中小型较多,租金价格高低不齐,特别是数码类经营不成体系;
综合考虑租金总价、租金价格、面积、经营状况等因素,区域内不宜做大型数码、家电、通讯卖场。
家具、家居、建材包括:朗萨家具、富士达家具市场、名品家具城、四季情缘家纺、南方寝饰 、南亚家具、小林寝饰等。

区域经营家具、建材、家居的较少,且多为小规模,经营状况不太乐观,步行街租金价格高,区府租金价格低;
综合各方面,不建议大规模做家具、建材、家居类,区域内不宜做此类大型卖场。
文体教育有:许铭乐器、司博健身中心、金麦斯教育、长江乐琴行 、阳光乐琴行、花火艺术培训。

区域文教体育类少,规模小,没有大型文教体育类,多为音乐培训,目前已有业态整体经营状况好;
从租金看,位置处于1楼的价格承受力强,2楼价格承受力较低,且1楼与2楼经营状况差不多,因此建议在文教体育类应当形成规模,规模应控制在300㎡左右,且位置可选择在2楼以上。
酒店包括:博圣酒店(三星级)、 钢花酒店、阳明大酒店、颐瑞酒店、瑞杰商务酒店、朗逸酒店、瑞杰商务酒店、瑞法宾馆、东鑫宾馆、逸家宾馆。

区域星级酒店少,多为经济型和商务型酒店,整体经营状况好,但租金较低;
综合各方面看,建议引进成规模、具有品牌效应的酒店,但应适当控制规模,在1500㎡为宜。
服装包括:雅戈尔、 ERKE 、海澜之家、BOBO、哎呀呀、段记西服、 衣香丽影、鳄鱼、乔丹服饰、布衣天下、贵人鸟、李宁 、本色口岸 、言、港货坊等。

区域服装、服饰经营状况较为良好,非品牌类较多,成规模经营很少,特别是运动类很少,且租金高;
综合考虑租金总价、租金价格、面积、经营状况等因素,区域内大型品牌服装、服饰供应不足,因此在商业规划上应当倾向于品牌服装、服饰,特别是运动系列。


▲分析
中大型酒楼、中大型特色餐饮、规模型休闲娱乐业态数量较少且经营状况火爆,供不应求;
大型超市、酒店经营状况普遍较好,但酒店租金收益较低;
数码、通讯、家电、家具、家居、建材类无法形成聚集效应,经营状况不容乐观。

1#、4#楼下做餐饮主力店;
将聚客度较高的特色餐饮、世界餐厅设置于项目端头处,通过端头的聚集效应带动人气向内延伸。

▲分析
2#、3#楼下做餐饮主力店;2、3#楼昭示性较强,且有人防出入口保证达到性。
将聚客度较高的特色餐饮、世界餐厅设置于商业中间位置,带动两翼业态商业的人气扩展,保证两侧商家能够存活。
金融机构中,证券交易机构对楼层有较大的要求,多集中在2-5F;
其他金融贷款机构和金融衍生行业等对楼层要求不太高,高楼层可满足其需求;
垂直动线的运用可以创造双首层,甚至三首层的概念。
负一层根据超市和洗浴中心等大型业态谈妥后的面积需求再进行划分






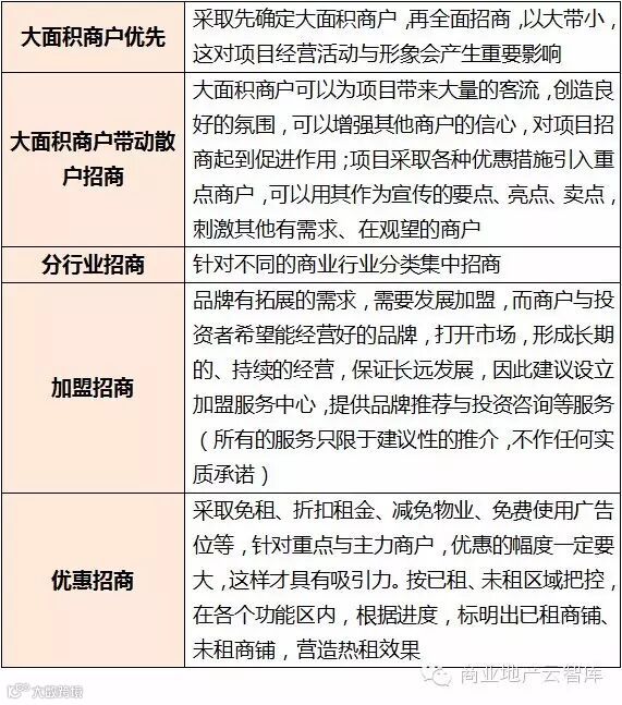
20%招商培育,80%以租带售:即引进20%的“羊头商家”,保障商业整体经营品质和消费人气,用品牌效应,快速炒热商业。


赢商网联合21世纪中国商业地产研究院共同主办——“2015年中国体验式商业地产发展论坛”,将以“回归•重塑体验商业新征程”为主题,定于2015年11月25-26日在深圳隆重举行。
如需了解更多关于此次体验式论坛的相关信息,请点击【阅读原文】跳转链接