
-导 读-
租金测算不仅是项目投资回报分析中重要的数字依据,更是实施招商策略过程中很重要的一个基础。
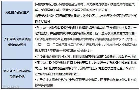
第一步:各楼层租金差异分析
第二步:不同区域租金制定
1、确定外围门市房租金

2、确定内铺租金 
第三步:配套服务类业态租金制定
1、配套服务类和销售产品类业态租金定制 
2、流水扣点模式 
3、基本租金加扣点模式 
租金测算不仅是项目投资回报分析中重要的数字依据,更是实施招商策略过程中很重要的一个基础。除了上述根据楼层、区域及业态来测算租金,还推荐用营业额反推租金的方法从另外的角度进一步推算和印证租金是否合适。
(文章经小编整理、来源网络)


