4月3日,记者从合肥轨道交通集团获悉,清明小长假即将到来,合肥轨道通过延长运营+接驳专线,满足市民出行需要。主要安排如下:
4月4日至6日(清明假期)
高峰保障模式提前:全线网10:00启动
超长峰期覆盖:高峰覆盖时段持续超11个小时,期间最小行车间隔5分钟
除此之外,合肥轨道通过增加备用车数量、优化存放地点,全面提升线网运力水平和客流疏散能力。同时,商圈景区、祭扫点、交通枢纽毗邻站点等大客流车站将密切监测客流波动,强化现场引导。

夜归保障·末班车延时
期间,线网各线路执行日常周五及双休日末班车计划。
1、4、5号线合肥南站末班车发车时间23:55,市区主要商圈周边车站末班车不早于23:30。
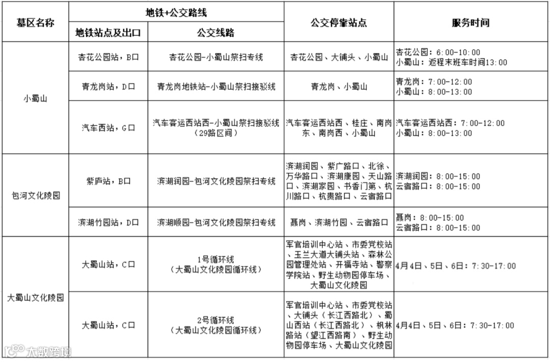
地铁+公交·祭扫专线指南
公交接驳线路详情图

来源:安徽日报
审核 | 马娜娜 责编 | 王凯
猜你喜欢


