社区商业是主要为社区居民提供日常生活必需品、服务的商业及服务设施(含无店铺的各种服务),具体指能满足和支撑不同业态商业设施正常运营的居民住宅区商业。
服务人口一般在5万人以下,服务半径一般在3公里以内。它的这一商业的属性决定了它的总规模一般应控制在5万平米以内。

辐射型:5%—11%,商业体量大,对外来客流要求高,对交通、人流、商业氛围要求较高。
中间型:2%—5%,主要依赖于本社区居民的需求,兼顾周边。
内向型:2%以下,基本不考虑社区商业的对外性,一般情况下本社区人口规模足以支撑商业的正常经营。
便利级商业:3000方以下,由一组小店或集中在一起的一个大集成店组成,包括便利性零售、服务、餐饮等店铺,服务人口3000人以下;
邻里级商业:3000-20000方,以超市为主力店,包括便利性零售、服务、餐饮等店铺,服务人口3000-50000人;
社区级商业:20000-50000方,以生活百货或大卖场为主力店,辅助其它专业、专卖、餐饮和服务,服务人口50000-150000人。

底商型商业·裙房型商业·独立型商业
散点式商业·商业街型商业·购物中心型商业
内部型商业·外部型商业·兼有型商业
按照社区规模分类:
小型社区:人口300-700户;人均商面0.6平米/人以下;便利性商品和服务
中型社区:人口2000-5000户;人均商面0.6-0.8平米/人;社区商业中心
大型社区:人口1-1.5万户;人均商面0.8-1.2平米/人;区域型或超区域型商业中心

顾客属地性&业种配套性&日常便利性&服务亲和性&赢利稳定性&需求依赖性&商圈扩展性
局部服从整体优先原则
利益最大化的辅助原则
顾客需求导向产品原则
社区商业与住宅开发者之间的关系究竟是什么?
·商业服从社区:商业的文化、主题、特色应该与住宅保持高度统一;
·注重突出视觉冲击:建筑外观及线条上除了与住宅风格相统一,还应该注意强调自身色彩及线条的强化运用,强调视觉的冲击力;
·内部氛围差异化:景观小品、植物及地方代表性建筑的建设,形成项目自身的差异化优势;
除了以上几点,定期或不定期地举办一些与主题相关的活动也很有帮助,这种较为灵活的方式不但可巩固社区商业特色,使之在业主/消费者心中留下深刻印象,而且也是与业主/消费者拉近距离,可以从一个侧面体现社区商业的贴心服务,营造活泼、亲切的商业氛围。

便民 and 扰民?
出租 or 出售?
一铺养三代 or 三代养一铺?
放水养鱼 or 杀鸡取卵?
物业管理 or 经营?
步行街 or 不行街?
搞清楚社区商业是什么?
搞清楚你要什么?

周边人口统计
周边消费群特征分析
竞争对手分析(现有及潜在的竞争对手)
周边人车流量统计分析
周边商业业态的统计分析
项目周边环境调研分析:规划、商圈商家分布、人口构成、家庭收入、周边交通、客流监控等
小型租户分类入户深访:租户类型、面积、营业额、经营状况、项目规划概念测试等
消费者街头拦访调查:个人基本信息、消费习惯与特征、项目绘画概念测试问题等
特别调研项目:典型或可参考个案深度研究、特殊消费群体调研分析
项目概念测试:设计项目定位与初步规划,对消费者、小型商家和相关人士进行测试

市场定位:功能定位、业态类型、形象定位、名称建议
顾客定位:顾客是谁、顾客规模、顾客特征
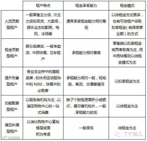
规模定位:商业规模的大小在一定程度上决定着社区商业的性质,主要考虑的因素有——区域的商业市场容量、市场整体租售状况对项目规模的影响、项目的商业属性(辐射型、中间型或内向型)、主力店的带动效应(一般主力店与其辐射区域面积比为1:1.5)、竞争性项目对项目规模的影响、市政规划对项目片区商业规模的影响、项目自身条件对规模的影响等
主题定位:主要考虑的因素有——住宅楼盘的整体风格、项目片区的整体氛围、主题营造的可实现性等
生活百货、超市、餐饮、服务配套、美容、家居服饰、儿童业态、生活家居、休闲
(1)超市、餐饮和服务配套是社区商业三大基本业态
(2)租金收益的最大化,位置较好的铺位优先考虑承租能力较高的业态
(3)是否具有招商的可执行性,符合项目实际情况
(4)能否在项目目前条件下开业经营,培育商业氛围
(5)符合商铺建筑设计技术指标

商业的布局形式是前期规划重点问题之一。整体的布局与商业的规模、性质有直接关系,而现实案例中不同业态商家的布局则体现了商家对于位置的偏好及商业整体规划的合理程度。
下面我们主要分析四种类型:

根据各业态的经营特点,对于位置的要求也不尽一致。从方便居民生活及合理分配资源的角度出发,应该要注意的基本原则有以下几点:
a.在商业布局时,可优先考虑体现居民生活便利的业态,如超市、服务配套类和便利店等业态的位置,既方便社区及周边居民的消费,又兼顾龙头商家对其它小商家的带动作用;
b.餐饮等业态有噪音、卫生等问题,在规划业态时应避免影响到社区居民的正常生活;
c.对位置要求不高的业态可规划于相对较偏的位置,如装饰公司、美容一般是以二楼为主要承租面积,但必须预留良好的展示面。

在社区商业的人流动线中,一般存在人流的集散中心,主要表现为人流焦点和人流端点。
人流焦点一般位于社区主出入口或商业的主力店,是人流的集散地,具有唯一性,一般情况下,人流焦点人流较密集,具有凝集人流的作用。
人流端点一般位于社区出入口和商业的主力店,是拉动人流的关键,可以并存多个,有效地提升人流流动频率。
社区商业人流动线规划应主要注意以下几点:
a、简单易达,增强便利性;
b、焦点与端点尽量临主要道路设置,对外展示面良好,利于导入外部人流;
c、人流焦点应设置于商业的中心位置,均匀的拉动人流;
d、直线为主,适当勾勒弧线,体现层次感及节奏,增加人流动线的变化;
e、设置衔接过渡的中庭等设施,凝聚人气,提升部分商铺商业价值。
硬件规划设计如不合理,会导致合适的业态无法进驻,因此,硬件规划是社区商业能否良好经营的重要环节。
每种业态对于硬件技术指标的要求都不一致,对于铺位面积的需求也各不相同,结合社区商业各业态面积需求,将铺位按面积区间分为“30㎡以下、31㎡-80㎡、81㎡-200㎡、201㎡-500㎡、501㎡以上”五种面积区间。
三种类型商业的铺位面积比建议:

三种类型商业的铺位个数比建议:

*客流量与面积大小正相关
*客流量低,价值低,内街铺尽量不要
*面宽进深〈1:3
*面宽一般4-9米,进深8-15米(餐饮尽可能大于12米),总面积控制在100平以下;餐饮一般不能做,如果做,需要在平面预留共用排烟道(结合塔楼高空排放)
*预留上下水,DN40/100
*室内外高差〈100-300毫米
*电量至少100W/平米
*广告位预留
*空调机位考虑,顶或立面(〉2.2米)
*层高根据各地看,尽可能4.5以上,2层可低点
*管道穿梁问题、剪力墙优化问题,可考虑部分转换(如转换层出现,则与设备层合用),从经济性考虑,不提倡除核心筒落地外其它剪力墙全部转换的做法,除非商铺价值足够消火栓安装完成,但要暗装。

1社区商业租售定位
(1)租售定位原则
市场租售态势对项目的影响(租售市场压力的大小);
发展商的意图:
项目的租售前景预判。
(2)租价定位
通常是运用市场比较法进行定价,通过项目周边主要项目(相近或相类似的商业项目)的市场调研,进行综合比较,主要比较的要素有:
a、整体区位 b、商业氛围
c、人流量 d、主力店
e、交通条件 f、发展商实力
g、规模主题 h、升值前景
(3)售价定位
主要有两种方法对售价进行定位,即市场比较法和收益还原法。市场比较法同租金定位类似,还有另一方法为收益还原法,即通过租金的调研来推算售价。项目可以综合比较上述几种因素进行分析。
2社区商业租售比例
无固定比例
开发商战略是根本依据
底商一般是销售
大中商业(1000平米)原则上先租后售)
内部商铺原则不售

3社区商业租赁管理—租赁策略
(1)总体思路:以品牌商家或大商家增强巩固小商家及投资者信心
(2)主力店及次主力店的主要代表:生活超市、中西连锁快餐、中餐特色酒楼、美容SPA、休闲足浴品牌商家、品牌24小时便利店等
常用招商优惠形式
优惠形式 |
细分 |
内容 |
扣率形式 |
扣率即从营业额中提取一部份作为商场的回报(含税),发展商跟商户共同承担市场风险,共同分享利润 |
|
其它形式 |
年期 |
一般行业2年固定合约2年约或3年固定合约3年生约,餐饮业一般5—10年固定合约,可商议 |
免租期 |
给予一定期限的免租期可作为协商合作的洽谈条件之一。由于项目所在区域,该区域目前商业还未形成规模,周边商业气氛不浓厚,要将本项目形成强烈的商业氛围需要一定的时间,所以租户生存角度考虑,有时需要给予足够的免租期 |
|
管理费 |
按实际营运管理的支出预算平均分摊。此费用已包括中央空调费、清洁、保安、设备维护、公共水电、公共保险、人员工资、办公费用、管理者酬金和宣传推广费用等。此条款也可作为协商合作的一些酌情条件 |
|
装修 |
除公共地方装修外,可考虑为个别优质商家分担部份装修费用,藉以吸引其进驻商场,为本项目带来口碑 |
|
以客带客 |
进场的主力旗舰店介绍一定量客户入驻商场,给予增加一定期限的免租期或一定折扣 |
|
特定时间签约优惠 |
客户在招商会或其他特定时间中,如果是前几位签约客户将给予一定优惠,如租金折扣,管理费优惠等 |
|
宣传推广费用 |
商场要持续浓厚的商业气氛,宣传推广是必不可少的,此费用有可能包括在租金中,也有可能在管理费中,为了更好的引进商家,宣传推广费的高低及如何计算可作为招商优惠的另一斟酌条件 |
|
(3)租金模式
纯租金保底+扣点租金“保底+扣率租金”两者取高纯扣率租金
(4)租金收取模式及计算依据
影响租户应负多少租金因素:
a.经营的商品业种
b.店铺面积大小
c.店的面宽
d.店的位置
e.承租户在整体策略重点角色
f.市场可参考类比租金
部分新开购物中心为减少租户进驻疑虑,有的采取前三年租金逐步回归正常租金策略或租金与抽成合并运用方式。

4社区商业销售管理
(1)销售策略
目前商业市场有四种操作策略,根据不同的操作策略,所引进的业态及长期经营效果也各不相同。
纯销售:资金回笼快,风险和经营压力小,但市场做旺慢、产权分散,不利整体形象塑造,适宜对竞争不激烈、市场成熟度低或体量极少的零星商业物业。
带租约销售:可快速回笼资金并使业主短期获得收益,但为销售增加难度,中长期收益难以稳定,手续复杂,适宜商圈成熟并有大型主力店进驻的纯街铺或少量商业物业。
短期返租销售:一般为一到三年返租,前期统一规划招商经营,能快速树立整体形象,但返租结束后的管理要求高,要承担返租产生的相应法律风险。
长期返租销售:一般为八到十年返租,坚定投资者信心,降低投资门槛加速销售,但项目运营管理压力大,决定远期命运,要承担返租产生的相应法律风险。
由于社区商业在我国刚处于起步阶段,运作模式还不成熟,概括来讲,目前社区商业的物业主要表现以下几种:
1.无任何物业管理,任其自生自灭;
2.社区商业部分与住宅部分共享同一物业管理;
3.若大型的外向型社区商业,则会成立专门的物业管理公司,以确保日后的长期经营。
一般来讲,社区商业的物业管理相比于城市型购物中心的管理,其区别主要体现在硬件设施的配备和运营要求两方面:
A、硬件设施方面,社区商业配置水平较低,包含较多独立铺位,冷气、电梯等相应设施配置数量较少。
B、社区商业强调“街坊生意”,多为长期经营,内容相对较少,百货类(即广义上的服饰精品大类)商户数量少,统一收银的情况极少,独立经营的意识较强。但是搞风险的能力也较强,其运营中的企划推广多针对周边区域的“街坊”消费群。
1.着重强调项目的重要卖点;
2.媒体策略:
媒体策略是招商工作中重要的环节,也是推广策略的核心部分,应该结合项目的整体招商进度、重大事件的时间节点加以推广。
3.媒体组合:
造势:从项目外包装开始,招商处包装配合,加大户外广告投放,如路旗、路牌、楼体包装等,报纸、电台、电视均配合到位,公交车体、公交站牌全面启动。
引爆:即公开招商及后一至二周,全面媒体铺开,网站、增加各酒店及高档场所信息传递;DM直邮单页、短信、户外展点设立、报纸、电台、电视均配合到位,公交车体、公交站牌全面启动。
社区商业:重点引进的哪些业态品牌才有出路?
目前,大卖场郊区化、边缘化,购物中心社区化,社区商业渐受热捧。作为稳健的商业地产开发品种,社区商业本身具备“进可攻、退可守”的特质。如何轻松驾驭“社区商业”这一棋局?未来哪些业态、品牌将受到消费者的关注?
大致分为以下几类:
经营类开店:如花店、日杂店等;服务类开店:如家电维修、房屋中介等;劳务类开店:如家庭保洁、婴幼儿护理等。从整体来看,特色劳务类社区开店会有很大的市场需求。如社区老人越来越多,他们生活孤单,情感寂寞,急需社区商业能够提供老人日常生活照顾与料理的服务、看病住院陪护服务,甚至心理陪伴等较专业的服务。
下面总结出几个社区商业可以重点引进的业态:

手机、相机、笔记本的大量普及已经向人们宣告了一个数码时代的到来,而数码产品极高的损坏率也为创业者们提供了一个商机,就是数码维修,而如今,无论是手机维修师还是笔记本维修师都面临着巨大的市场空缺。

开办一家专门服务于少儿的书店,能够在小学附近更好,营业房面积有20平方米就可以了,费用支出主要是房租和流动资金。少儿书店服务的对象应以学龄前儿童和中小学生为主,有一些儿童和启蒙读物等,有上千个品种图书即可。

随着社会压力的增大,很多人没有时间自己做饭,为了工作会选择吃快餐,而有些人奋斗成功后就会享受生活,他们会选择餐厅来享受这种消费,如果在社区商业项目引进一家特色快餐餐馆将受到消费者的欢迎。当然品牌引进也跟结合人们的社区消费水平来定位。

第四次婴儿潮已经来临,同时二胎政策也放开。孩子消费很长一段时间将是儿童品牌和商场共同关注的一个词。如今孩子的父母大多是80后、85后,他们有着两种角色,即是父母又是孩子,他们需要忙工作,极度需要幼儿托管服务。

《中国美容经济调查报告》显示,美容养生业正成为中国继房地产、汽车、旅游和电子通讯之后的第五大消费热点。近年来美容养生经济一直以每年15%以上的速度持续增长。推拿、针灸、足浴、男士美容、美体瘦身等休闲会所越来越受到重视,加上都市生活繁忙,工作压力大,不少的新生代女生都喜欢到美容养生馆消费,保养。

顾客普遍带有一种求新求变的心理,关键是希望在作为早餐的面包中得到更多的营养,所以,不妨开一家保健面包房,独具特色的保健面包房,每日销量一定不俗。销售主要靠店面卖成品,也可按顾客要求订做、送货上门。相信能为社区商业带来不少的家庭消费者。

据商务部的统计数据显示,在百货、超市等零售业态毛利大幅缩水的情况下,便利店已成为我国连锁业发展模式中最新出现的亮点。
尤其是24小时营销的便利店,更是社区居民最需要的。

人吃五谷,怎么会不生病,大病上医院,小病就买药吃啦。社区商业必须引进药店,方便社区消费者。

现在小区里有很多人养宠物,开家庞物用品店,投当然广受欢迎;还有宠物婚介处——可以给“哈宠族”的宠物找到合适的“对象”,美物美容院:如修毛发、修爪子、烫染尾巴。如今,随着都市丁克族的出现和老年空巢现象的普遍,“家有宠物”已成为一种都市时尚。据有关部门预测,未来10年,我国“哈宠族”人数将呈几何级数增长,宠物市场前景灿烂。
人们在埋怨两代人隔阂的同时,有没有考虑到长辈的心理需求?随着生活压力的加大,大部分老年人无人照顾。送到养老院的情况越来越多,不过很多老年人不想去养老院。因为感觉不到亲情的存在,辛辛苦苦养育了几十年,到后来却送到了家门外。还有些请专业的医疗护理人员来家中看护,这是现在居多的情况。社区商业应该引进老年人服务项目,如:老人用品店,老人疗养院等等。

解析:社区商业快速发展三因素、核心特点和运作条件
社区商业的快速发展的三个因素
1、市场需求巨大
购物中心、主题Mall固然是一个城市的形象和名片,但真正令市民最经常产生消费的,还是家门口的社区型商业。足不出户即可解决日常消费问题,是决定生活品质和营造人气的很重要的方面。从成熟市场经验来看,社区商业消费已占其整体商业构成的60%—70%。
2、传统商业竞争格局加剧,城市级商业风险增大。
社区商业反潮流已经兴起,所有社区住户都跳不出“生活最后一公里”的圈子,商家与顾客拥有无缝对接的近距离优势,使社区商业更易衍生出符合主流趋向的一站式消费模式。
3、社区商业发展模式越发清晰。
经过数年的模式探索和产品研发,社区商业的投资模式、业态规划模式和运营管理模式已打造成型,这也为社区商业下一步大面积铺开准备了条件。

不同于城市商业,社区商业有怎样的核心特点?
不管形态上如何设计,立面风格如何变化,空间特色如何打造,社区商业本质都应具有如下几个特点:
1、小体量,风险可控
因社区商业服务半径有限,目标客群清晰,因此,小体量是其最根本的特点。
2、温情、便利,风格独具
不同于城市级购物中心,社区商业核心特质必须打造具备家的感觉。社区商业就是一个社区大家庭的客厅,而家庭对于社会来说,最重要的是温馨和暖人。
3、特业突出,深入社区生活圈
除却与城市商业同质化的零售、餐饮娱乐业态之外,社区商业还有明显不同的细分品类。总而言之,其涵盖了菜场、银行、儿童教育、宠物店、汽车美容、美容美发、咖啡、养生美体、便利店、社区餐饮、健身房等诸多品类。这些构成了社区商业品类的重要特征。
在此,值得一提的另一个社区商业的特业就是社区养老。近期,政府提出国内养老服务综合改革将完成以下目标:到了2015年末,要实现社区居家养老服务照料中心的100%社区全覆盖。届时,所有社区、行政村都有自己的养老机构。到2020年,将实现20分钟服务圈,到时候,老人们可以享受,在自己家附近走个不到20分钟,就有着老人服务点,比如理发店、老人用品专店等一系列配套设施。
根据这样的市场趋势,未来社区养老的模式也逐步成型。即在一个区域内,以养老机构为中心,配备为老年人服务的店面,配备优质的老年大学、专门为老年人设置的医疗机构,甚至还有让老年人孙辈入住的幼儿园,儿女能够购买的房产等。这时候,完全以老年人服务机构为中心、形成了一个商业圈。
4、线上融合,升级社区模式
线上生活方式与社区生活方式结合,是未来社区商业最具备想象力的价值提升空间。目前来看,社区商业的模式升级已经表现为如下两类:
第一,结合社区电商,形成快递收纳及配送网络。在这一点上,值得观察的案例有如下三个:1、顺丰快递在社区开“嘿客”。2、天猫在全国137个县市及香港地区设有累计上万个快递代收点,取名“天猫服务站”。3、上海300个全家便利店,也设置快件代收点。
第二,线上建立社区,形成线上购物及外包家居服务联盟。在此举个案例:2013年,第三方支付平台“拉卡拉”推出“开店宝”,低调切入电商领域,社区小微商户就是“开店宝”的主要使用者。和支付宝“走出去”相比,拉卡拉选择从社区电商切入。拉卡拉的社区电商O2O以社区为核心,“开店宝”为终端载体,连接供货源与社区,消费者通过“开店宝”完成选购、支付和收货流程。拉卡拉深耕线下近10年,积累的30万个社区网点为其带来天然的支付场景以及消费需求。

产品线逐步成熟
进一步观察社区商业的产品线竞争,我们可以发现各大公司均提出自身的社区商业产品线策略。在此简单罗列:
1、恒大模式:打造影院剧场模式。恒大影城作为主力店,总面积1~2万平米,摩纳哥风情街。
2、万科模式:打造“五菜一汤”模式。重点打造量大主力店:第一,第五食堂,社区餐饮零售品牌;第二,幸福街市。
3、协信模式:创建星光邻里,
4、龙湖模式:创造产品线星悦荟
5、花样年模式,打造彩生活社区。
无论上述产品线如何配置,我们都可发现其产品规划的几个特点:餐饮为主打,休闲娱乐配位,特业为重要补充,再辅之以超市为代表的零售品类,最后是线上服务的植入。

更具备金融运作条件
作为一个稳健的地产开发品种,社区商业产品本质具备进可攻、退可守的特质。
首先,社区具备良好的销售潜力。社区商业因具备周边稳定的人气支撑,商业价值很容易厘清,因此销售回款是社区商业最常规的操作模式。
其次,进一步讨论,如果开发商不急于出售社区商业,通过长期的酝酿,社区商业在稳定运营后,具备稳定而良好的租金回报率,因此社区商业同样具备复制和金融证券化的可能性。
社区基数人群的常规消费,决定了社区商业的风险很小,稳定性高。金融风险低,从而可以保证具备低风险的金融产品属性。

如何选择及掌控?
既然社区商业具备如此特征,是否社区商业就是优良的投资品种呢?这里笔者试图把打造良好社区商业的基因做如下归纳:
1、选址优秀。
最好的社区商业选址应该具备两类模式,一类是高密度、高容积率的规模化社区的社区商业;另一类是位置贴近区域中心或者轨道交通节点的社区商业。本质上说,这两类社区商业都是为了尽力扩大商业辐射范围,如同植物的生长,根茎进入泥土的范围越广泛越深入,生命力就会越旺盛。
2、主力店品牌可复制。
为了形成好的管控,一定需要在餐饮、娱乐、儿童、养老、特业、零售等几大基本业态上建立品牌战略联盟。只有这样才能保证管理和招商风险可控。
3、产品设计超温情。
业态和选址固然重要,但产品力仍然是最重要的吸引力和条件。温情和柔性是产品力定位的根本。
4、建立酒店式社区商业管理团队。
任何资产,若想经营得好,必须在软件服务上有真功夫。酒店式的社区管理模式将是社区商业运营的核心要素。
5、快速布局。
上述几个条件具备之后,下一个要素就是资源整合和执行力。如同所有商业,社区商业领域正在起来的风口,如果不能快速整合资源,抢占布局,那么再过2年,这个品类领域也基本没有机会了。一个投资商,若想聚焦社区商业,不具备上述5点模式,也很难成功。
来源:了不起儿、搜创观点,商业地产/汇编

