根据《中共中央 国务院关于深化教育教学改革全面提高义务教育质量的意见》(中发〔2019〕26号)、《教育部办公厅关于开展义务教育阳光招生专项行动(2025)的通知》(教基厅函〔2025〕5号)和《2025年安徽省义务教育阳光招生专项行动方案》(皖教秘基〔2025〕36号)等规定,经市政府同意,现就做好2025年合肥市义务教育招生入学工作通知如下——
2025
一、招生入学原则
(二)属地管理原则。各县(市)、区人民政府(含开发区管委会,下同)作为发展和管理义务教育的责任主体,承担辖区义务教育学校招生入学管理责任,统筹公办、民办、高校附属中小学和市管学校义务教育阶段招生入学工作,认真制定2025年义务教育招生入学工作方案。各区可根据热点学校学位紧张程度提前预告公布。
(三)免试就近原则。严格遵守义务教育免试就近入学规定,严禁以各类考试、竞赛、培训成绩或证书证明等作为招生依据,严禁以面试、面谈、评测等名义或委托第三方选拔学生。各县(市)、区教育主管部门要按照确保公平和免试就近入学的原则,科学合理制定本区域公办义务教育学校学区划分方案,确保义务教育免试就近入学全覆盖。民办学校招生纳入审批地统一管理,与公办学校同步招生。
二、报名条件
三、招生入学内容
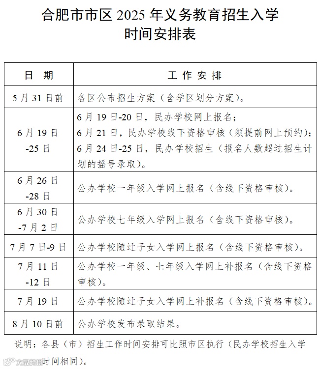
1.招生时间。公办学校招生时间从6月下旬开始,市区时间安排如下,四县一市可参照执行。具体时间由各县(市)、区教育主管部门安排。

2.招生方式。2025年,全市公办义务教育学校须通过“合肥市义务教育招生入学服务系统”(简称“网上招生系统”)开展招生工作,采取“线上登记录取+线下审核”相结合的方式,实行网上报名、网上录取。
3.招生办法。扫描下方二维码查看《合肥市2025年公办义务教育学校招生入学办法》↓↓
4.严格执行市区学区内成套住房入学年限政策。市区继续实行“同一套住房,6年内只能享有学区内小学1个学位,3年内只能享有学区内初中1个学位,多胞胎、二孩(多孩)等符合法律法规规定情形的除外”政策。
(二)民办学校招生
1.招生时间。全市(含四县一市)民办学校招生时间安排见附件1。
2.招生方式。民办学校统一通过网上招生系统,采取“线上报名、摇号录取”的方式,实行网上报名、网上录取。
3.招生办法。扫描下方二维码查看《合肥市2025年民办义务教育学校招生入学办法》↓↓
四、工作要求
(二)加强监督管理。各县(市)、区教育主管部门要加强对学校招生行为的监管,严禁学校以“国际部”“国际课程班”“境外班”“双语班”等名义招生,严禁私自以各类特长生名义招生,严禁任何单位或个人以任何形式宣传中考成绩排名、“中考状元”和升学率。起始年级全面落实均衡分班要求,不得通过考试分班,不得设立或变相设立重点班和非重点班;非起始年级不得以升学为目的重新组设加强班、尖子班、升学班等。市教育局将紧盯招生重要时段和环节,通过社会监督、舆论监督和明查暗访等方式加强监管,发现一起查处一起。教育督导部门要将各地招生入学政策落实情况纳入责任督学督导范围,适时开展督导。
(三)规范报名信息采集。各县(市)、区教育主管部门要全面清理并取消学前教育经历、计划生育证明、超过正常入学年龄证明等无谓证明材料;预防接种证明不作为入学报名前置条件,可通过大数据查询或在开学后及时要求学生提供。应当采集学生基本信息、家庭住址及家长姓名、联系方式等必要信息,严禁采集学生家长职务和收入信息等。信息采集工作应在招生入学时一次性采集,不得利用各类APP、小程序随意反复采集学生相关信息。要落实“高效办成一件事”工作要求,加快推进区域内户籍、居住证、房产、社保等入学相关信息共享,全面实现网上报名、材料审核和录取,切实为群众办事提供便利。
(四)落实阳光招生专项行动。各县(市)、区教育主管部门要全面加强义务教育招生入学管理工作,促进教育公平,增强招生入学工作的科学性、规范性、透明度,坚决整治“暗箱操作”“掐尖招生”等现象,严肃查处各类跟招生入学挂钩、关联的收费行为。各县(市)、区不得自行批准学校开展特定类型招生。要细化工作安排,明确工作步骤和责任分工,根据教育部阳光招生专项行动实施方案进行工作部署。
(五)严惩违规行为。各县(市)、区教育主管部门要健全违规招生查处和责任追究机制,及时制止和纠正违规行为,并视情节轻重予以依法处理。对于违规招生的公办学校,视情节轻重依法依规给予约谈有关负责人、通报、撤销荣誉称号、取消评优资格等处理,情节严重的严肃追究相关责任人责任。对于违规招生的民办学校,依法依规处理,违规行为及整改情况作为核定招生计划的重要依据,追回或不予发放当年度有关奖补资金;没有取得办学许可证的(含筹设期间)不得招生。对存在与招生入学挂钩的违规宣传等行为的校外培训机构,依法给予责令整改、追究责任人责任、计入年检等处理。
(六)广泛宣传引导。各县(市)、区教育主管部门要主动加强信息公开,增加招生入学工作透明度,接受社会监督。要通过电视、报纸、微信公众号、微博等多种方式,公布辖区内义务教育学校招生政策、划片范围、报名条件、招生程序等群众关心的重要信息。要设立专门的招生入学咨询监督电话,畅通政策咨询、监督申诉等渠道。幼儿园、小学要通过致家长一封信、家长会等方式,提前提醒毕业班随迁子女家长办理或更换居住证;小学要面向毕业班学生及家长全面宣传省示范高中指标到校、家庭经济困难学生资助等政策,增强学生和家长对教育改革发展形势、教育资助政策的了解,引导学生就近入学。
来源:合肥市人民政府发布 合肥市教育局
审核 | 余挺生 责编 | 曹芹
猜你喜欢


