引言

中国购物中心已走过黄金十年的发展路,中心区商业逐渐饱和,区域型商业布局已基本定型。目前,有实力的开发商如万科、绿地、世茂等纷纷加大对社区商业的投入,以抓住人们"最后一公里"的需求打造社区服务体系概念,社区型购物中心在便利性、商品定位和配套服务上具备明显优势,成为未来购物中心的发展重点。本文,紧跟购物中心发展趋势,以北京华润五彩城、深圳喜荟城、上海证大大拇指广场等10大知名项目为例,全面分析社区型购中心业态组合与配比技巧,有助于为相关人员提供实战指导。

第一部分
社区型购物中心业态定位与规划策略
01
社区型购物中心业态定位规律
在社区购物中心里,超市是业态中重要组成部分,起主力店作用,带动整体商业经营。考虑商业整体的收益平衡性,业态配比时会根据所引进超市的经营面积做相应调整。假如规划引进的是大型综合超市,则其它次主力店(餐饮、休闲、娱乐)的规划数量会相应减少,增加承租能力高、经营面积小的业种;假如规划引进的是小型社区超市,此时的超市只承担着次主力店的角色,则应规划更多的次主力店(餐饮、休闲、娱乐),以多个次主力店带动整体商业经营。
服务配套包含了干洗店、面包店、烟酒专门店、花店、药店、水果店、美发店、邮局、银行、照片冲印等,是社区商业基本功能的展现,方便本社区及周边社区居民日常生活所需。
餐饮是社区商业发展到一定时期才融入的,而且所占比重越来越大。休闲娱乐也是社区商业后期发展起来的业态,多以美容SPA、推拿按摩和儿童游乐为主。当下,电影院也开始选择社区购物中心开店,且作为影院拓展的新领域。

【案例】:深圳喜荟城
引入圣丰城酒家、洲立影院、西湖春天、完美美容、GSD塑身纤体美容、永旺超市6大主力店,涵盖餐饮、影院、生活超市、美容配套4大业态。
作为典型的社区型购物中心,喜荟城零售业态比较多,三楼云集了儿童游乐、童装、儿童玩具、文具、母婴用品等各类儿童零售品牌。总体来看,服装、精品、儿童用品等零售业态共124家,占比高达72.5%。
美心西饼、面包新语等承租能力强、面积小的商户落位在商业价值最高的主出入口处;圣丰城酒家、尚品宅配、大家乐餐厅等付租能力强、占地面积大的商家布局在商业价值稍低的一、三楼;美容美发、大型餐饮、影院等目的性消费业种规划在三楼,与儿童零售、餐饮、生活配套等业态配合,满足家庭一站式消费需求。
喜荟城辐射罗湖东部成熟高档社区,主要面向家庭消费客群,致力于满足中产家庭吃、喝、玩、乐、购、休闲需求,提供一站式购物体验。

02
社区型购物中心业态规划原则

社区购物中心业态刚性很强,具有很高的稳定性,但业态则会有(也必须有)较大弹性。社区发展的不同时期,由于其面临的任务与挑战不同,业态和品牌作为实现目标的工具,必定会有所变化。
各业态间能否有效互融,关系到购物中心内消费的舒适性及流畅性,这又直接影响到顾客在社区购物中心逗留的时间及消费的总客单价。可从两个角度进行思考:

【案例】:深圳喜荟城

【案例】:北京华润五彩城

03
社区型购物中心
品牌组合难题的破解
1、品牌入驻条件问题
优秀的品牌组合能够为社区购物中心带来持续的生意提升、投资回报和资产价值增值,并确保社区购物中心在激烈的市场竞争中处于领先的地位,对社区购物中心有着较高的入驻条件要求:
A.选择什么样的社区购物中心定位是决定品牌能否成功入驻的先决条件;
B.规划、设计也必须与品牌的选址要素相契合;
C.持有者的财政实力是否雄厚?信誉如何?
D.管理团队是谁?是否具备品牌理念?专业能力、经验、管理水平如何?
2、盲目追求“高大上”
盲目追求高档定位和国际大牌,盲目引进大卖场和百货主力店,组合与布局不合理,招商不成功,难以正常运营:
A.盲目走高档定位路线,追求国际大牌;
B.盲目引进大卖场、百货等主力店;
C.品牌组合以传统购物类为主,缺乏新兴商业气息和生机 ;
D.主力店组合占比过高,缺乏丰富产品选择,导致收益和回报率偏低;
E.由于不了解品牌客层消费特点与品牌之间的商业互动关系,铺面布局混乱;
F.不同业态和品牌之间的商业互动断裂,无法有效引导客流到达各个楼层及店铺。
3、品牌同质化严重
中国社区购物中心品牌同质化严重, 顾客忠诚度不高,运营状态欠佳: 普遍存在着品牌同质化的现象,顾客忠诚度不高;
经营主题不清晰,品牌组合脱离项目立地消费需求,导致出租率、收益率双低。
1、品牌选择与项目整体定位统一
品牌选择考虑经营特色和经营主体与项目整体定位相统一,并以相对优惠的租金吸引客户形成领头羊效应:
强化整个项目的经营特色;
强化品牌的经营主题;
强化领头羊效应;
综合平衡物业收益与客流规模的效果,租金相当于同品类60-80%;
充分提升招商的可操作性;
有助于整个项目持续竞争能力。
2、实现优秀的商业业态与品牌组合,必须明确6大问题:
在项目定位方案中,应采取怎样的业态和品类组合?
整体的业态和品牌组合中,购物、餐饮、娱乐、配套服务的比例构成是怎样的?
在同一行业类型中,需要进一步细分的业态形式和子品类是什么?
在同一个品类中,有哪些适合并可以选择的品牌,首选、次选或备选的分别是哪些?
有多少个品牌主力店,主力店的构成是怎样的?主力店的面积占比是多少?
各品牌的面积需求、面积占比、落位布局、空间区隔与衔接关系如何?
3、品牌落位技巧是社区购物中心创造效益的关键:
以品牌的档次定位为主线,选择档次一致的品牌,布局首层楼面;
避免互相干扰或互相冲突的品牌混杂布局;
适当集中与个别分散,品牌布局点面结合,保持不同档次品牌的互动关系。
【案例】:上海正大大拇指广场


第二部分
社区型购物中心业态组合与配比技巧

01
大型社区型购物中心
区别1:社区型购物中心钟爱中小型专业卖场
社区型购物中心约26.4%的零售业态为百货,其次为超市24.9%。百货、超市及专业卖场成为社区型购物中心的主力零售业态。而除了百货超市等常规业态外,小型专业卖场也是社区购物中心钟爱的业态。

区别2:餐饮业态以中式餐饮和快餐为主
社区型购物中心51%的餐饮业态为中餐,其次为快餐23%,中式快餐和西式简餐也成为发展重点。

区别3:娱乐休闲以KTV、儿童乐园为主
从目前看,社区型购物中心娱乐休闲业态发展较为单一,儿童游乐是最常见的休闲娱乐业态,电影院也有进入社区的趋势,但因社区购物中心的体量限制以及影院对硬件的要求过高等因素,导致实际的引入情况不太理想。
体验式儿童业态在社区购物中心中相对较缺乏。因家庭消费习惯的变化,家长对于儿童体验培训等方面需求增加,因此这也是未来社区商业休闲体验业态增加的重要方向。

未来的社区商业将呈现四大特点,生活化、社交化、体验化和家庭化。这四大特点同时也是社区商业未来的业态规划趋势,社区商业不一定非要引进时尚潮流业态如快时尚等,应该多引进一些与生活方式相关的业态,增加社区服务业态,超市、便利店、美容美发、早教、培训等。同时可以多引进一些家庭消费、社交功能更强的餐饮。
目前,儿童业态在国内购物中心里的人气指数越来越高,除了国内城市里的家庭多是70后、80后的年轻家庭,收入条件和对孩子的教育越发重视之外,也源于儿童业态本身的聚客、留客能力巨大。
方式一:大型综合超市+餐饮+服务配套+美容+服饰+生活家居
较适合于片区商业氛围浓厚,人口数量较多,商业规模较大的项目;发挥大型品牌知名主力店的规模效应,吸引人流,带动商业经营。

方式二:社区超市+较大规模餐饮+服务配套+美容
通常适合居住人口暂时较不密集,商业氛围较浅薄,但前景较好的片区;
以特色鲜明的、规模较大的服务和餐饮业态吸引外部人流,发挥聚客效应。

02
中型社区型购物中心
较适合于片区商业氛围一般,人口数量较多,商业规模适中的项目;
发挥知名主力店如百货、超市的规模效应,吸引人流,带动其他商业经营。

以较大规模餐饮业态吸引外部人流,带动、稳定其他商业。

03
小型社区型购物中心
较适合于商业规模适中,片区交通条件欠缺区域;主要满足本社区居民及周边居民日常生活需求。

方式二:品牌便利超市+服务配套+适量餐饮+适量美容
较适合于商业规模较小,社区居民即可支撑商业经营。

第三部分
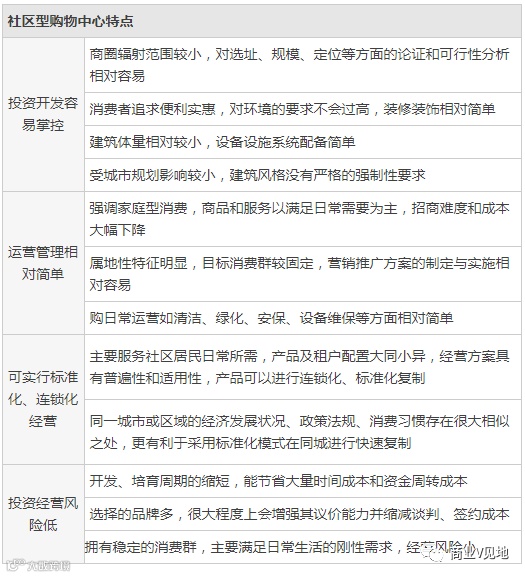
社区型购物中心特点及开发条件



