38000五金老板关注的微信号,
点击蓝字关注
环保税开征已经进入倒计时!
环保税开征已经进入倒计时!
环保税开征已经进入倒计时!
2018年1月1日环保税开征!
重要的事情说三遍!
经过持续近一年的环保严查、关停、倒闭之后,环保督查已经到了一个临界点,该关停的工厂已经关停了,而剩下没有关停的企业……对不起,以后要上缴税赋了。每年500亿元的环保税里,你要贡献多少?
环保税究竟是啥?
1、环保税是什么?
我国第一部专门体现“绿色税制”单行税法。法律将“保护和改善环境,减小污染物排放,推进生态文明建设”写入立法宗旨。其总体思路是由“费”改“税”,即实现排污费制度向环保税制度的平稳转移。
2、哪些东西要交环保税呢?
《环保税法》明确指出:直接向环境排放气、水、固体和噪声这四种应税污染物的企业事业单位和其他生产经营者,需要缴纳环保税。
3、涉及500多万户各类企业?
直接向环境排放气、水、固体和噪声这四种污染物所囊括的范畴可大了。也就是说,如果你的工厂涉及到:火电、钢铁、水泥、电解铝、煤炭、冶金、建材、酿造、纺织、制革、发酵、电镀、印染、造纸、食品加工、化工、制药等污染行业。铅原材料厂、钢铁厂、冶炼厂、化工厂等排污严重的企业以及烤漆厂、轮胎厂、车架厂、电池厂、塑件厂等配套企业都将面临税收负担。
4、环保税怎么征收:
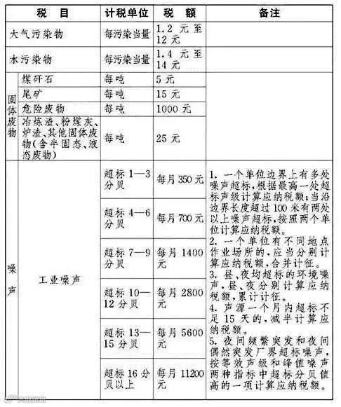
以现行排污费收费标准为基础,设置环境保护税的税额标准。
如:大气污染物税额为每污染当量1.2-12元;
水污染物税额为每污染当量1.4-14元;
固体废物按不同种类,税额为每吨5-1000元;
噪声按超标分贝数,税额为每月350-11200元。
以年产值5000万元为基准的中型企业为例:
每年度需缴纳大气污染物税额,
累计约6-12万元;
需缴纳水污染物税额,累计约8-15万元;
需缴纳锯末,粉尘,化工垃圾,
等固体废物税额,累计约15-30万元;
而需缴纳噪声税额,
累计约为每月5000-2万元。
一家中型生产企业的年度环保税额,
应该在30-70万元。
生产成本大大增加,
这要卖多少货才能赚回来啊!
今后这些企业要活下来,第一关就是环境关,能不能承受环保税的成本。
环保税对五金行业的影响
毫无疑问,环保税对五金行业的影响是巨大的。从环保严查,停产关厂之后,挺过去的老板们日子依然不好过!
2018年1月日起,环保税开征,相应成本递增,要涨价是大趋势!!
根据了解!其实好多厂商并不是没货,而是他们不愿意将库存货物全部放出,囤货待涨,每天只放一点货出来而已!
大佬的套路。
哎!去年的白菜价现在变成的香饽饽!你,有货吗?
1、纸箱在涨!
一家五金企业老板告诉我们,“我们合作的小厂基本都停工了,停工的原因一样,都是因为环保。”
无论是造纸厂还是纸箱厂,都受到了环保的影响。很多小造纸厂关了,单子都集中到大造纸厂,他们生产不过来就提价。一批没有环评手续或不合规定的中小型造纸厂关停或者停产整改,涨价势头开启。没有关厂的,马上要交环保税,价格只会继续上涨!!
年底五金经销商囤货及春节后旺季备货!——纸箱需求量急速上升!
双11过完又迎来双12,再加上各行各业年底大促,电商将迎来又一波大高潮!——短期纸箱需求量爆炸上升!
供给侧改革及原材料价格持续上涨!——纸箱价格能涨慢点就烧高香了!
环保一刀切!纸箱厂关停限改!!环保税开征!!纸箱产量供不应求!!!——纸箱不是你想买,想买就有卖!!
2、各种油:全年价格呈现上涨态势
半年来,石油现货市场价格持续上涨。
3、钢材:涨不停
据了解,钢材受各种因素影响稳定并延续上涨走势。
4、物流:新规后物流成本依然严峻
去年“9.21新规”实施后,导致物流成本每吨的运费上升15-20% 。2017年上半年,社会物流总费用为5.6万亿元,同比增长10.2%,增速比上同期提高7.5个百分点,比一季度有提高0.2个百分点,物流成本上涨压力依然较大。
5、塑料:85%的化工原料上涨
相关数据显示,2016年度近300种不同种类和规格的化工产品及材料中,近85%实现上涨,涨幅居前的品种集中于聚氨酯及相关、钛白粉等涂料原材料、煤焦化以及橡胶产品。
不转型创新,怎么过年
统计数据显示,2003-2015年,我国累计征收排污费2115.99亿元,涉及企业500多万户。其中,2015年的征收额为173亿元,仅占规模以上工业企业主营收入比重的0.02%。在“费改税”的推动下,中央财经大学研究团队预测称,环保税规模将远超现行排污费,年征收或达到500亿元。
高污染高排放,经营不好的小企业必将消失一大批,政策已经出来了,大趋势下,企业的发展之路是绿色转型,谁首先转型,谁就将抓住机会。
从已公布草案可以看出,国家对环保型企业将有更多倾向性,后续也将出台更多环保政策,这对于提前转型的企业将是一大机遇。
![]()

