

好消息!
民政部确认48个
首批全国农村社区治理实验区
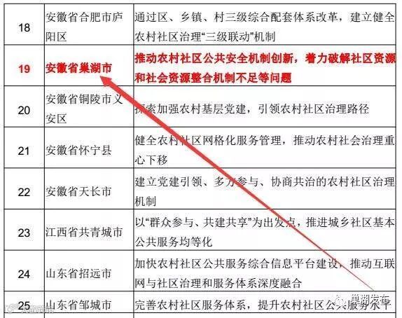
其中就有我们大巢湖!


2017年4月,民政部印发《关于开展全国农村社区治理实验区的通知》,决定开展“全国农村社区治理实验区”建设工作。
巢湖市积极开展全国农村社区治理实验区申报工作,成立申报领导小组,抽调精干力量准备申报材料,结合巢湖实际选好实验主题。通过省级评估后,2017年10月底,申报领导小组代表安徽省到北京参加全国评审会,经专家评审和研究审核后,成功入选首批全国农村社区治理实验区,实验时间从2018年1月至2021年1月,为期三年。



近年来巢湖市积极探索农村社区公共安全治理新机制,在探索和创新农村社区治理,提高群众获得感、幸福感、安全感等方面取得了很大成绩。一起来看~

基础工作实现“五个全覆盖”
一村一警全覆盖
农村社区网格全覆盖
农村社区综治中心全覆盖
农村社区综合服务中心全覆盖
乡镇民政所、村级民政专干全覆盖
社会治安状况实现
“三连降,双提升”
2014-2016年黄赌毒警情年均下降11.89%,八类严重刑事案件发案年均下降7.8%,四类可防性案件发案年均下降12.86%;人民群众安全感、满意度持续提升,2016年分别达97.2%,91.58%,位居全省前列。
荣获多项国家荣誉
全国文明城市
国家园林城市
全国著名旅游休闲度假胜地
中国民间文化艺术之乡
全国旅游标准化试点城市
全国宜居生态示范城市
中国养老产业最具投资价值城市
全国县域经济投资潜力百强县(市)
全国中小城市投资潜力百强县市
这些国字号荣誉的获得为巢湖市成功入选首批全国农村社区治理实验区打下坚实基础。

巢湖市围绕“党建引领、安全支撑、协同参与、文化引导、绿色发展”五方面,积极探索农村社区公共安全治理新机制、新路径,建设和谐有序、绿色文明、创新包容、共建共享、生活美好的美丽乡村。

加强建设保障

党建引领
农村社区公共安全治理的
政治保障


加强阵地建设☞建成153个党员活动服务场所;
加强农村基层党组织干部队伍建设☞吸纳本科大学生、优秀退役士兵充实基层党组织队伍;
推进农村基层党组织标准化建设☞按照8类46项内容推进村级党组织标准化建设;
充分发挥基层党组织核心凝聚力☞打造30个农村区域党建联盟,农村党建标准化达100%。
安全支撑
农村社区公共安全治理的
硬件基础


以村级综治中心为依托,完善人防、物防、技防体系,以社会化、法治化、智能化、专业化为方向,提升农村社区公共安全治理水平。
☟☟☟
以村级调委会为中心,完善“两代表一委员”、“五老”、乡贤等参与的多元矛盾化解机制,打击农村宗族恶势力;雪亮工程全覆盖,打造立体化治安防控体系;推进农村全域安全治理,治理要素下沉网格,打击村霸、路霸、狠人头;实现“人工智能+大数据+大治理”全覆盖。
协同参与
农村社区公共安全治理的
有效补充


以农村村委会自治组织为核心,以农村社会组织(各类农业合作社、基层老年协会等)为骨干,以当代乡贤为补充,推进“五社联动”,打造自治、德治、共治相结合的农村社区治理格局。
☟☟☟
建设80个农村自治示范社区;设立社会组织孵化培育专项基金;孵化培育100个品牌化农村社区社会组织;孵化培育50个品牌化农村经济合作组织;建立4个乡贤书院,依托高校资源,三年内选树500名左右当代乡贤。
文化引导
农村社区公共安全治理的
精神支撑

依托农村社区综合服务中心,搭建基本公共文化服务平台,提升农村文化服务水平,重点推进乡村大舞台、书香巢湖、社区故事、村规民约建设。
☟☟☟
打造300个乡村大舞台;建设“四个100”工程:评选出农村道德模范100个,身边好人100个,星级志愿者100个,十星级文明户标兵100个。
绿色发展
农村社区公共安全治理的
美好追求


深入推进美丽乡村建设,未来三年完成300个美丽乡村建设任务,营造绿色安全的农村生产、生活环境;同时打赢脱贫攻坚战、深化农村产权改革,增强社会和谐。
☟☟☟
打造6条各具特色的美丽乡村示范带;提升农村道路、文化广场等基础设施;一体化推进农村垃圾、污水、厕所专项整治“三大革命”;大力实施蓝天行动,落实全域“河长制”,扎实推进大气、水环境保护“五个一” 行动。

(市民政局供稿)



