一百多年来,北大学子们始终站立时代的潮头。
从民国开始,兼容并包的校园文化便繁荣蓬勃。
在其中,一个个学生社团承载着无数学子的雄心和梦想。不停向上走的年轻人们,在社团中实现了自己的价值,给青春留下了一份热血与成长。
虽然没有现在的“百团大战”那般声势浩大,但民国的北大社团活动也开展得如火如荼。
从《四张机》里求三野教授的感叹中,我们得以一窥究竟。
话剧《四张机》中的求三野教授
求三野:学校的厕所里都贴满了社团的海报和刊物,一个人倘若在如厕时发表点什么,隔壁坑就有同学提起裤子来反驳他,随时引发一场辩论。不可谓不自由。
......
他(蔡元培校长)成立的进德会,讲究的是不嫖不赌不纳妾。
求三野:话剧《四张机》中的北大语音学教授。爱好戏剧改革和新诗创作。
青年如初春,如朝日。
又是一年五月,正值五四青年节之际,九人邀请大家一起聆听关于青年的奉献和担当,研究研究民国的北大年轻人们,如何玩转社团?
从无到有的北大社团
近代中国受西方列强冲击,面临民族危机,致使民族主义情绪高涨,促进了社团活动的发展。
民国时期,社会思潮涌现,各种思潮或斗争或融合。在多种社会思潮的影响下,一些志同道合的学生联合起来,学生社团应运而生。
但在民国初年,北大的社团还是寥寥无几的。
北大最早的学生社团,是1914年成立的“北京大学预科文学会”,由沈沅、傅斯年、毛子水、顾诵坤等人建立。
文学会以研究辞章作文、提高文学素养为宗旨,是一个学术性质非常强的社团。
但当时的北大仍被北洋政府严密控制,封建气息浓厚。
直到新文化运动开始,一大批有识之士进入北大,这种情况才有所改变。
蔡元培执掌北大之后,提倡自由,允许各种学术并存。他认为:“大学者,囊括大典网罗众家之学府也。”
蔡元培任命状
在兼容并包的方针下,学生社团中西结合,新旧交融。蔡元培校长也亲自参与,给予他们必要的支持。
1918年蔡元培参与学生社团的有关活动
摘自:《民国时期北京大学学生社团活动研究》(李浩泉)
北大老师和教授们,也十分愿意支持学生的社团活动,许多教授被各个社团聘请为指导教授。如李大钊是《国民》杂志的顾问,胡适是新潮社的顾问。
另外,许多社团都会邀请老师们用授课的方式指导社团的学术开展。
北大对学生社团的资助也毫不吝啬。蔡元培就每个月从四万元的经费中拨出两千元给新潮社办杂志。
从蔡元培担任北大校长开始,北大的学生社团进入了繁荣发展的时期。在这个时间段,出现了许多响当当的,对今天仍产生重要影响的社团。
01
学生救国会
1918年5月,北洋政府签订了《中日陆军共同防敌军事协定》,在“共同防敌”名义下允许日军进驻中国,严重出卖了国家主权。
早在4月,一些在日留学的中国学生得知消息后,开始在东京等地组织集会游行抗议,之后,在国内各地组织“救国团”,进行爱国宣传。
5月15日,李达、阮湘、王希天等人来到北京,与许德珩、邓中夏等北大学生会面,商讨下一步的行动部署。
北京大学、北京高等工业专门学校等校的学生也开始团结起来,成立“学生爱国会”,并联络南北各地学生,积极进行反日爱国宣传,最后成立了全国学生统一的爱国组织——学生救国会。
救国会于1918年10月在北大创办国民杂志社,在北池子骑河楼路南租了一间大房子,作为杂志社的驻地。
1919年1月,《国民》杂志创刊。
李大钊任杂志社顾问,蔡元培对杂志社的成立和刊物的出版也给予了热心帮助和指导,并为杂志撰写文章。
《国民》杂志在五四运动之前,起到了把不同阶级立场的青年知识分子团结起来的积极作用。
五四运动之后,在李大钊等人的引导下,《国民》改用白话文撰稿,并开始刊载介绍十月革命和宣传马克思主义的文章,促进了青年思想意识的提高。
1919年国民杂志社成立一周年合影
02
平民教育讲演团
1919年3月23日,北京大学平民教育讲演团正式成立。
平民教育讲演团是学生救国会的一个组成部分,以“增进平民智识,唤起平民之自觉心”为宗旨,邓中夏是发起人之一。
所谓“平民”,主要是指城市小资产阶级和其他市民,所以讲演团最初的宣传对象是城市居民。
讲演内容以反帝反封建为主,五四运动之后,讲演团发表了许多揭露帝国主义本质和恶行、激发民众爱国热情的演说,影响很大。
1921年初,讲演团在北大旁边的松公府夹道8号建立了自己的讲演所,并设有阅览处。
平民教育讲演所
平民教育讲演团不仅向人民群众进行宣传教育,还扩大了民主主义运动和政治运动的影响,联系工农群众,为后来中国共产党开展工人运动打下一定基础。
03
国故月刊社
在民主共和崇尚新思想的浪潮中,有一部分学者和青年学生主张保护中华文化,成立了国故月刊社,发起“整理国故运动”,主张挽留“国粹”,保护传统。
《四张机》中古鹤箴的人物原型刘师培和黄侃,就是国故月刊社的创始人。
他们创办《国故》杂志,以研究学术,推求真理为主旨,内容偏重于对先秦诸子百家典籍的考据论证,对白话文大加讨伐。
但在当时,这种守旧和复古的思潮是不被认可的,于是在北大内部,出现了“新旧之争”。
04
新潮社
为了对抗文化保守主义,部分青年学生在胡适、刘半农等教授的支持下决定成立学术团体,并发行杂志,以宣扬民主和科学思想。
1918年12月初,傅斯年、罗家伦等学生呼吁大家成立学会,宣传民主科学思想,提倡新文学与新道德。最终,决定成立新潮社。
新潮社成员合影
1919年1月,《新潮》杂志正式创刊,以介绍西方近代思潮,批评中国现代学术上、社会上的问题为主旨。
《新潮》和《新青年》相呼应,与旧思想展开了激烈的斗争。
前面提到的三本杂志,《国民》、《国故》和《新潮》,虽然同属北大学生刊物,但得到的经费情况却不太相同,这与当时的主流思想有关。
《国民》杂志社成员较杂,而且办刊相对社会化,北大校方不许他们在校内挂牌,只好在离北大不远的北池子租房子。
国民杂志社启动资金的主要来源是会费,但筹集起来还是比较困难。
《国故》月刊的发起人,都是穷学生,负担学费已经很吃力。几位学生通过陈述社里的情况,得到蔡校长的允诺,“经费垫办”,“俟社中经费充裕再行偿还”,但维持下去的办法也无非是“经济由本社募捐”。
《新潮》的风格与《新青年》较接近,宣扬新思想这一点与当时的主流思想相吻合,也就自然得到北大老师们的青睐。
“发行由北大出版部负责,印刷由该部附设的印刷局负责”,“银钱出入由学校会计课负完全责任,社的干事概不经手银钱”。李大钊还从图书馆的房子里拨出一间来作为新潮社的编辑部。
05
进德会
求教授提到的进德会,是由蔡元培在1918年亲自建立的社团。
他在《北大进德会旨趣书》上,规定了会员的基本要求:
不赌、不嫖、不娶妾三戒者,为甲等会员;
加以不作官吏、不吸烟、不饮酒三戒,为乙等会员;
又加以不作议员、不食肉,为丙等会员。
进德会的入会人数占了全校人数的四分之一。
甲种会员有李大钊、许德珩、章士钊、马寅初、罗家伦、胡适、张国焘、辜鸿铭等,乙种会员有傅斯年、钱玄同、周作人等,丙种会员有梁漱溟等。而蔡元培加入了乙种会员。
1919年蔡元培加入了新的规定:
“守本会三条戒约外,不作官吏,不作议员,不食肉。”
“凡藐视他人之人格,以供玩弄者,皆认为嫖。”
“凡以钱或钱之替代品为输赢之游戏,皆认为赌。”
“凡有妻再婚者,无论用何名称,皆认为纳妾。”
进德会的戒约被进一步具体和细化。
06
马克思学说研究会
1920年3月,在李大钊的指导下,北京大学马克思学说研究会秘密发起成立。
在秘密活动期间,他们经常聚集在北大红楼李大钊办公室开会。
1920年10月初,中国共产党北京早期组织在红楼李大钊办公室成立,成员都是北京大学师生——李大钊、张申府、张国焘,这是中国北方地区第一个共产党早期组织。
马克思学说研究会1921年合影
中共一大后,为扩大影响,加快组织发展,党组织决定将马克思学说研究会的秘密活动转为公开活动。
会员们讨论决定,公开的方式是,要在北大校刊上登启事,“把牌子打出去”。
他们找到蔡元培,向他宣传了一番“组织马克思学说研究会的道理”,“蔡先生看了一下启事和名单,沉默了一会,最后同意给予刊登了”。
1921年11月17日,《发起马克斯学说研究会启事》在《北京大学日刊》发布,北京大学马克思学说研究会正式公开。
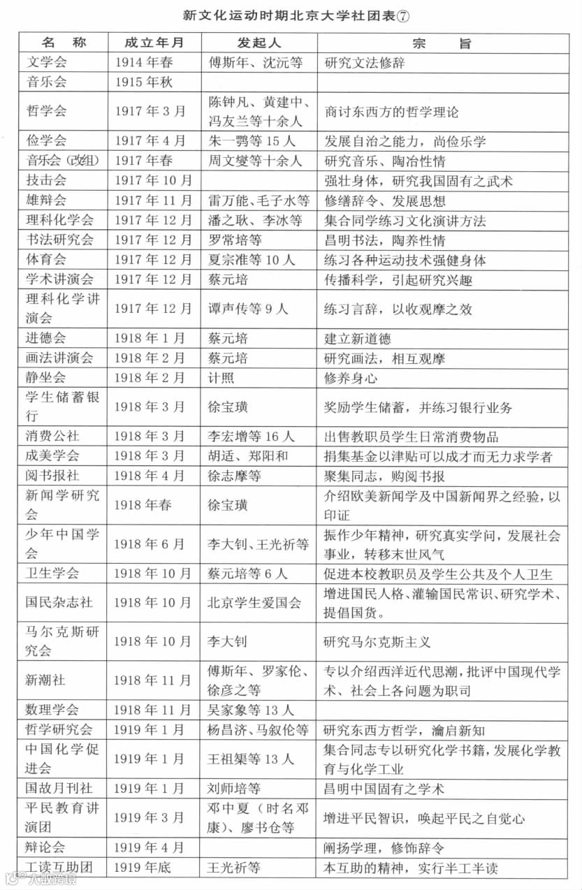
除了上述的社团,当时的北大校园里还有很多其他类型的社团供学生们选择。
新文化运动时期北京大学社团表
摘自:《五四新文化运动时期北京大学社团类型与功能的历史考察》(徐木兴)
观察新文化时期北大社团表,我们可以发现,同学们不仅可以选择加入音乐会、技击会这样的文体社团,还可以参加新闻学研究会、理科化学讲演会,来提升自己的学术水平,更可以进入新潮社、平民教育讲演会,和大家一起促进新思想的传播。
多种多样的社团给校园生活增添了许多光彩。志同道合的同学们联合在一起,为自己喜爱的事业奋斗,用自己的力量,担起那一份责任。
南京国民政府时期,政府加强了社会社团的控制,特别是学生社团。这一时期,北大的情感联络类社团尤其多,比如山西同乡会、广东同乡会等。
西南联大时期,救国被摆在了学生社团开展活动的重要位置,学生们通过举办时事辩论会、进行话剧演出,组织抗战宣传会来“救国”。如联大高声合唱团就曾演唱过许多鼓舞人心的歌曲。
联大高声合唱团
抗战结束,北大迁回北平后,中国共产党对社团活动的发动增强,许多社团成员也加入到民主运动中。
我们还可以从一些北大师生的口中,了解民国北大的社团盛况:
《老北大》里选取的北大社团实录
郑天挺
静坐会由于蔡先生的朋友蒋维乔来校讲演,谈到静坐是休息头脑的好办法,因而成立的。
参加的人不是全天静坐,只以每日下午四至五时为实习时间,并规定早晚可以自习,不得妨及功课,这是和宗教的禅定绝对不同的。
——《蔡先生在北大的二三事》
郑天挺:中国近现代历史学家、教育家。
1920年毕业于北京大学国文系。1924年任教于北京大学、浙江大学。抗日战争爆发后任西南联合大学教授、总务长,北京大学教授、文科研究所副所长。
翟俊千
五四前夕,学生中有过不少激扬志气、磨励身心的小型团体,如闻鸡起舞社、渡江击楫社、横槊赋诗社,及明社、平社之类,不胜枚举......
园中有不少学生,人在书斋读书,恍如处子,投身爱国运动,就像狡兔一般。
——《五四前后的北大校园》
翟俊千:1914年考上北京大学,因学习成绩优异,深受蔡元培校长的器重。在“五四”运动中,是学生首领之一。
罗章龙
马克思学说研究会成立以后,我们要活动,没有地方,于是又去找蔡要房子,他同意给两间房子,一间当办公室,一间当图书馆。
办这些事并不是很顺利的,因为蔡元培左右的人反对我们,公开同我们作对,不肯拨房子给我们,认为这样做,学校会不太平。
而蔡元培先生则对他们说:“给他们房子,把他们安置好,学校才会太平。”所以,从这件事情上讲,蔡元培先生当时确实很有勇气。
——《回忆“五四”运动和北京大学马克思学说研究会》
罗章龙:无产阶级革命家、政治家。中共早期领导人之一。早年就读于北京大学,曾参加五四运动,1920年参加马克思主义学说研究会,并和李大钊发起组织北京共产主义小组,是中共创建时的党员之一。
民国的北大社团在当时起到了不少积极影响,如促进了新思想的传播,培养了一大批优秀人才,促进了民主运动的发展,推动了社会的进步等。
最重要的是,北大开放自由的学术风气,青年学子们探究世界的决心,先生们支持社团开展的魄力,代表了那一代的进步青年自觉奋斗,勇立潮头的模样。
一代人有一代人的长征,一代人有一代人的担当。
青年学子们因为理想和信仰相遇,在社团中绽放自我,实现自我。
振聋发聩的呐喊仿佛就在耳边,追求进步的光亮也并不遥远。那在夜幕中坚守星火的,是沸腾的志气。
五四风雷,激荡百年。五四精神,薪火相传。而每一代青年,也将这火种传递下去,来一场一腔孤勇,义无反顾的奔赴。
青年人们,只管向上走吧。
参考资料:
@北京大学:北大之最:在中国最早成立学习、研究和宣传马克思主义的社团
北大青年:穿越90年,你会选哪家北大社团?
《1917-1927年北大学生社团研究》(张小莉)
《民国时期北京大学学生社团活动研究》(李浩泉)
《五四新文化运动时期北京大学社团类型与功能的历史考察》(徐木兴)
《民国趣读老北大》
《四张机》深圳站仍有余票
扫描下方二维码直达话剧九人微店购票页面
或点击阅读原文进入大麦网进行购票
剧情简介
民国八年,风云激荡。
三位秉性各异的北大教授,古鹤箴、卢泊安、求三野,负责主持当年的北大文科招生会议。是夜,四张意想不到的答卷被摆在了他们的面前。录取,还是不录取?
夏蝉躁动不安,三位教授也陷入了一场关于治世求学和乱世成人的辩论。繁花碧草,红楼深处,在这一场交谈中,新世界的潮水也正或疾或徐地涌来…..
演职员表
陈 喆 饰 古鹤箴
林 凯 饰 求三野
白倬铭 饰 卢泊安
高凯歌 饰 古娴
张一川 饰 隋鸿斐
赵小天 饰 鲁成
张欣璐 饰 马水仙
李达军 饰 兵痞/学生
昝彝宪 饰 兵痞/学生
出品人:江信文
制作人:潘夏言
编 剧:朱虹璇、叶紫铃
导 演:朱虹璇
舞美设计:王楠、曾淼
音乐设计:孙术乔
灯光设计:范无为
舞台监督:邹尔君
执行制作:任慧岩、郑晓娟
造型统筹:靳曦
服化助理:陈雯琦
道具统筹:彭卉芬
灯光技术:光景雷
助理舞监:张志颖、招灵芝
摄影摄像:贺天、谭姝婷、王梓妍
宣发推广:马延婧、宋卓如、高羽茹、刘博涵、吴子衿、刘配、叶诗桐、李梦琦、张亮、刘晓茵、花艺芸、万晴
票务统筹:张菲菲、周诗曈
周边运营:朱羽遥、刘雅静
美术设计:陈乃彬
戏曲指导:张云起
歌曲演唱:朱丛冉
About Us
话剧九人是一支由北大校友创立、富有创造力的青年戏剧团队。
自2012年成立以来,话剧九人一直坚持原创作品的创作和演绎,呈现真诚的社会关照。目前话剧九人出品的作品有:《春逝》《四张机》《落梅风》《柳叶枯刀》《西风报》等,陆续在北大百周年纪念讲堂、西区剧场、大麦·超剧场、鼓楼西剧场等地上演,以深切的思辨性和扎实的舞台呈现广受好评。
坚守原创,锐意创新。话剧九人的队伍中既吸纳了具备丰富舞台经验的专业戏剧人才,也集结了各行各业的非职戏剧爱好者,成为戏剧圈“良心出品”的一支口碑团队。
演出日历
今
日
作
者
对北大社团羡慕已久的——
诗桐

