
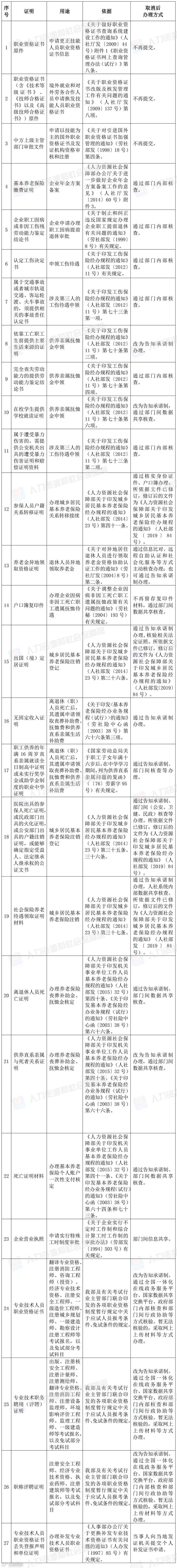
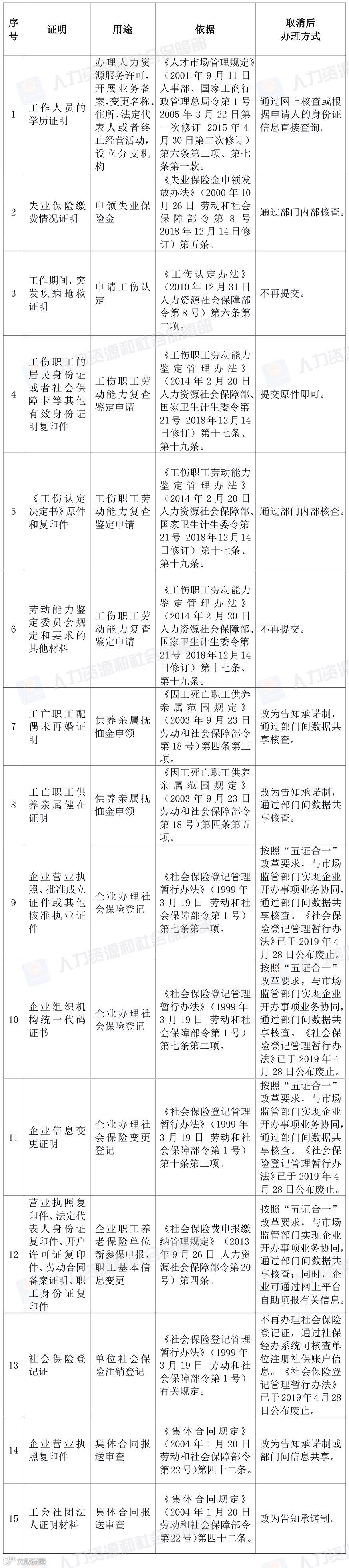
为深入贯彻落实党中央、国务院关于减证便民、优化服务的决策部署,进一步提升群众企业办事便利度和满意度,打造群众满意的人社服务,近日,人力资源社会保障部印发了《人力资源社会保障部关于第二批取消部分规章规范性文件设定的证明材料的决定》(人社部发〔2019〕115号),在前期分两批取消83项证明材料的基础上,决定再取消42项证明材料。其中,规章设定的15项、规范性文件设定的27项。
部门规章设定的证明材料取消清单
规范性文件设定的证明材料取消清单

巢湖发布
为深入贯彻落实党中央、国务院关于减证便民、优化服务的决策部署,进一步提升群众企业办事便利度和满意度,打造群众满意的人社服务,近日,人力资源社会保障部印发了《人力资源社会保障部关于第二批取消部分规章规范性文件设定的证明材料的决定》(人社部发〔2019〕115号),在前期分两批取消83项证明材料的基础上,决定再取消42项证明材料。其中,规章设定的15项、规范性文件设定的27项。
部门规章设定的证明材料取消清单
规范性文件设定的证明材料取消清单
