
近日
第四批省重大新兴产业工程
和重大新兴产业专项建议名单公示
巢湖市一重大新兴产业工程在列!

▼▼▼

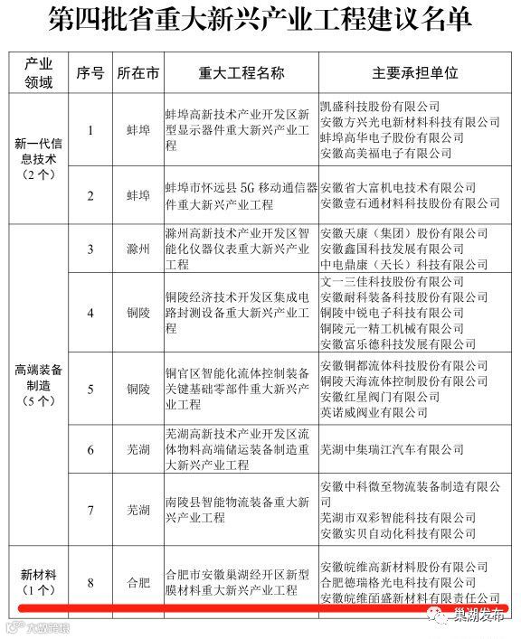
为贯彻落实省委、省政府推进“三重一创”决策部署,依据《安徽省人民政府办公厅关于印发安徽省重大新兴产业基地、重大新兴产业工程、重大新兴产业专项管理办法的通知》(皖政办〔2017〕70号),经各市申报、省发展改革委内合规性审查、第三方评审、部门商议、省发展改革委主任办公会审议等程序,省“三重一创”办(省发展改革委)研究提出了第四批省重大新兴产业工程(8个)和重大新兴产业专项(16个)建议名单,现予以公示。



安徽皖维高新材料股份有限公司





合肥德瑞格光电科技有限公司


合肥德瑞格光电科技有限公司为安徽皖维高新材料股份有限公司控股子公司,成立于2017年,主要从事碘系偏光片产品的研发及生产。700万平米/年偏光片项目总投资3.5亿元,引进全套进口设备,采用国际先进的湿式拉伸工艺,生产幅宽为1490mmTFT-LCD级偏光片,产品主要用于手机、电脑、电视等液晶显示领域。项目建成后,可年生产偏光片700万平米,同时提供约300个就业岗位。

安徽皖维皕盛新材料有限责任公司





