
3月26日民航局宣布
国内每家航司至任一国家航线
只能保留1条
每航线每周班次不超1班

国际航班计划表陆续发布
陆续公布调整后的国际航班计划表
东航
海航、首都航

△注:此航班时刻表从3月29日起执行,目前海航的两个国际航班周几执飞待定。
厦航

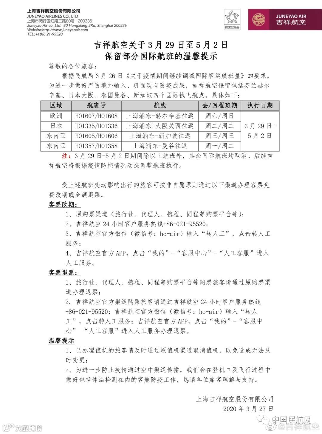
吉祥航空

春秋航空

△3月29日-5月2日期间,除以上国际航班外,春秋航空其余国际航班均取消。
多地陆续出台入境防疫新政
另外,继北京之后,广州、上海、山东等地陆续出台入境防疫新政,严防疫情输入。
上海:从3月28日零时起,对所有入境来沪人员一律实施为期14天的集中隔离健康观察。
山东:自3月27日起,凡从山东口岸入境的人员,均须就地集中隔离14天,在抵达集中隔离点当天和第13天各进行一次核酸检测。
来源:中国民航网


