招聘求职 房屋买卖 教育培训 二手市场 交友相亲
渭南市工伤保险经办中心关于公布 2026 年第一批工伤保险协议医疗机构名单的通知
各县 (市、区) 工伤保险经办机构、参保单位、工伤职工:
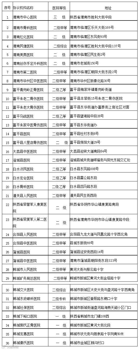
根据《陕西省工伤保险省级统筹管理办法》《陕西省工伤保险经办规程(试行)》等有关规定,我市已确定 2026 年首批工伤保险协议医疗机构名单,共 36 家,现予以公布,请各经办机构、参保单位加强政策宣传和就医管理,引导工伤职工规范就医。
附件:渭南市 2026 年第一批工伤保险协议医疗机构名单

渭南市工伤保险经办中心
2026 年 2 月 10 日
来源:渭南市工伤保险经办中心
往/期/回/顾

