2026年1月,霍启刚因#霍启刚首公开个人财产#、#霍启刚35套物业曝光#等话题再上热搜,起因是香港立法会的利益申报清单上,其名字格外引人注目。
图为霍启刚2026年1月1日在立法会综合大楼会议厅宣誓
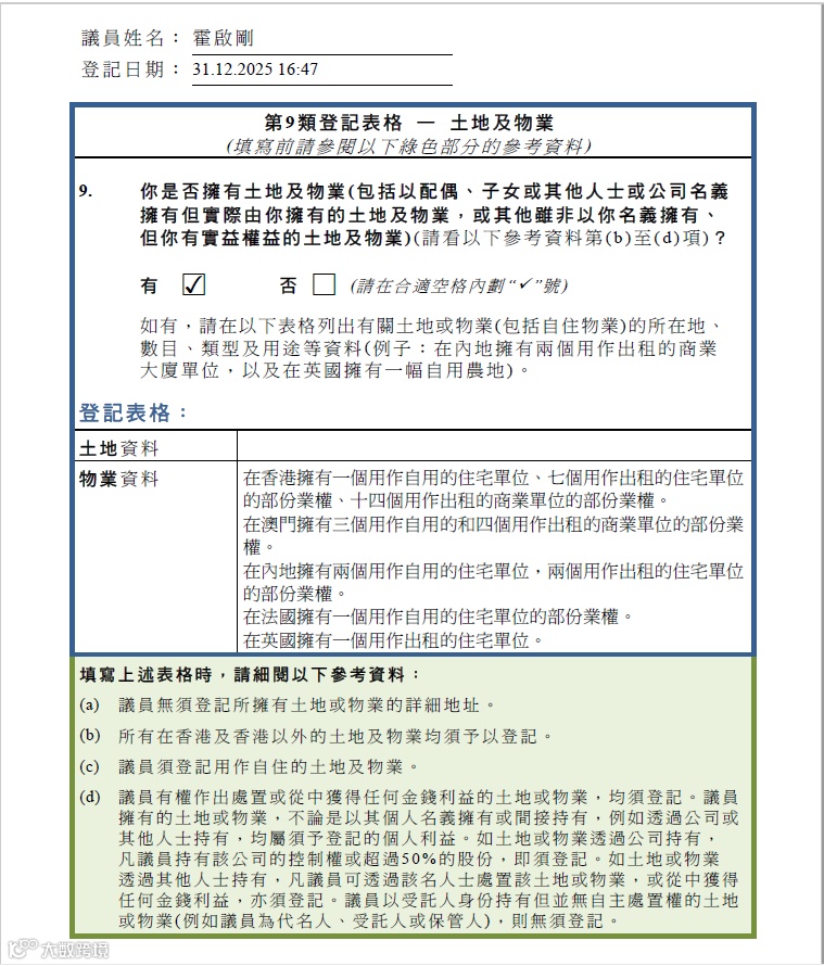
连任立法会议员的霍启刚申报持有35个物业为最多,当中7个自用,其余28个出租;相关物业遍布香港、澳门、内地,法国同英国,其中香港物业有22个、内地4个、澳门7个(含4个商业单位)。
从香港核心资产到内地大湾区布局,从英法的稳健配置到与郭晶晶的共同持有,毫无遮掩的透明态度,让“豪门清流”的标签刷屏全网。
霍启刚个人资产
先看看这35套房怎么分布的:

霍启刚财产申报表。立法会网页截图
香港22套:核心资产为霍英东1954年购入的浅水湾豪宅,彼时估值约30万港元,如今已飙升至1.6亿港元,该物业仅限长房长孙继承,是霍家权力代际传递的实体象征。其余房产分布于港岛、九龙各地,构筑起家族立足香港本土的稳固根基。
大湾区4套:源于霍英东早年对南沙的长期重仓投入,为家族深耕湾区埋下伏笔。霍启刚亦延续这一布局,其多项提案与公开表态均聚焦粤港澳大湾区融合发展,置产湾区正是其发展主张的具象落地。
澳门7套及海外少量物业:澳门的7套物业中,4套为商业用途,契合澳门经济多元化发展战略,助力其突破博彩业单一结构,为大湾区产业协同融合提前布局。海外资产则是对家族全球化资产配置理念的践行,实现风险分散与稳健保值。
霍启刚的这份申报单,堪称豪门资产公开的“教科书”。按香港立法会《议事规则》第83条要求,他不仅完成基础申报,更主动披露了远超合规标准的细节,妥妥的“全球包租公”配置。
其房产布局,也恰好和他的政治路线高度吻合:香港是基本盘,大湾区是主战场,国际化是加分项。
霍氏家族资产及传承制度
如果仅仅将视野停留在霍启刚个人名下的这35套房产,还不足以看清霍氏家族的雄厚资产。作为一个跨越三代的豪门家族,霍氏家族有着近乎严苛的传承制度。

图片来源:网络,侵删
一代掌门人霍英东生前立下严规,奠定了家族传承的基调:长房主导商业与政治,二房、三房专注于律师、医生等专业领域,且均不得染指核心资产。这种类似“推恩令”的布局,旨在集中资源、明确责任、分散风险。
据香港媒体公开报道,估计霍英东遗产达300亿元(港币,下同),霍老生前在1978年已立下遗嘱,列明各房妻子及各房共13名子女都是遗产受益人,依遗嘱内容长房成员可得约200亿元,二房、三房成员可得100亿元,但遗产需按阶段分发,以确保各后人生活。
据悉,霍英东的遗嘱要求,遗产20年内不可分配,对长房3子各有要求,长子霍震霆需继承体育事业,任职家族形象代言人;次子霍震寰接掌家族生意,任职霍英东集团董事兼总经理;长房三子霍震宇接掌内地南沙开发计划。至于其它各房子女禁止从商,他们主要成为律师、医生等专业人员。而各房后人都可以从遗产中,按月收到定额生活费。
霍氏家族财富版图的冰山一角
值得一提的是,此次霍启刚公开的个人资产里,总值估计达20余亿港元的35套房产,仅是霍启刚个人及小家庭可公开的资产部分,更是霍氏家族财富版图的冰山一角。
其祖父霍英东去世后,其近300亿港元资产通过缜密的家族信托与公司架构进行了管理与分配,核心商业资产(如南沙大量土地与项目)并未体现在此份个人清单中。
这里提到的南沙项目,是指霍英东自上世纪80年代起持续投入、超40亿港元进行的土地整理与基础建设,这在当时被视为远见甚至“冒险”。
如今,南沙已成为国家级新区,家族早期持有的大量土地资源价值已然腾飞。

图片来源:百度百科
大湾区文化体育中心已于2025年6月竣工,已承办起体育活动、文化演艺活动。
霍英东自1987年起投资开发南沙,开启霍氏家族三代人建设南沙的历程,其打造南沙为粤港澳合作平台的愿景,与大湾区文化体育中心助力南沙成为大湾区文体融合地标的定位高度契合。
【免责声明】:以上内容和意见仅供参考,并不构成任何推介或邀约客户投资;本公众号有部分资讯来源于媒体,版权归原作者,绝无意侵权,经通知后第一时间删除。

