最近和大家交流,小獬豸发现有些宝子不太重视主观题,尤其是案例题的练习,总觉得随便背背就完事了,这种想法是不对的哦,不信来看看历年上岸的学长学姐是怎么说的:
主观题的练习必须重视,尤其是这两年考试形式变化不少,出题也越来越出其不意,客观题考点常常被拿来做主观题考,所以主观题的难度也有所上升,大家在尽量全面复习知识点的同时,尽量再花点时间用来学习主观题,尤其是案例题的做题方法和技巧。
--北京某985高校上岸学长
主观题的复习切忌“拖”,我一战的时候就是拖了好久,总感觉背一背就可以,过度依赖考前的押题,导致专业课分数不高,所以能早准备还是要尽早准备。
--西北政法大学上岸学姐
专业课的主观题,尤其是案例题部分,没有大家想象中的那么难,重视案例题,多多练习,对总成绩的提升是很有帮助的。
--复旦大学上岸学长
那么今天小獬豸就给大家分享一份崔崔老师的【崔红玉民法案例37题PDF】,来帮助大家学习应对民法案例题。
一、根据历年常考点,精编37道案例题
其实民法案例题考察的知识点是有一定范围的,所以崔崔老师编写的这套题很值得大家研究,尤其是里面涉及的考点,大家一定要掌握。
二、涉及多种题型
每一道案例题都围绕出题点而展开,并且涉及到简答和论述等其他主观题型,只要能把这些题目研究好,对民法主观题肯定有帮助的。
三、搭配详细的参考答案和解析
每一道案例题都包括了题目和答案解析,来帮助大家掌握和理解。
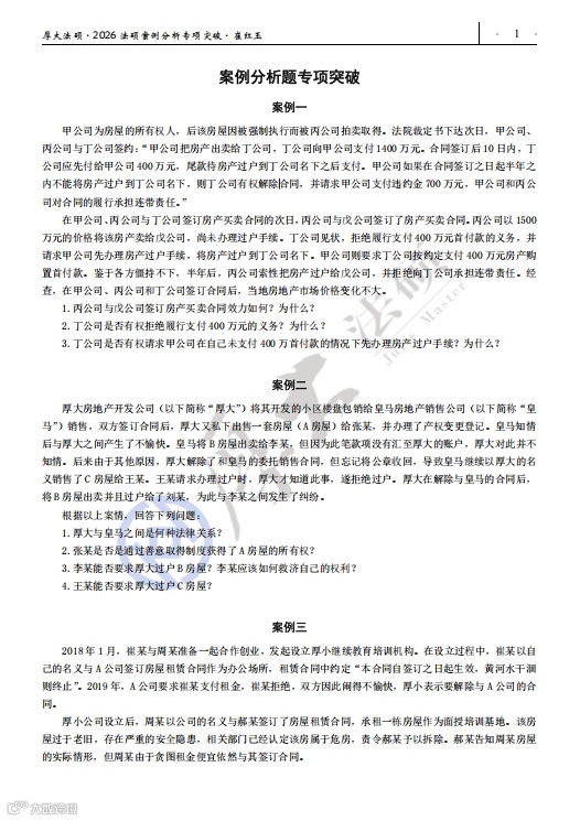
甲公司为房屋的所有权人,后该房屋因被强制执行而被丙公司拍卖取得。法院裁定书下达次日,甲公司、 丙公司与丁公司签约:“甲公司把房产出卖给丁公司,丁公司向甲公司支付 1400 万元。合同签订后 10 日内,丁公司应先付给甲公司 400 万元,尾款待房产过户到丁公司名下之后支付。甲公司如果在合同签订之日起半年之 内不能将房产过户到丁公司名下,则丁公司有权解除合同,并请求甲公司支付违约金 700 万元,甲公司和丙公司对合同的履行承担连带责任。”
在甲公司、丙公司与丁公司签订房产买卖合同的次日,丙公司与戊公司签订了房产买卖合同。丙公司以 1500 万元的价格将该房产卖给戊公司,尚未办理过户手续。丁公司见状,拒绝履行支付 400 万元首付款的义务,并 请求甲公司先办理房产过户手续,将房产过户到丁公司名下。甲公司则要求丁公司按约定支付 400 万元房产购 置首付款。鉴于各方僵持不下,半年后,丙公司索性把房产过户给戊公司,并拒绝向丁公司承担连带责任。经查,在甲公司、丙公司和丁公司签订合同后,当地房地产市场价格变化不大。
1.丙公司与戊公司签订房产买卖合同效力如何?为什么?
2.丁公司是否有权拒绝履行支付 400 万元的义务?为什么?
3.丁公司是否有权请求甲公司在自己未支付 400 万首付款的情况下先办理房产过户手续?为什么?
电子版示例
点击图片即可放大↓↓
崔崔 【民法案例37题】电子版PDF
免费领取方式
👇
在公众号后台私信回复‘民法案例’即可获得
快来一起拿下民法案例题吧!
💪
如果想【咨询更多法硕信息】
扫描下方二维码添加微信:

发现“分享”、“赞”和“在看”了吗,我想至少拥有一个!

