一文看懂!2025企业固定资产折旧年限最新规定!含固定资产折旧税前扣除政策、会计处理及计算表格模板!
本文主要内容:
- 2025企业固定资产折旧年限最新规定
- 固定资产折旧税前扣除政策汇总
- 固定资产折旧计算方法
- 账务处理实例解析
- 折旧计算表格模板(带公式)

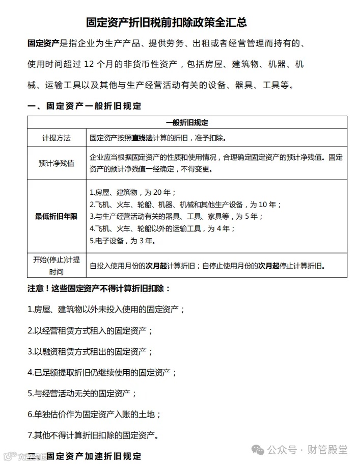
一、2025企业固定资产折旧年限最新规定
(一)固定资产一般折旧规定
企业固定资产折旧按直线法计算的,准予在税前扣除。企业应根据资产性质和使用情况合理确定预计净残值,一经确定不得变更。
最低折旧年限标准
- 房屋、建筑物:20年
- 飞机、火车、轮船、机器、机械及其他生产设备:10年
- 与生产经营相关的器具、工具、家具等:5年
- 飞机、火车、轮船以外的运输工具:4年
- 电子设备:3年
折旧起止时间:自投入使用月份的次月起计提;自停止使用月份的次月起停止计提。
以下固定资产不得计算折旧扣除:
- 房屋、建筑物以外未投入使用的固定资产
- 以经营租赁方式租入的固定资产
- 以融资租赁方式租出的固定资产
- 已足额提取折旧仍继续使用的固定资产
- 与经营活动无关的固定资产
- 单独估价作为固定资产入账的土地
- 其他不得扣除的固定资产
二、固定资产折旧税前扣除政策汇总
(政策图示保留)
三、固定资产折旧计算方法与案例
四、固定资产折旧计算表格模板
五、固定资产折旧账务处理实例

