近日,爱芯元智半导体股份有限公司(以下简称“爱芯元智”)已通过港交所聆讯并披露聆讯后的资料集,中金公司、国泰海通和交银国际担任联席保荐人。
作为边缘AI芯片领军企业,爱芯元智或成为“中国边缘AI芯片第一股”。
收入年复合增长率达206.8%,出货1.65亿颗
爱芯元智成立于2019年5月,由前紫光展锐CTO仇肖莘创办,主要供应AI推理系统芯片(SoC),专注于为边缘计算与终端设备AI应用打造高性能感知与计算平台。爱芯元智采用“技术通用、芯片专用”的策略,基于自主研发的“爱芯智眸AI-ISP”和“爱芯通元混合精度NPU”等核心技术底座,开发针对不同市场的专用芯片,同时配套了完善的开发工具链,建立了丰富多样的生态合作体系。
从业绩层面来看,2022年至2024年,爱芯元智的收入从0.05亿元增长至4.73亿元,年复合增长率达206.8%。2025年前三季度,爱芯元智的营收同比增至2.69亿元。
在2022年、2023年、2024年以及截至2024年及2025年前三季度,爱芯元智于年内╱期内的亏损分别约为0.61亿元、0.74亿元、0.9亿元、0.69亿元及0.86亿元。
招股书披露,截至2025年9月30日,自成立以来爱芯元智累计交付的SoC已突破1.65亿颗。特别是,爱芯元智的视觉终端计算SoC与边缘计算SoC在2024年销售呈现显著成长,相较2023年分别增长约69%及400%。
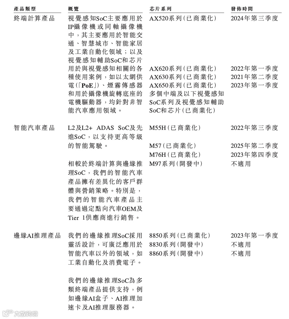
在视觉终端计算领域,爱芯元智提供以智能视觉感知SoC为核心的高性能产品,主要应用于IP与同轴摄像机,其解决方案能提供卓越的视觉品质,包含清晰、流畅且稳定的输出效果,以及优质的夜视表现,同时通过功耗优化、降低传输延迟与先进视频川流压缩技术实现突破性效能,目前有数十款商用SoC产品覆盖高端、中端和基础级市场。
截至2025年前三季度,其视觉终端计算SoC累计出货量已突破1.57亿颗,广泛应用于检测、交通管理及其他视觉感知相关的终端AI推理场景。
据灼识咨询数据,按照2024年出货量计,爱芯元智已成为全球第五大视觉端侧AI推理芯片供应商,市占率达6.8%;同时在中高端市场以24.1%的市占率稳居首位。位列中国边缘AI推理芯片第三、国产智能驾驶SoC第二,多款产品实现规模化量产。
截至同日,爱芯元智已独立开发五代SoC(即AX630A、AX620A、AX650N、AX620E及AX520C系列)并实现其商业化,涵盖数十种类型,已在视觉终端计算、智能汽车和边缘计算AI推理应用中实现大规模生产。
估值超百亿,严重依赖分销商存隐忧
为处理日益复杂的运算,蓬勃发展的AI市场对更高算力的需求日益迫切,从而使AI芯片成为未来技术进步的关键推动因素。当前AI芯片需求已扩大,行业目前更侧重于实际应用,而AI推理芯片的重要性与日俱增。
数据显示,2024年全球AI推理芯片市场规模总额达6067亿元,其中云端推理、边缘推理及端侧推理芯片分别为2275亿元、877亿元及2916亿元。2024年中国AI推理芯片的市场规模达1608亿元,其中云端、边缘及端侧分部的市场规模分别为482亿元、322亿元及804亿元。随着AI推理任务从云端为中心转向云端、边端和终端设备兼具的更为分散的模式,边缘和端侧AI推理需求激增,进而加速了全球及中国边缘和端侧AI芯片的普及。
在巨大的蓝海市场需求下,爱芯元智不仅被资本市场看好,也在持续加大研发投入,打造更完善的技术和产品护城河。
成立至今,爱芯元智已获得韦豪创芯、启明创投、沄柏资本、美团、和聚资本、腾讯、联想之星、纪源资本、元禾、冯源资本、通商控股、耀途资本、华晏资本、万物资本等知名机构以及多地地方国资的投资。
在2025年5月完成C轮融资后,爱芯元智的投后估值达到106亿元。
招股书披露,爱芯元智于往绩记录期间产生大量研发开支,于2022年、2023年、2024年以及截至2024年及2025年9月30日止九个月分别为人民币0.45亿元、0.52亿元、0.59亿元、0.45亿元及0.41亿元。
爱芯元智表示,大量的研发开支主要是因为我们投入了大量资源开发专有技术和产品。而大量的研发支出,也将导致2025年度继续产生年内净亏损。
与此同时,不容忽视的是,招股书披露,爱芯元智的存货金额持续增高,截至2022年、2023年、2024年及2025年前三季度,存货分别为0.08亿元、0.14亿元、0.21亿元及0.36亿元。截至2022年、2023年、2024年及2025年前三季度,其存货周转天数分别为539天、230天、170天及369天。
对此,爱芯元智表示,若存货水平超过客户需求,可能导致存货撇减或撇销,以及以折扣价出售过剩存货,这将对我们的业务营运及财务状态造成不利影响。相反,如果我们低估了客户对我们产品的需求,我们可能无法提供客户要求的产品,而这将会导致我们的品牌和客户关系受损,并对我们的收入及经营业绩造成不利影响。
此外,爱芯元智对分销商的依赖,其管理效果不如预期,也对收入贡献的影响越来越大。截至2022年、2023年、2024年及2025年前三季度,分销商分别为2家、14家、22家及14家,各期间分销商销售产生的收入分别为0.02亿元、0.67亿元、1.2亿元及1.62亿元,分别占相应期间总收入的4.8%、29.2%、42.2%、60.3%。
因而,爱芯元智表示,一旦分销商订单减少、延迟或取消;未能与现有分销商续签分销协议及保持关系;未能以有利条款或根本无力与新分销商建立关系及在失去一家或多家分销商后,无法及时物色并委任其他或替代分销商等,将导致其收入波动或下降,并可能对其业务、经营业绩及财务状况造成不利影响。
总体而言,爱芯元智在“普惠AI”的道路上持续深耕,在视觉终端计算SoC领域具有强大的市场话语权。此次IPO,爱芯元智将进一步扩充研发与产能,推进舱驾一体化方案及高阶智能汽车芯片研发,加速国际市场拓展。
END
更多精彩视频
往期回顾
更多资讯,请点击下方阅读原文

