随着短剧出海的热潮,很多新手也加入了短剧投放的行列,但在平台选择上却犯了难,手头资金有限,Facebook和Tiktok选哪个平台投放比较好呢?在国内抖音无疑是短剧投放的重要平台,在海外可不是这样,我个人认为Facebook更为重要,为什么这么说呢?有以下几点原因:
1、用户年龄层
在短剧出海T1市场的北美,Tiktok的用户主要以年轻一代为主,甚至很多用户都是未成年,短剧对他们的吸引力不大,且这部分用户的付费能力也不是很强。而Facebook的用户年龄层主要集中在40+,这部分人群正好处于财富积累的巅峰期,消费能力较强,且对于短剧的付费意愿也比较高,可以设置更高的充值价格。
2、产品生态
Meta生态覆盖更为全面,除了Facebook,Meta旗下还有年轻人喜爱的社交平台Instagram,以及主流聊天软件WhatsApp。丰富的产品矩阵让不同类型的短剧都可以在Meta生态中找到合适的目标受众。
3、广告稳定性
Facebook凭借多年的数据积累和顶尖的技术团队,在投放系统的稳定性上远高于Tiktok。而且Facebook的流量分发机制相对公平,并不会过度向头部集中,这一点长期投放Facebook广告的朋友应该有所体会,哪怕跑的量很大的广告也会逐渐衰弱,必须持续优化内容素材才能保证一直有可以消耗的广告,也正是这样所以新入局的广告也有起量机会。
4、自然转化率
除了广告以外,在自然转化上Facebook也更优于Tiktok。首先Tiktok需要有1000粉以上才能挂外链引流,这就意味着你需要经历漫长的养号阶段或者花钱买粉买号,而Facebook挂链无门槛并且可以在评论区置顶外链,Tiktok在评论区放链接,非常容易被屏蔽或限流。
所以我建议,如果你预算不足或者精力不足无法两个平台兼顾的,先把重心放在Facebook上。以下是一些官方对短剧广告投放建议,大家可以作为参考。
短剧广告投放建议
1、善用进阶赋能型广告

对于短剧这类非常吃素材的产品,进阶赋能型广告可以实现千人千面,自动生成个性化的广告素材,提高广告测试效率,也可以减少基建压力,建议可以先用ABO常规的跑点数据出来,再用ASC广告扩大规模,新户直接跑ASC风险不可控,对于小预算的投手不太适用。
2、模块化的素材产出
短剧要跑的好,素材是非常重要的,建议可以对短剧剧情进行模块化的分割,再组合成不同的故事线,可快速产出差异化的广告素材,并且能够直观测试出观众喜欢的爽点。

对于做素材没头绪,只会简单把剧集放上去的投手来说,这种方式可以帮你快速理清思路,很值得尝试!
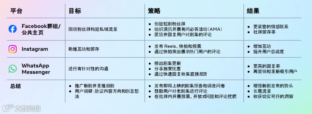
充分利用Meta平台

除了广告以外,Meta还有很多免费流量获取的玩法,运营好这些平台,我们可以更好的洞察用户需求,增加用户粘性,获得免费的客户。精力有限的话可以将广告投放交给尤里改自动化广告投放系统,批量上传素材后可自动生成多条广告,免去重复的广告创建工作。利用系统的优化器设置,可以24小时帮助盯盘优化调整,这样释放出的精力就可以做更多其他工作了。
如果你也想尝试投放海外广告,可以添加客服开通Facebook广告账户,无需提供任何资质轻松开户,对于尤里改系统有兴趣的朋友也可以咨询客服了解详情。


