酸性土壤占全球陆地面积的30%和潜在可耕地的50%,铝毒是其限制作物生长的主要因素,严重威胁农业与生态环境安全。植物在进化中形成多种抗铝机制,其中由转录因子STOP1调控的根尖有机酸分泌为核心路径。此前,浙江大学生命科学学院郑绍建团队于2024年首次发现植物铝离子受体PSKR1/ALR1,揭示了从铝感知到STOP1激活的信号通路。然而,ALR1自身活性如何被调控以精确控制信号强度仍不清楚。
揭示ALR1活性调控的磷酸化开关机制
2025年4月11日,该团队在《Nature Plants》发表题为“The PP2CHs- and PBL27-mediated phosphorylation switch of aluminum ion receptor PSKR1/ALR1 controls plant aluminum sensing ability”的研究论文,阐明了ALR1活性调控的关键分子机制。
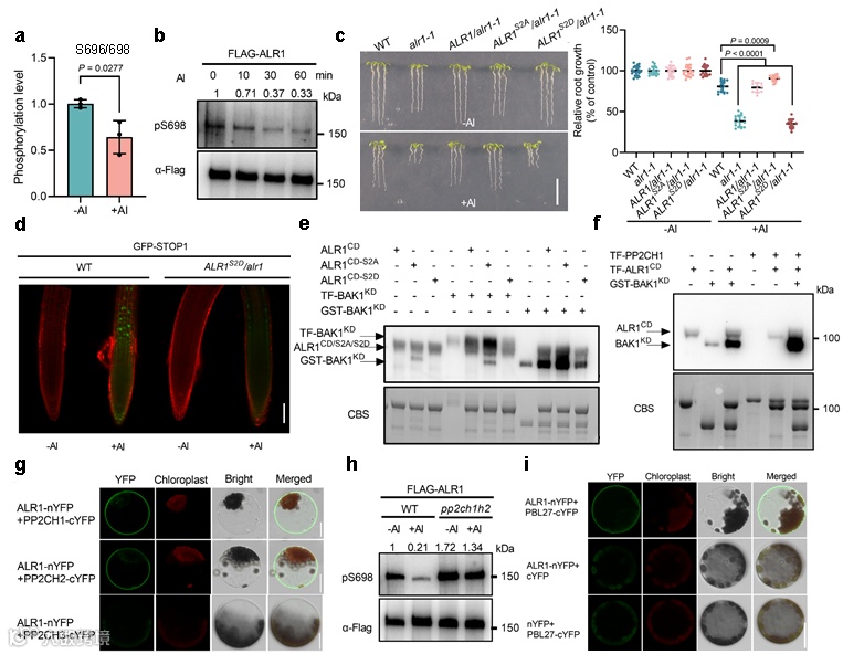
研究通过定量磷酸化蛋白质组学发现,铝胁迫可迅速抑制ALR1蛋白两个丝氨酸位点(S696/S698)的磷酸化。进一步分析表明,ALR1S696/698去磷酸化促进其与共受体BAK1互作并相互磷酸化,从而激活STOP1依赖的抗铝通路。
团队鉴定出PP2C磷酸酶家族成员PP2CH1/2负责ALR1S696/698的去磷酸化。铝胁迫能快速诱导PP2CHs蛋白积累,并增强其与ALR1的结合;而PP2CHs功能缺失会导致ALR1磷酸化水平升高,抑制抗铝响应。
同时,研究发现类受体胞质激酶PBL27介导ALR1S696/698的磷酸化,负向调控植物抗铝能力。
因此,PP2CH1/2与PBL27共同构成一个可逆的磷酸化开关,动态调控ALR1活性及植物对铝离子的感知灵敏度,在维持抗铝反应适度激活中发挥关键作用。
图1. ALR1S696/698磷酸化水平调控植物抗铝性
平衡生长与抗逆的新机制
ALR1(又称PSKR1)不仅是铝离子受体,也是短肽激素PSK的受体——其胞外域感知PSK促生长信号,胞内域感知铝胁迫信号。本研究揭示了这一双重功能受体的活性调控机制:通过磷酸酶(PP2CHs)与激酶(PBL27)之间的拮抗作用,实现抗铝信号的精准“调频”,避免通路过度激活造成资源浪费或生长抑制。
该机制为协调植物生长发育与环境胁迫响应提供了新思路,有望指导培育既耐铝又高产的作物品种,提升酸性土壤上的农业生产潜力。
图2. 铝受体ALR1活性调控机制
研究成果与团队背景
本研究是郑绍建团队继发现首个植物铝离子受体(Cell Research)、根毛发育调控模块(Current Biology)、磷信号复合体(Nature Communications)以及镉累积调控机制(Nature Communications)之后,在植物营养逆境领域取得的又一重要突破。
浙江大学生命科学学院博士后徐晨为论文第一作者,丁忠杰研究员和郑绍建教授为通讯作者。金崇伟教授、法国巴黎萨克雷大学Moussa Benhamed教授等参与研究。项目获国家重点研发计划、国家自然科学基金及博士后资助计划支持。
郑绍建
国家杰出青年基金获得者、教育部长江学者特聘教授、教育部“植物营养生理与分子改良”创新团队带头人。长期从事植物响应铝毒、缺铁及重金属胁迫的生理与分子机制研究。
丁忠杰
浙江大学仲英青年学者、百人计划研究员、博士生导师。主要研究方向为植物对营养逆境(如低磷、缺铁、铝毒)及水分胁迫的分子响应机制,已在国际权威期刊发表多篇第一或通讯作者论文。

