第一章 总则
第一条 根据《中华人民共和国教育法》《中华人民共和国高等教育法》等法律法规及教育部有关规定,依据湖南省教育厅《关于做好湖南省2026年高职(高专)院校单独招生工作的通知》(湘教发〔2026〕1号)和湖南省教育考试院《关于做好我省2026年高职院校单独招生工作具体事项的通知》(湘教考通〔2026〕1号)有关要求,结合本校单独招生工作(以下简称单招)实际,特制定本章程。
第二条 学校全称:湖南机电职业技术学院
办学地点:湖南省长沙市万家丽北路一段359号
主管部门:湖南省教育厅
办学层次:高等职业学院
湖南省院校代号:4335
办学类型:公办
第三条 颁发学历证书的学校名称:湖南机电职业技术学院。证书种类:普通高等学校全日制专科毕业证书。
第四条 学校单招工作遵循“公平、公正、公开”的原则,坚决执行教育部、省教育厅有关文件要求,严格实施考试招生“阳光工程”。
第五条 学校简介:湖南机电职业技术学院是由湖南省人民政府批准、教育部备案,省教育厅主管的省属公办全日制普通高等职业学院。学校为省楚怡高水平高职学校建设单位A档学校,办学水平省内一流,具体信息见学校官方招生网站。
第二章 组织机构及职责
第六条 学校单招工作领导小组负责研究决定本校单招方案制定、招生计划安排、考试组织和评分、招生录取政策确定等重大事项,学校招生就业处负责单招专业设置、计划申报、考生资格审核、录取操作等具体工作,学校教务处负责单招考试命题、制卷、考试实施和评卷评分统计等具体考试工作。
第七条 学校纪委负责全程监督检查单招工作。
第三章单招志愿填报
第八条 高职单招的对象为符合湖南省2026年普通高考(含对口招生考试)报名条件并已参加高考报名的人员,未参加高考报名的学生不能参加单招考试及录取。
第九条单招实行网上填报志愿,没有填报志愿的考生,不得参加单招考试及录取。单招志愿设第一志愿和第二志愿,考生可根据自己意愿分别填报1所高职院校。考生填报志愿的时间统一自2026年2月26日8:00开始,至3月4日17:00结束,在此期间,考生可登录湖南省普通高校招生考试考生综合信息平台(网址:https://ks.hneao.cn)或“潇湘高考”APP填报志愿信息。请考生在填报志愿前关注我校招生网和官方微信公众号公布的有关信息。
第十条 我校招生类别分为以下A、B、C、D、E五类:
A类招生对象为应届普通高中毕业考生,即考生2026年高考报名时考生类别为“应届”且具有我省2025年普通高中学业水平合格性考试语文、数学和外语科目的有效成绩(即科目成绩大于0);
B类招生对象为应往届中职考生(含技工院校学生)、往届普通高中考生及同等学力考生(含我省2025年普通高中学业水平合格性考试科目(语文、数学和外语科目)有效成绩不全的应届普通高中考生);
C类招生对象为体育特长生。在市州教育、体育、文化等行政部门主办的赛事获得个人项目前6名或集体项目前3名,或在省级、国家级教育、体育、文化等行政部门主办的赛事获得个人项目前8名或集体项目前8名,或具备二级(含)以上运动员技术等级称号的考生方可报考。招生项目为:篮球、排球、田径、啦啦操、武术、跆拳道、羽毛球、乒乓球。详见附件《湖南机电职业技术学院2026年体育特长生单独招生方案》;
D类招生对象为退役军人;
E类招生对象为农民工、下岗失业人员、新型职业农民及企业在岗人员等四类社会人员。
第十一条填报专业要求。考生在填报我校志愿时,可选择一个符合条件的专业组填报,专业组内考生可选填1-6个专业,专业组内设专业服从志愿(如填报专业服从,表示考生同意接受同组内专业调剂)。
第十二条拟报考C类的考生须在填报志愿前,按照《湖南机电职业技术学院2026年体育特长生单独招生方案》要求,于2026年2月4日17:00前将有关证明材料送交至学校招生就业处办公室。
拟报考D类和E类的考生须在填报志愿前登录“湖南省普通高校招生考试考生综合信息平台”首页或“潇湘高考”APP公告栏下载对应的报名身份审核(界定)表,按要求办理有关手续,于2026年2月4日17:00前将有关证明材料送交至学校招生就业处办公室。
所有社会人员考生均须提供本人身份证复印件及《湖南省2026年高职单招报名身份审核(界定)表》,同时分别提供以下材料:退役军人提供退出现役证(转业证);农民工提供本人户口页复印件及职工社保缴费记录(或劳动用工合同、劳动用工备案信息、用工单位工资发放记录);下岗失业人员提供就业创业证(就业失业登记证);新型职业农民提供新型职业农民证书;企业在岗人员须同时提供一年以上企业在岗证明、一年以上工资发放流水、一年以上社保缴纳记录。
不能提供有关证明材料、认定不符合体育特长生或五类社会人员要求的考生只能填报A类或B类招生计划。对提供虚假证明材料的考生,将依据教育部相关规定取消2026年高考报名资格。在入学前发现的,取消入学资格;入学后发现的,取消录取资格或者学籍;毕业后发现的,由教育行政部门宣布学历、学位证书无效,责令收回或者予以没收。
第十三条拟报考C类、D类和E类的考生,其资格须经我校审核并公示5日无异议后,方可填报对应的招生类别志愿。考生名单将在2026年2月7日前通过我校招生网对外公布。志愿类别填报错误造成的后果,由考生本人承担。
第四章 单招计划及专业
第十四条学校2026年单招总计划数以湖南省教育厅下达的最终计划数为准,其中包含单列计划的C类招生计划30人,D类招生计划30人,E类招生计划30人。具体专业组、组内专业及招生计划以省教育考试院网上填报志愿系统数据为准。所有专业均不限考生类别,即物理类、历史类、职高对口类考生均可报考。
1. A类考生专业分组见下表,考生可在2个专业组中选择1个专业组,且只能在所选择的专业组中选择填报1-6个专业(专业组二只能填报1个专业),同一专业组内可进行专业调剂:
2.B类考生专业分组见下表,考生可在7个专业组中选择1个专业组,且只能在所选择的专业组中选择填报1-6个专业(专业组七只能填报1个专业),同一专业组内可进行专业调剂:
3.C、D类考生可在全部单招专业中(机电一体化技术(中外合作办学)专业除外)填报1-6个专业;
4.E类考生专业分组见下表,考生可在该专业组内选择填报1-5个专业,同一专业组内可进行专业调剂。
第十五条 各专业学费标准见下表,最终收费标准以2026年湖南省物价主管部门审核为准。
第十六条单列计划及专业说明。C类、D类、E类招生计划只招第一志愿的考生,并纳入我校单招总计划,未完成的计划转为A类或B类计划。
1.C类招生计划30人,每个专业最多录取5人。
2.D类计划30人,每个专业最多录取3人。
3.E类计划30人,每个专业分别录取6人。
第十七条数字媒体艺术设计、产品艺术设计专业为美术类专业,欢迎有美术基础、美术特长的考生报考。
第十八条A类、B类招生计划数的确定。考试结束后,以A类、B类实际参考人数为基数,按专业计划数除以该专业参考总人数,再乘以各类别参考人数,确定A类、B类考生实际录取计划数(按四舍五入取整)。各类别计划确定并公布后,不再调整和追加。
第五章单招考试
第十九条学校将本着公平、公正、择优录取的原则,按照国家教育考试相关规定,在省教育厅、省教育考试院的统筹指导和监督下组织单招考试的命题、组考和评分等工作。
第二十条按照“文化素质+职业技能”方式,分类组织考试。根据考生的类别,考试按以下方式进行:
1.A类考生。文化素质测试成绩以学生取得的湖南省2025年高中学业水平合格性考试语文、数学和外语科目有效成绩代替,满分300分。职业技能测试由学校组织,采取闭卷机试方式进行,重点考察学生的职业适应性和职业技能,满分300分。
2.B类考生。文化素质测试由学校依据《中等职业学校公共基础课课程标准》及高中教育阶段语文、数学、英语等有关内容进行命题及考试,采取闭卷机试方式进行,满分300分,文化素质测试的有关说明、考试范围等,将在学校招生网和官方微信公众号公布。职业技能测试由学校负责组织,学校分不同专业组别,按照人才培养方案,采取闭卷机试方式进行,重点考察学生的职业适应性和职业技能,满分300分。
3.C类考生。由学校统一组织文化素质测试和专业测试(即职业技能测试)。文化素质测试主要依据《中等职业学校公共基础课课程标准》及高中教育阶段语文、数学、英语等有关内容进行命题及考试,采取闭卷机试方式进行,满分300分。专业测试详见附件《湖南机电职业技术学院2026年体育特长生单独招生方案》,满分300分。
4.D类和E类考生免予文化素质测试。职业技能测试由学校组织,采取闭卷机试方式进行,参照上述A类考生职业技能测试方式,重点考察学生的职业适应性和职业技能,满分300分。
第二十一条考生综合成绩计算办法。
1.A类考生:综合成绩(总分600分)=湖南省2025年高中学业水平合格性考试语文、数学和外语科目有效成绩+职业技能测试成绩(考生文化素质测试成绩与职业技能测试成绩分别占综合成绩的比重为50%,即分别为300分)。
2.B类考生:综合成绩(总分600分)=文化素质测试成绩+职业技能测试成绩(考生文化素质测试成绩与职业技能测试成绩分别占综合成绩的比重为50%,即分别为300分)。
3.C类考生:综合成绩(总分600分)=文化素质测试成绩+专业测试成绩(考生文化素质测试成绩与专业测试成绩分别占综合成绩的比重为50%,即分别为300分)。
4.D类和E类考生:综合成绩(总分300分)=职业技能测试成绩(满分300分)。
第二十二条我校将按照分类考试的原则,对不同招生类别的职业技能测试分类别进行命题。我校单招考试大纲将在学校招生网和官方微信公众号公布。
第二十三条符合以下免试条件的考生在单招考试前向学校申请。其中,职业技能特长申请免技能测试的考生,须在2026年3月10日17时前,将本人身份证及获奖证书的原件和复印件送交至学校招生就业处办公室审核。学校将在招生网统一向社会公示审核结果。免试直接录取的考生不占用单招计划数,使用我校统招计划,预计2026年8月中旬前完成录取手续办理,有关审核程序和方法见省教育考试院相关规定。
1.免试直接录取。根据教育部政策规定,中等职业教育应届毕业生,在校期间在世界技能组织主办的“世界技能大赛(World Skills Competition)”中获奖的中国国家代表队选手,可免试到学校与获奖赛事相应的专业就读。在校期间获“世界职业院校技能大赛(含争夺赛、冠军总决赛)”“全国职业院校技能大赛”“中国职业技能大赛”一、二、三等奖(金奖、银奖、铜奖)或“湖南省职业院校技能竞赛”“湖南省职业技能大赛”一等奖(金奖)的,可免试到学校与获奖赛事相应的专业就读。
2.免技能测试。在校学习期间获“湖南省职业技能大赛”“湖南省职业院校技能竞赛”二等奖(银奖)、三等奖(铜奖)的中职应届毕业生,报考获奖赛项对口专业可免予职业技能测试。其中获得二等奖(银奖)的学生可按技能测试成绩满分计入综合成绩;获得三等奖(铜奖)的学生可按技能测试成绩满分的80%计入综合成绩,也可选择参加报考学校组织的技能测试取得测试成绩,取两项成绩的较高分数计入综合成绩。
3.免试考生的录取专业应与其获奖赛项对应(考生如需跨专业报考,则不能享受免试政策)。
第二十四条学校按第一志愿和第二志愿分别组织单招考试。第一志愿考试时间为2026年3月14日。若第一志愿生源不足,未完成单招计划,学校将组织第二志愿考试,参考对象为第二志愿报考了我校未完成计划专业且未被第一志愿学校录取的考生。第二志愿考试时间为2026年4月11日。各科目的具体考试时间及地点以准考证上载明的信息为准。
第一志愿考试安排如下:
说明:具体考试时间及地点以准考证上的信息为准。
第二十五条根据省物价部门统一规定,高职单招的报考费为80元/生。报考我校第一志愿的考生缴费时间为2026年3月8日—10日,到学校官方微信公众号自助缴纳, 缴费流程登录学校招生网和学校官方微信公众号查询。未在规定时间内缴费的,不得参加我校单招考试及录取。缴费成功的考生于2026年3月12日—13日,登录学校官方微信公众号查询并自助打印准考证。第二志愿缴费时间等将另行公布。
第六章单招录取
第二十六条A类、B类考生的类别确定以及A类考生普通高中学业水平合格性考试成绩以省教育考试院提供的数据为依据。
第二十七条第一志愿录取时,首先录取C类、D类、E类的考生,如C类、D类、E类生源不足,剩余计划调到A类或B类招生。
第二十八条为保障生源质量,我校提前确定C类考生专业测试成绩合格标准为210分,低于210分的不予录取。
第二十九条按照“公平竞争、公正选拔、公开透明”的原则,学校按照分类分专业招生计划择优录取。各类别考生专业确定规则如下:
1.A类考生和B类考生:按照公布的A类考生和B类考生分专业招生计划数,在专业组内依据分数优先、遵循专业志愿的规则进行录取。
A类考生综合成绩相同时,依次按考生文化素质测试成绩、职业技能测试成绩、学考语文和数学科目成绩之和、学考数学科目成绩、学考语文科目成绩、学考外语科目成绩排序。
B类考生综合成绩相同时,依次按考生职业技能测试成绩、文化素质测试成绩、语文和数学科目成绩之和、数学科目成绩、语文科目成绩、英语科目成绩排序。
2.C类考生:根据所填报体育项目按综合成绩从高分到低分进行录取,按公布的招生计划录完为止(具体规则详见《湖南机电职业技术学院2026年体育特长生单独招生方案》)。若某体育项目未录满,则剩余计划调整至篮球项目和排球项目(若剩余计划为偶数则平均分配,若为奇数则排球项目多调整1个计划),若仍未录满则转入普通类单招计划。C类考生综合成绩相同时,依次按考生专业测试成绩、文化素质测试成绩、语文和数学科目成绩之和、数学科目成绩、语文科目成绩、英语科目成绩排序。
3.D类和E类考生:根据各专业招生计划数,在专业组内依据考生综合成绩排序进行录取。
第三十条单招录取的学生不得参加本年度统一高考和普通高校对口招生考试。单招录取的学生不得转学,特殊情况需转专业的,须按照《湖南机电职业技术学院学生转专业管理办法(修订)》执行。
录取到机电一体化技术专业(中外合作办学)的考生,不能转专业,该专业部分专业课程为英语授课。
E类考生只能录取到指定专业,录取后不能转专业。
第三十一条D类和E类考生录取后,学校根据《教育部办公厅关于做好扩招后高职教育教学管理工作的指导意见》(教职成厅函〔2019〕20号)及省教育厅有关文件规定,结合学校实际,按照全日制教学的方式进行管理和培养。
第三十二条第二志愿考试要求及录取规则等与第一志愿的相关规定一致。
第三十三条有下列情形之一者,将取消考生录取资格:
1.填报虚假高考报名信息;
2.提供虚假的资格证明材料;
3.提供虚假的面试材料;
4.有代考等作弊行为(依据教育部令第33号认定);
第三十四条正式录取名单以湖南省教育考试院公布的为准。4月7日17:00开始,考生可登录“考生信息填报系统”查询第一志愿的录取结果;4月30日17:00开始,考生可登录“考生信息填报系统”查询第二志愿的录取结果。
第七章监督管理
第三十五条单招考试及录取结束后,学校将按照要求及时发布成绩、公示拟录取考生情况。
第三十六条单招期间,确保规范有序、公平公正,在学校纪委全程监督检查下进行单招考试、评分和录取等工作。
第三十七条学校单招工作严格执行教育部和省教育厅政策规定和纪律要求,没有举办所谓的考前“辅导班”“培训班”,没有与任何社会机构及人员进行单招合作。凡是有社会机构和个人宣传与我校有合作、可以通过“内部指标”等方式确保考生录取的,考生可第一时间向教育主管部门反映,涉嫌违法的可向公安机关反映。
第三十八条我校将严格执行招生政策和招生纪律,对于在单招中违规的考生及工作人员,按《国家教育考试违规处理办法》(教育部令33号)和《普通高等学校招生违规行为处理暂行办法》(教育部令36号)所确定的程序和规定进行处理。欢迎考生、家长及社会对我校单招工作进行监督,我校的监督投诉举报电话为0731-84023722。
第八章附则
第三十九条我校公共外语为英语授课,建议非英语语种考生根据自身语言能力进行报考。
第四十条学校构建了完善的学生资助工作体系,经本人申请,家庭经济困难学生、品学兼优学生、退役士兵等经过评议可获得如下项目资助:
第四十一条参加高职单招的考生(含体育特长生和五类社会人员)均须按照《关于做好2026年全省普通高等学校招生体检工作的通知》(湘教考普字〔2025〕21号)文件要求参加湖南省2026年高考体检,未参加高考体检的考生,我校可不予录取。
第四十二条录取考生的思想政治品德考核和身体健康状况检查均采用考生报考普通高校招生考试或对口招生考试时所采集的信息,学生对提供的信息真实性负责。
第四十三条新生入学后3个月内,学校按照招生政策规定对新生报名资格、身心状况、录取手续及程序、录取资格、优惠资格及相关证明材料等进行复查复核。对复查复核发现的问题,学校将集中研究处理,凡属弄虚作假者,一经查实,取消其入学资格。对于弄虚作假情节严重或涉嫌冒名顶替上大学的,移送相关部门调查处理。
第四十四条本章程通过湖南省教育考试院官网和学校官方网站、官方微信公众号向社会发布,对于各种媒体节选公布的章程内容,如理解有误,以学校公布的完整单独招生章程为准。请考生密切关注并配合做好有关工作。凡未按通知要求办理有关事项或因提供错误的个人信息而产生的影响录取等问题,均由考生个人负责。
第四十五条学校招生联系方式
学校地址:长沙市开福区万家丽北路一段359号
学校网址:https://www.hnjdzy.edu.cn/
招生网址:https://zs.hnjdzy.edu.cn/
咨询电话:0731-84099000、0731-84099018
咨询QQ群:619679580
官方微信公众号:hnjdzy123
纪检监督电话:0731-84023722
第四十六条本章程适用于我校2026年湖南省高职单招,其解释权属于湖南机电职业技术学院。如遇教育部、省教育厅相关招生政策调整,以公布的最新政策为准。
附件:《湖南机电职业技术学院2026年体育特长生单独招生方案》
为进一步推进学校体育后备人才的培养,规范体育特长生的招生工作,依据《湖南省教育厅关于做好湖南省2026年高职(高专)院校单独招生工作的通知》(湘教发〔2026〕1号)和湖南省教育考试院《关于做好我省2026年高职院校单独招生工作具体事项的通知》(湘教考通〔2026〕1号)有关要求,根据学校单独招生章程,结合学校实际,特制订我校2026年体育特长生单独招生方案。
一、招生项目与计划
学校体育特长生招生计划严格按照湖南省教育厅相关规定执行,2026年体育特长生计划为30人,考生可在学校单招专业范围内(机电一体化技术(中外合作办学)专业除外)自行选择报考1-6个专业,但学校每个专业最多录取5人。具体各项目招生计划如下:
二、报考条件
1.符合湖南省2026年普通高考(含对口招生考试)报名条件并已参加高考报名的人员,未参加高考报名的学生不能参加单招考试及录取;
2.具备以下条件之一均可报名:
(1)具备二级(含)以上运动员技术等级称号;
(2)2023年6月30日以后在市州教育、体育、文化等行政部门主办的赛事获得个人项目前6名或集体项目前3名;
(3)2023年6月30日以后在省级、国家级教育、体育、文化等行政部门主办的赛事获得个人项目前8名或集体项目前8名。
3.所获成绩及奖项、运动员技术等级证书限于所对应的专业项目。
4.年龄不超过22周岁(2004年1月1日后出生)。
三、报考流程
1.符合报考条件的考生将相应的证明材料于2026年2月4日17:00时前通过现场提交的方式交至学校招生就业处办公室。
2.资格审查要求如下:
(1)提交运动员技术等级证书、市州级及以上比赛的获奖证书原件及复印件;
(2)提交秩序册复印件;
(3)提交身份证复印件。
3.学校将于2026年2月7日公布资格审核结果。
4.公示无异议后,通过资格审核的考生才能在单招志愿填报系统中以体育特长生的身份进行志愿填报。资格审核未通过的考生只能以A类或者B类考生身份进行单招志愿填报。
5.志愿填报时间:2026年2月26日8:00开始,至2026年3月4日17:00结束。
四、现场确认
符合体育特长生报考资格且第一志愿填报我校的考生,须在学校专项测试开始前,即2026年3月13日14:00-18:00在学校篮球馆会议室进行现场确认。确认要求如下:
1.提交运动员技术等级证书、市州级及以上比赛的获奖证书原件;
2.提交秩序册原件或复印件;
3.提交身份证原件及复印件。
五、专项测试时间及地点
体育特长生专项测试时间安排在2026年3月14日14:00-18:00。具体测试地点详见准考证。
六、考生综合成绩计算办法
综合成绩计算方式:综合成绩(总分600分)=文化素质测试成绩+特长生专业测试成绩(考生文化素质测试成绩与专业测试成绩分别占综合成绩的比重为50%,即分别为300分)。
七、合格考生名单确定与公示
1.为保障生源质量,我校提前确定体育特长生专业测试成绩合格标准为210分,低于210分的不予录取。
2.体育专业测试合格考生名单将于3月16日在学校官方网站予以公布。
八、录取原则
根据所填报体育项目按综合成绩从高分到低分进行录取,按公布的招生计划录完为止。若某体育项目未录满,则剩余计划调整至篮球项目和排球项目(若剩余计划为偶数则平均分配,若为奇数则排球项目多调整1个计划),若仍未录满则转入普通类单招计划。C类考生综合成绩相同时,依次按考生专业测试成绩、文化素质测试成绩、语文和数学科目成绩之和、数学科目成绩、语文科目成绩、英语科目成绩排序。
九、入校复查
新生入学后3个月内,学校按照招生政策规定对新生报名资格、身心状况、录取手续及程序、录取资格、优惠资格及相关证明材料等进行复查复核。对复查复核发现的问题,学校将集中研究处理,凡属弄虚作假者,一经查实,取消其入学资格。对于弄虚作假情节严重或涉嫌冒名顶替上大学的,移送相关部门调查处理。
十、监督机制
学校纪委对体育特长生招生考试工作进行全程监督。学校纪委监督电话:0731-84023722。
十一、其他事项
本方案适用于学校2026年体育特长生高职单招,其解释权属于湖南机电职业技术学院。如遇教育部、湖南省教育厅相关招生政策调整,以公布的最新政策为准。
附件:专项测试办法及评分细则
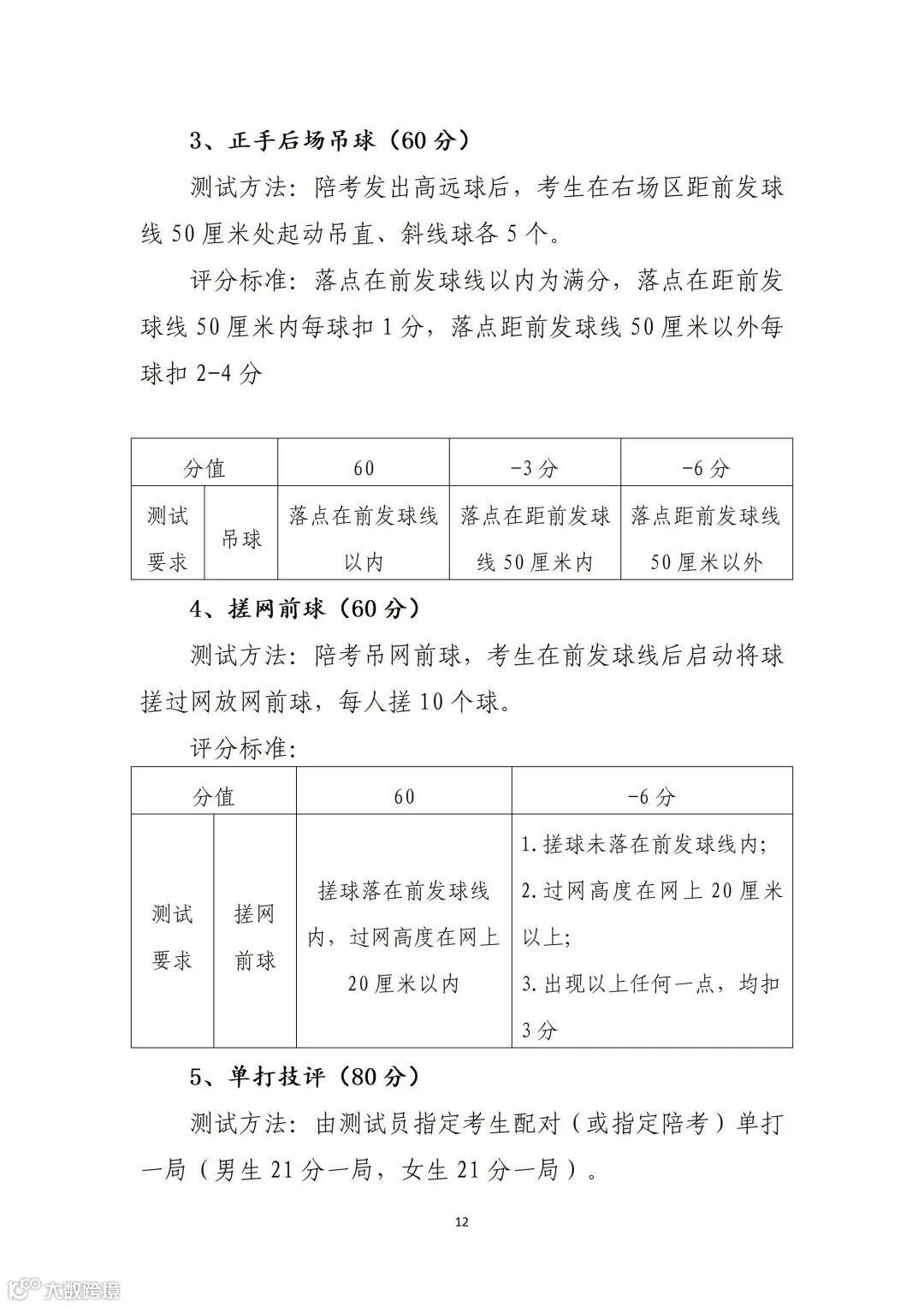
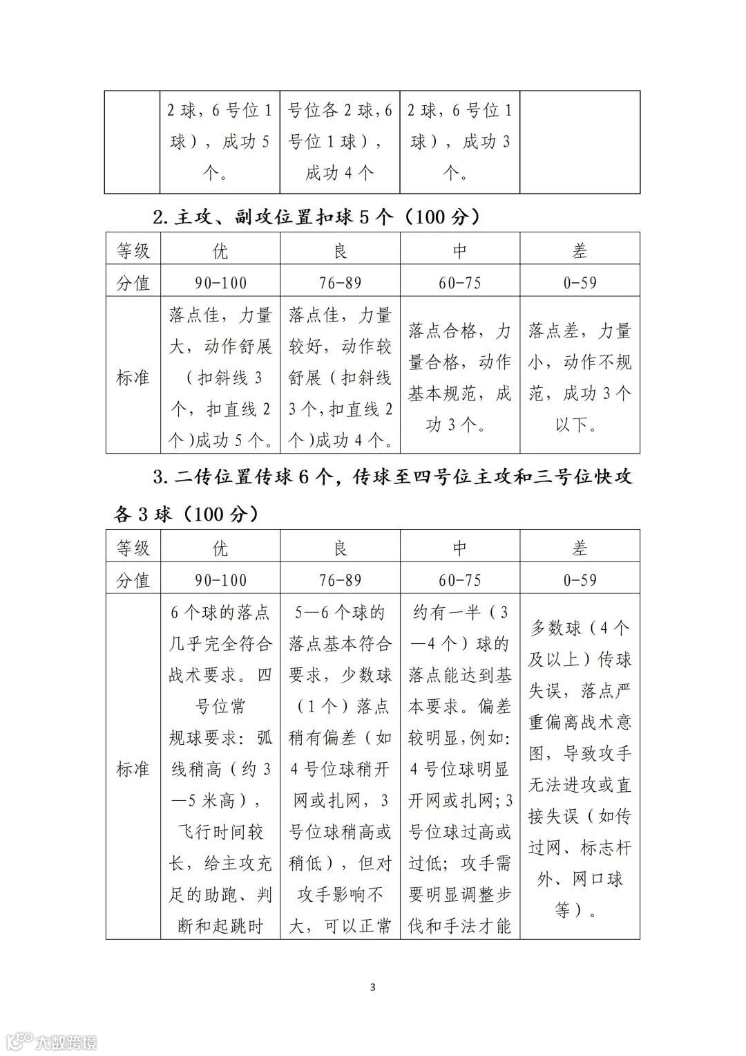
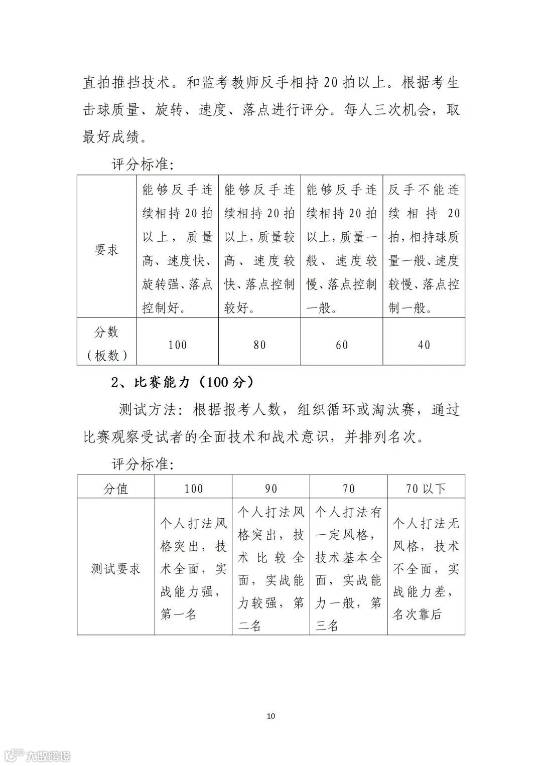
|
|
|
|
|
|
|
|
|
|
|
|
|
|
|
|
|
|
扫描下方二维码咨询

