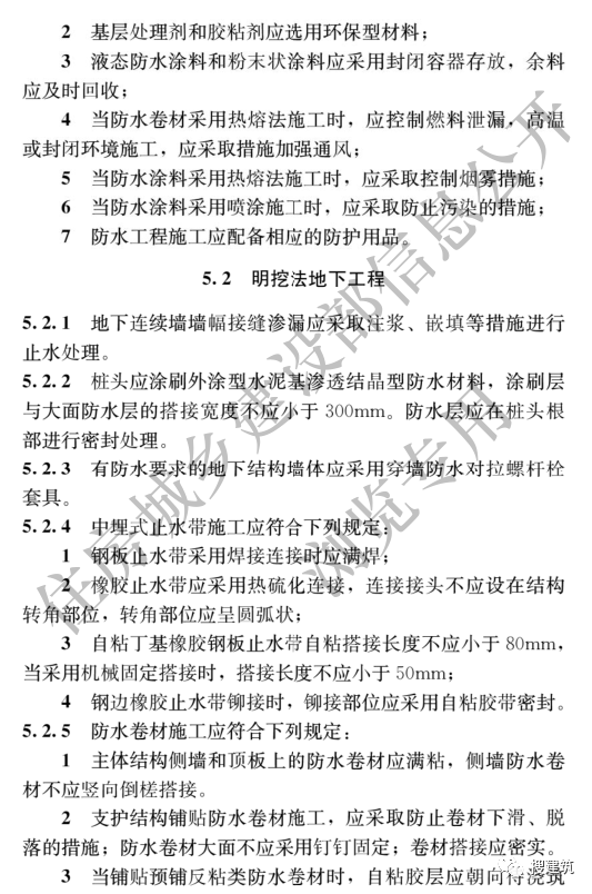
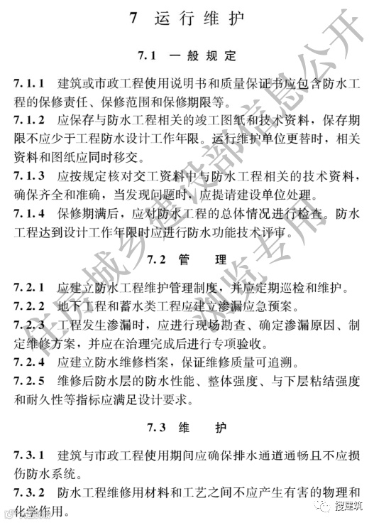
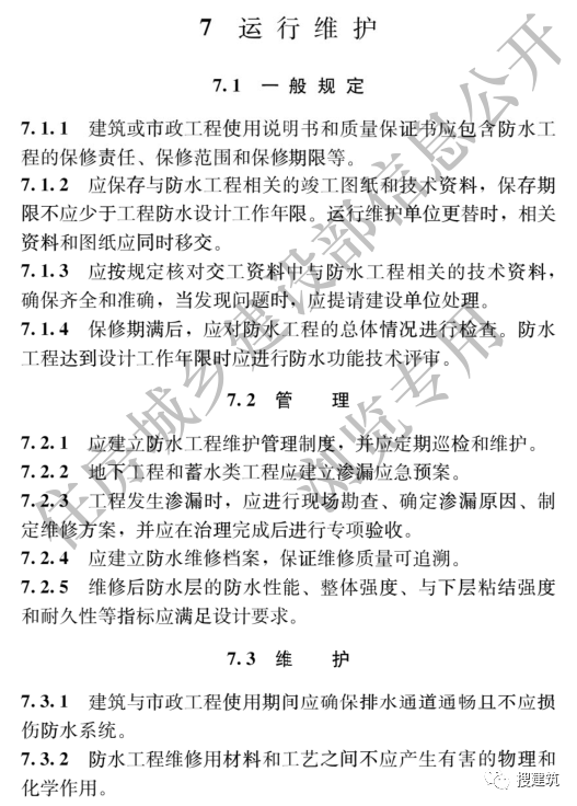
▲ 更多精品,关注“搜建筑”

本规范在住房和城乡建设部门户网站(www.mohurd.gov.cn)公开,并由住房和城乡建设部标准定额研究所组织中国建筑出版传媒有限公司出版发行。
同时废止下列工程建设标准相关强制性条文:
一、《地下工程防水技术规范》GB 50108-2008第3.1.4、3.2.1、3.2.2、4.1.22、4.1.26(1、2)、5.1.3条(款)。
二、《屋面工程质量验收规范》GB 50207-2012第3.0.6、3.0.12、5.1.7、7.2.7条。
三、《地下防水工程质量验收规范》GB 50208-2011第4.1.16、4.4.8、5.2.3、5.3.4、7.2.12条。
四、《屋面工程技术规范》GB 50345-2012第3.0.5、4.5.1、4.5.5、4.5.6、4.5.7、4.8.1、4.9.1、5.1.6条。
五、《坡屋面工程技术规范》GB 50693-2011第3.2.10、3.2.17、3.3.12、10.2.1条。
六、《金属与石材幕墙工程技术规范》JGJ 133-2001第3.2.2、3.5.2、3.5.3、4.2.3、4.2.4、5.2.3、5.5.2、5.6.6、5.7.2、5.7.11、6.1.3、6.3.2、6.5.1、7.2.4、7.3.4、7.3.10条。
七、《种植屋面工程技术规程》JGJ 155-2013第3.2.3、5.1.7条。
八、《倒置式屋面工程技术规程》JGJ 230-2010第3.0.1、4.3.1、5.2.5、7.2.1条。
九、《采光顶与金属屋面技术规程》JGJ 255-2012第3.1.6、4.6.4条。
十、《住宅室内防水工程技术规范》JGJ 298-2013第4.1.2、5.2.1、5.2.4、7.3.6条。
学习规范 | 延伸阅读:点击查看
全文如下:
《建筑与市政工程防水通用规范》








































住房和城乡建设部
2022年9月27日
▼ 点击关注 | 专业平台
深度解读、剖析建筑规范
关注:图图规范 获取新规范PDF文件
学习规范 | 延伸阅读:点击查看
本资料声明:
1.本文为建筑设计技术分析,仅供欣赏学习。
2.本资料为要约邀请,不视为要约,所有政府、政策信息均来源于官方披露信息,具体以实物、政府主管部门批准文件及买卖双方签订的商品房买卖合同约定为准。如有变化恕不另行通知。
3.因编辑需要,文字和图片无必然联系,仅供读者参考;
建筑相关规范
▼点击收藏搜建筑小程序
推荐一个
专业的地产+建筑平台
每天都有新内容
扫描二维码关注

微信公众号“搜建筑”(ID:sjz9999)
合作、宣传、投稿
联系微信:soujianzhu006


