4670字12图,阅读大约需要5分钟
文章首发于猫哥的视界(maogeshijue),欢迎朋友圈与微信群转发,公众号及其他平台转载请申请授权。
1 投我以木桃 报之以琼瑶
自从中国爆发新冠病毒疫情以来,中国得到全世界很多国家的援助,这些国家援助的物资对于中国取得最后抗疫战争的胜利起了重要的作用。
现在全球疫情全面爆发,中国政府与人民又以更大的力度去援助当初支援中国的国家。
正所谓:投我以木桃,报之以琼瑶。中国回报给这些国家的物资已经远远超过这些国家当初的援助。
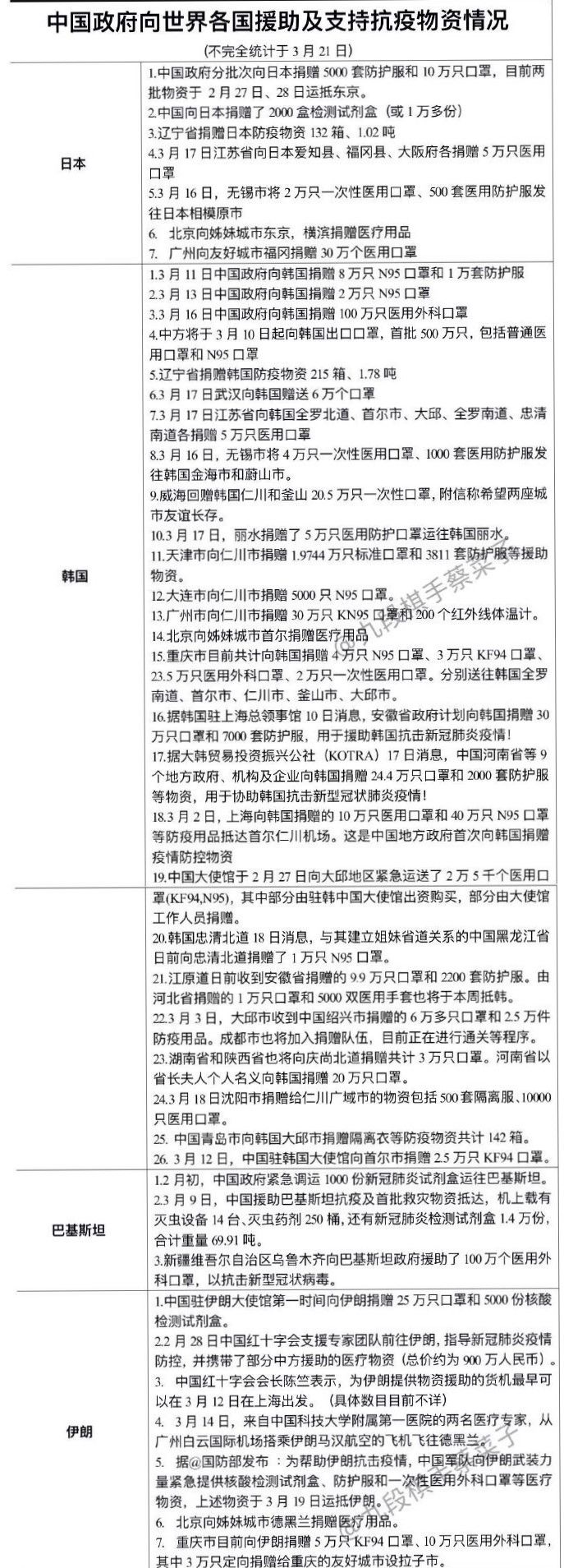
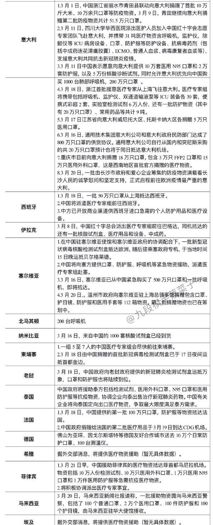
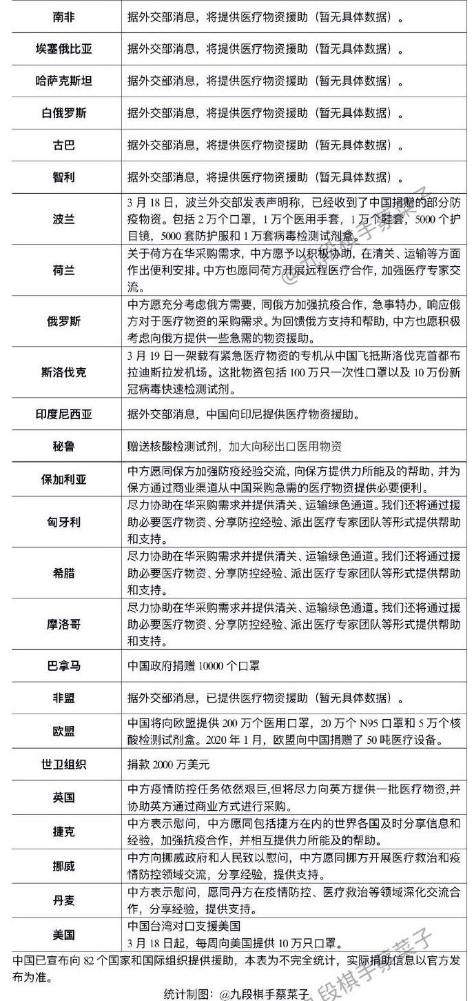
微博用户九段棋手蔡菜子曾经做过一个统计,截止到3月21日,中国向世界各国援助的物资如下:



中国政府向各国援助抗疫物资的情况
(来源:微博@九段棋手蔡菜子)
这个表很有意思,讲讲几个要点。
首先,有几个国家需要单独列出来说说我的理解(大家对照上述表中的内容再看下面的内容)——
英国:去年在香港骚乱中表现,中国人民是不会忘记的;
丹麦:疫情期间的辱华行为,中国人民是不会忘记的;
波兰:去年在欧洲第一个跳出来充当打压华为的急先锋,好吧,性质与上述相比还不算太严重,所以,多少给点物资也算是以德报怨了(呃,我这个人心胸比较狭隘,在我个人看来,几千万人口的国家给这么点东西如同打发叫花子的感觉)。
美国:在疫情期间落井下石的行为就不提了,安排中国台湾对口支援美国也算是以德报怨了。
其次,有个提法值得注意,对于友好国家的援助内容包括“已开放商业渠道供XX国进口急需的医疗物资“。
这是啥意思?
意思就是“开放商业渠道”让你在中国采购医疗物资也是一种援助!
为什么?
因为新冠疫情在全球爆发之后医疗物资已经成为全球性紧俏商品!中国虽然抗疫战争已经取得阶段性胜利,但是,我们也面临着外防输入的压力,在中国有些医疗物资也有巨大的缺口。
比如,我们全面复工就有5亿人需要口罩,但是,我们现在口罩也只达到2亿只/日的产能,所以,管控某些医疗物资的商业渠道是符合逻辑的选择。

(来源:网易网)
当然,我个人的理解,管控关键性的医疗物资未来可能有重大的战略意义。
为什么?
别急,我们继续往下看。
2 全球疫情恶化
目前全球疫情继续恶化。
截止到3月21日,意大利新增确诊6557人,累计确诊53578人,新增死亡793人,累计死亡4825人,病死率已经达到9%。

(来源:腾讯网)
意大利才6000万人口,目前死亡人数已经远远超过14亿人口中国疫情的死亡人数(中国死亡人数为3200+)。
现在意大利的疫情指数完全是一道陡峭的曲线向上冲,目前不要说拐点,就是把曲线压平一点的征兆也看不到,最要命的是,意大利病死率节节攀升,6000万人口的意大利已经达到900万人口武汉最严重的病死率。
目前意大利医疗系统ICU已经停止给80岁以上的老人使用(西班牙是65岁以上老人不收治),因为缺乏医护服、护目镜等医疗物资,意大利已经有2000多医疗人员感染,意大利医疗系统已经崩溃。
美国21日新增确诊人数为5257人,累计确诊25433人,累计死亡308人。

(来源:腾讯网)
美国疫情指数目前基本与意大利十几天前一模一样,现在美国传染病专家已经预测美国疫情的顶峰最早也是5月底,还有一个多月的时间,想象一下美国高峰期间确诊人数、死亡人数将是怎样的数字?
现在美国表面上已经进入紧急状态,但是相应的措施如同过家家,限制人员流动的措施有一点,但是缺乏强制性;检测范围有所扩大,但是远远不够——
以至于美国底层人群抱怨,总是权贵与名人优先得到检测,而贫困人群检测门槛依然很高。当美国媒体向川普提出这个问题的时候,川普却毫不在意的回答:这就是人生。
我预测美国在一个月内将陷入类似意大利的绝境,因为美国政府前期相对意大利政府更不作为,所以未来美国面临的情况将更为严重。
每日确诊病例十万起跳,每日死亡人数成千上万,同样因为缺乏医疗物资,无数老人被放弃,无数医疗人员被感染,医疗系统因为规模更大的患者挤兑而崩溃……
3 只有中国能救美国
怎么办?
谁能在最危机的时刻拯救美国?
谁能在美国至暗时刻挽狂澜于既倒,扶大厦之将倾?
全世界只有一个国家可以。
这个国家就是中国!
只有中国在最危机的时刻才有可能提供数亿只口罩覆盖每一个美国公民;只有中国才有可能提供足够的防护服、护目镜、医用口罩保护美国医疗人员不继续感染;只有中国才有可能提供足够的医疗物资拯救崩溃的美国医疗系统。

在中国爆发疫情的时候美国怎么做的?
出台涉台法案,派出军舰强闯南海;美国商务部部长公然呼吁将制造产业链转移回归美国;美国总统甚至公开宣称新冠病毒就是中国病毒!

川普稿件中的“新冠病毒”被手写改为了“中国病毒”
(来源:新浪网)
我们有难你落井下石;
你现在有难凭啥让我们来全力以赴帮你?
但是中华民族是这个星球最伟大的民族,我们胸怀宽广,我们以人类命运共同体为己任,但是,美国你们前期确实劣迹斑斑,现在至少也应该表达基本的诚意才能让我们不计前嫌来帮你。
什么是基本的诚意?
撤销全部加征的关税!
撤销所有中国企业的黑名单!
撤销所有对华为的起诉,让孟晚舟回国。
这就是基本的诚意!
如果做到这些,我相信中国政府,相信民间社会将为美国提供海量的医疗物资——
包括X亿个口罩;
包括X千万个医用口罩;
包括X十万个防护服、护目镜;
包括X万台呼吸机……
只要你表达基本的诚意,我相信中国人民会回报你最大的善意!
当然,提供这些物资也许可以拯救你们濒临崩溃的医疗系统,也许可以压平那根陡峭的疫情曲线,也许可以让你们医疗人员恢复一点信心,但是还不足以形成疫情的拐点。
你希望我们做得更多,你希望我们倾全国之力来帮助你们扑灭疫情,你相信我们有这个实力。
中国当然有这个实力,
只要我们全国动员全力以赴,中国人民有信心在最短的时间帮助你们扑灭疫情——中国在之前的防疫战争中已经证明了这点。
但是,前提是你得向14亿中国人表达最大的诚意。
这个最大的诚意就是美国把中国人民当做真正的朋友,不傲慢不歧视,相互尊重,和睦相处——
包括废除台湾关系法;
包括废除香港关系法;
包括废除涉疆、涉藏等等一切干涉中国内政的法案;
包括发表公开声明尊重中国南海的主权;
包括出台法律保护华裔华人在美的合法权益,保护中国企业在美的合法投资权益;
如果美国能表达这样最大的诚意,4亿美国人一定会得到14亿中国人最大的热情与回报。
猜猜14亿中国人最大的热情与回报是什么概念?让我来设想一下,未来将是这样画面——
在“一切为了美国抗疫战争”的目标下,14亿人紧急动员起来,
——只要美国人民需要,中国人民甚至可以暂停某些生产线,优先生产你们急需的医疗物资!我们现在每日口罩产能是2亿只,紧急动员可以达到4亿甚至5亿,一周之内,可以给每个美国公民提供足够的口罩;
——医护服、护目镜、医用口罩、呼吸机等等医疗设备医疗物资要多少给多少,砸锅卖铁也要生产出来;
——我们可以动员数十只经验丰富的建筑队伍,自带材料与设备,十天为美国建成10个雷神山传染病医院,一个月就是30个!基建狂魔就是这样任性!
——我们可以动员医疗队伍整建制接管所有新建成的传染病医院;
——我们甚至可以动员成千上万个优秀的基层管理人员进驻美国,在国民警卫队与自愿者协助下进行社区网格式拉网筛查;
——我们可以将整个中国抗疫模式全面在美国复制,并且提供必要的人力与物力;
只要美国对中国表达最大的诚意,美国将获得中国人民最大的善意,这个善意将挽救数十万美国公民的生命,将拯救美国的经济,将美国从危机的泥潭中拖出来以最快的速度恢复昨日的繁华。
那么,美国政府愿意释放最大的诚意来获得中国人民最大的善意吗?
4 欧洲的诚意
什么?欧洲对这一切感到眼红,你们也需要中国全力以赴拯救欧洲?

3月21日,中国赴塞尔维亚抗疫医疗专家组
(来源:澎湃网)
还是那句话,需要中国全民动员拯救欧洲——欧洲也必须表达最大的诚意!
整个欧洲必须同样把华裔华人当做真正的朋友,不傲慢不歧视,相互尊重,和睦相处——
包括废除(或者退出)臭名昭著的《瓦森纳协议》,解除对中国的技术封锁;
包括公开发表集体声明,支持大陆统一台湾;
包括公开发表集体声明,谴责乱港台毒分子,并且宣布所有乱港台毒分子都是欧洲不受欢迎人物;
包括驱逐所有反华组织与反华人物;
包括出台法律保护华裔华人在欧洲的合法权益,保护中国企业在欧洲的合法投资权益;
这些条件不是要给中国人争取在欧洲超国民待遇,不是为了谋求中国的霸权,只是要求西方社会给与中国人民一种基本的尊重,一种朋友之间平等的尊重——如果欧洲做到这些,我相信你们同样会收获中国人民最大的热情与回报。
我相信都不用中国政府动员,中国民间也会行动起来:
——工厂全力保障欧洲所有的医疗物资供应;
——成千上万的医疗人员主动报名去援助欧洲;
——无数的建筑工程队自愿赶赴欧洲去建设传染病医院、方舱医院;
——无数经验丰富的社区志愿者赶赴欧洲去帮助各国进行社区筛查;
……
只要14亿中国人充分动员起来,我相信在最短的时间内我们也能扑灭欧洲的疫情,挽救成千上万欧洲人的生命,挽救岌岌可危的欧洲经济。
5 四海之内皆兄弟
请相信,五千年中华文明史的中华民族有一个基本的特性——
你把我当朋友;
我把你当兄弟!
看看中国在抗疫战争中的表现。武汉突然封城,为啥900万武汉人不恐慌?因为全国人民都在倾尽全力去支援武汉人员——粮食、物资、医护人员、医疗设备四面八方涌进武汉,砸也要把病毒砸下去!
一方有难八方支援!
只要在中国大陆上,四海之内皆兄弟!
西方社会,如果你们放弃偏见与傲慢,放弃对中国内政的干涉,把中国人民当做真正的朋友,并且表达最大的诚意,中国人民也会把你们当做自己的兄弟!
所以,西方国家们——
当你们疫情全面爆发的时候;
当你们每天都有成千上万人死去的时候;
当你们医疗系统崩溃的时候;
当你们最绝望的时候;
只要你们表达与中国人民做朋友的诚意,14亿中国人一定会舍死忘生的赶来拯救你们!
挽狂澜于既倒,扶大厦之将倾!
6 欧美政府的傲慢与无耻
以上只是我个人的一些想法,我觉得这是挽救即将陷入人间地狱欧美普通民众的唯一出路,但是请大家不要低估了资本主义制度下欧美政府的傲慢与无耻。
当意大利、西班牙医疗系统已经濒临崩溃的时候,当欧盟很多国家因为缺乏防护服导致大批医疗人员感染的时候,猜猜欧盟政府官员在做什么?
在这个节骨眼上,欧盟居然还在卡中国医疗企业的CE认证!不但将欧盟CE认证费从8000欧涨到28000欧,还将认证时间从1周拖到2周!所以,现在很多中国生产口罩与防护服的企业都在排队等这个CE认证!
现在欧洲每天医疗人员殉职的数字都在增长,但是却并不妨碍欧盟官员发国难财,用一个CE认证死死卡着救命的医疗物资进入欧盟的通道。
还是那句话——弱小与无知不是生存的障碍,傲慢才是!
现在我们再来看看美国政府的表现。
虽然美国现在单日新增确诊患者超过6000,虽然现在美国还是存在检测试剂不足,医疗物资短缺,但是川普政府根本不以为意,即使有地方州政府求助,川普居然公然怼回去——联邦政府不是货运公司,有啥困难地方自己解决!
那么,川普政府在做什么事情呢?
在部署推卸责任!

(来源:参考消息)
这就是被公知吹嘘的人类的灯塔、自由的象征、美国人民用“选票”选出来的政府在面临危机时的丑陋表现!
所以,指望他们为了挽救人民的生命向中国人民表达最大的诚意,首先就要他们对自己的人民有基本的诚意。
至少,目前欧美政府对自己的人民还没有诚意,未来只能等到它们坠入深渊之后,也许欧美政府的官员们才能恢复一点人性与良知,才能表达对自己的人民以及中国人民基本的诚意。
——————————————————
1.宏观经济形势的及时分析。
2.房市、股市、城市化发展趋势性分析。
3.过去历史文章与交流记录合集
4.我的两本书电子版免费下载
按:最近知识星球加入人数很多,微信支付有个人数限流,所以大家如果白天加入不了,请在次日凌晨12点之后加入。


