▲ 更多精品,关注“搜建筑”
第四代住宅十讲
设计/运营/成本/规范
赵晶鑫 建筑师讲解
第一集
第四代住宅是噱头还是趋势
四代宅的定义,是从技术层面的迭代,也是一种心理需求的迭代。
四代宅的定义,是从技术层面的迭代,在我看来也是一种心理需求的迭代,比如第一代茅草房,解决的是生存问题,第二代砖瓦房,解决了生活中的功能性和安全性的需求。
◎柯布西耶光辉城市-300万人规划
事实上这种功能主义的规划和设计,疏远了人们对居住的情感需求。所以第四代住宅,其实是对第三代住宅的反思,这种反思来源自于东西方对“居住”的思考。
中国江南园林通常是北宅南院,有一个最高的追求就是“城市山林”,住宅部分遵循礼序的结构,院落部分则追求的是顺势而为的自由和自然,这也是中国人儒道精神结合的完美体现。
◎网师园竹外一枝轩
而西方哲学家荷尔德林与海德格尔提出的诗意的栖居,也是同样的追求。所以四代宅的本质是一种精神溯源,也是确实是人居发展的趋势,但是实践中,受限因素比较多,规范、市场、气候、技术等等因素的影响,它的发展也经历了一个漫长的过程。
◎勒·柯布西耶 雅典卫城手稿
第二集
第四代住宅政策的规范支撑
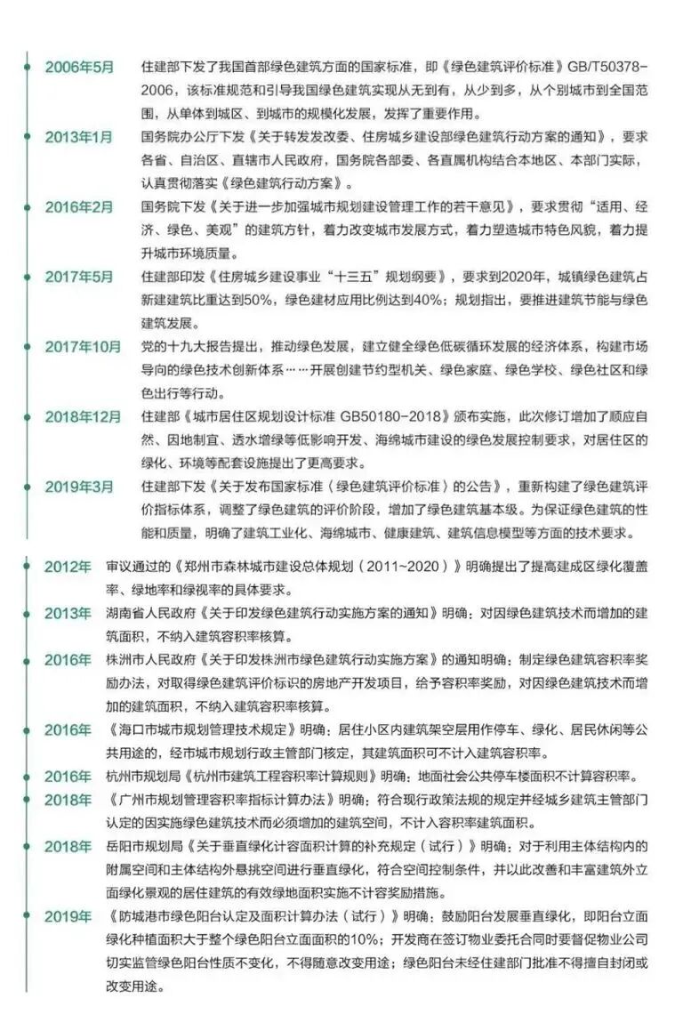
由于第四代住宅由于特殊的空间特点,往往会需要地方相关政策的支撑,按照当地政策的尺度,就决定了这种差异。
在国家层面,为促进低碳经济发展和产业转型升级,2019年1月国家住建部专家考察成都七一城市森林花园,立体花园设计理念获高度认可。
目前国家层面尚无相关政策,只有部分地方,出台了相关文件,比如浙江省,湖南省,河北省,四川省,陕西省,河南省等二十几个地区的项目,所在地主管部门,为支持项目顺利实施,根据当地实际情况,有针对性地提出具体实施管理办法。
◎城市森林花园建筑项目发展情况
对于空中花园的绿化,不同地区就有不同的标准要求。比如四川省眉山市是规定空中花园的绿化面积不小于60%,覆土厚度大于0.5m。
◎四川省眉山市城市森林花园规范
河北省规定是绿化面积不小于50%,覆土厚度大于0.6m。
◎石家庄市城市森林花园规范
而相对比较积极推动第四代住宅的湖南省长沙市,规定空中花园,需要设置外挑两层高,且不小于 5.6 米的花园、而且需要无围护结构、无柱,覆土厚度要大于0.5m,绿化面积不小于60%。总之,不是栽两颗绿植就能叫花园的,而悬挑和覆土就会带来更大的荷载等一系列技术问题。
◎长沙市城市森林花园规范
在未来住宅的设想中,每一层都可以承载公共的院落与街巷,其中甚至包括每套住宅的专属停车位,空中立体停车,不仅方便,还能减少地库的成本,促进海绵城市的雨水渗透,但这也一定需要相应的规范支撑。
◎空中停车
多了空中花园后,建筑间距、建筑退距等也要对应改变。像眉山市就规定间距与退距按照花园外挑尺寸的二分之一进行计算,石家庄市还规定日照的计算,要忽略空中花园的自遮挡,这都是设计师要注意的地方。
第三集
未来建筑走入现实
正是因为第四代住宅有着诸多与过去截然不同的特征,所以才拥有独特的居住体验,也让它成为了现在人居产品的一个趋势,让我们从现实走向未来,走向科幻的想象。
第四代住宅从精神层面满足了人们的心理需求,是传统的需求,但因为结构形式、材料特征和设计语言,又是非常现代性和突破性的,这也代表着对未来、科幻的想象开始成为现实。
◎未来建筑畅想
第四代住宅第一个特点是垂直花园体系。众所周知,城市花园都是水平平面上的,但是第四代住宅造就了垂直的森林花园,植物不仅向上生长,还向上排布。而人们就生活在一层层的花园之中,站在庭院里观察整座城市。
◎米兰垂直森林公寓
第二个特点是生活场景丰富性。它其实是别墅的一种替代产品,同时开发成本比别墅低,土地利用率更高,售价低于别墅但居住环境能极大满足当代人改善生活需求。在过去,客厅、厨房、阳台等不同的区域相互区分,第四代住宅则是将客厅、餐厅、厨房、阳台以及种植植物的庭院联动在一起,形成更为完整、宽阔的生活体验。
◎完整宽阔之生活体验
第三个特点是生态立面。我们所常见的住宅都是方方正正的传统建筑立面,如同一栋又一栋的盒子排列在街道上,但是第四代住宅的立面却是被自然包裹着,同时,立面富有层次感,如同一座会“呼吸”的建筑。
◎特拉维夫拱廊-会呼吸的建筑
第四集
垂直花园体系
垂直花园体系增强了土地的利用率的同时为每家每户实现空中庭院理想,让仰望星空重新回到我们日常的居家生活当中,也为城市建筑界面呈现了全新的生态面貌。
当花园竖起来后,我们在城市里会看到生机勃勃的生态界面,也能在自己家里享受“前庭后院”“俯仰天地”的居住体验。垂直花园体系的两种主流构造。
首先是“空中庭院”的概念,通过客厅与花园两层通高联通的方式,以L型咬合方式形成环幕边厅无界花园,每户都拥有270°无遮挡开阔视野,形成真正意义上的空中庭院。比如:岳阳南湖天著二期,就是采用L型咬合的垂直花园形式,适用于一梯一户相对大户型。
◎L型客厅挑空组合
第二种是错位的二层通高阳台形式,其中包含水平向阳台错位和转角阳台错位两种形式,既保证花园的通高品质,又提高了每户花园的私密性,比如:重庆龙湖揽境是采用水平向阳台错位形式。
◎水平向阳台错位
福州保利国贸天琴湖是采用转角阳台错位的花园形式,适应更多的户型组合方式。

图片来源:福州保利国贸天琴湖◎转角阳台错位
建筑外部植物除了在外观层面对建筑形象有所美化外,对人居环境同样具有重要的作用。夏季繁茂的树木能为住户遮挡剧烈的阳光日照,有效降低垂直森林室内温度;冬季各类乔木叶子凋零,使得温暖的阳光能够进入室内,增加居住舒适度。
◎垂直森林生态作用
第五集
户型设计
通过一体化的设计方式,形成更为广阔的视觉体验,更加舒适的居住体验。更大尺度的生活空间,更多元的空间功能,让第四代住宅能搭建更加美好的生活场景。
传统户型设计,从70年代筒子楼的厨卫共用,到80年代的单元房中卧室大,公共区域小,再到90年代的寝居分离,以及21世纪,主流的都是以电视为中心的客厅。而第四代住宅是LDKBG一体化设计。L指的是客厅、D是餐厅、K是厨房、B是阳台、G是花园。在传统的住宅里,这些部分都是相互区隔开的,而且只有阳台,没有花园。
◎LDKBG空间演变
这种一体化设计就是指以上提到的区域联动起来,通过一体化的设计方式,形成更为广阔的视觉体验,更加舒适的居住体验。更大尺度的生活空间,更多元的空间功能,让第四代住宅能搭建更加美好的生活场景。
◎岳阳南湖天著LDKBG一体化空间
而且,在一体化设计的基础上,人们还可以根据自身的生活需求,去创造独特的生活空间,用来看书,或者运动之类。在我们需要的时候,可以任意切换到我们需要的场景模式。比如,party模式,农场模式,健身模式等等。花园的出现,也是第四代住宅户型最大的亮点,能让人们在自己家里面,体验室外的休闲和惬意,就像生活在别墅里一样接地气。
◎LDKBG一体化空间场景模式
◎露营模式
第六集
立面设计
立面是建筑留给人的第一印象,而第四代住宅的立面又经历了哪些发展,有哪些特点呢?
早期的第四代住宅,受限于结构与材料,还是比较呆板的。比如阳台处的斜撑处理,并不是很有美感。但随着产品创新和对立面设计的投入,也出现了很多精彩的建筑立面。
◎阳台的斜撑处理
◎创新建筑立面
目前常见的立面分为三种:
第一种被称为乐高体系,立面就像乐高积木一样,体块有机的穿插叠加在一起。比如,麓湖的麒麟荟,就像空中叠合的水晶块,充满艺术性。结合周边的自然环境,彰显出豪宅的氛围。
◎乐高体系
第二种是现代游艇风,比如,郑州的瀚海晴宇和岳阳的南湖天著,通常采用曲面的水平向铝板和深色的墙面进行搭配,形成流线型的游艇风,充满了时尚和未来感。
◎现代游艇风
第三种形式,常见于国外热带国家,植物比较茂盛的地区。比如,新加坡的EDEN公寓,则更加生态有机。
◎生态立面
形式来源于功能,第四代住宅的空间结构,给第四代住宅的立面带来了诸多可能性。不再像过去,每一栋房子都只是高低不同的建筑盒子。它们也在不同程度上形成了城市的地标建筑,重新诠释现代城市的建筑美学。
第七集
技术落地性问题
既然第四代住宅这么好,那么是通过什么实现了空中花园的效果,又是什么问题让它没有被广泛地推广开来?
第四代住宅关键在于空中花园,建筑多了一块空间,首先就要考虑它的结构布置。为了让花园能够外挑出去,一般超过四米之后就需要加入斜撑,用来受力支撑。
图片来源:安徽滁州龙记未来城市森林◎结构形式
还有就是空中花园绿化的滴灌系统,为了保证垂直花园体系的出现,从结构的含钢量和施工的技术难度上都要有所提高。
◎结构降板处理方式
那么在第四代住宅中还有哪些问题呢?比如空中花园上下之间的隐私问题,现在最常见的做法是加大错层花园的间距,然后利用绿化、百叶进行遮挡。还有采光问题,主要是卧室和客厅的采光会受到空中花园的影响,这就需要控制花园出挑的宽度及长度,来争取斜向采光。
除此之外,空中花园的主要问题还是成本,包括建设期间、出挑的成本,后期入住后,绿化维护的成本,都会比一般的住宅要高。而且后期外观效果不可控,需要在外侧设置永久花池,来控制大致的立面效果。
◎垂直立面效果控制
虽然还有各种各样的问题,但在国家层面,为促进低碳经济发展和产业转型升级,立体花园设计理念还是被高度认可的,所以第四代住宅的前景依旧被看好。第四代住宅的落地性问题就需要当下的科技和设计师在产品的设计实践中进一步进行解决。
第八集
建造成本与后期维护
相对于普通住宅,第四代住宅会带来前期建造成本的增加,比如结构成本和体形系数的增加,土建成本比普通住宅增加3%-5%。但投入的建造空间也是回馈给了业主,房子的得房率并不会降低,相对于带来的居住体验而言,它并没有浪费,也是合理的。
假如能够实现车库上楼,减少地库的开挖,反而也是节省建造成本的。
碧桂园贵阳中心-天席46◎私家汽车上楼
图片来源:清华大学建筑研究院◎空中巷道公共停车
另外,花园的植物,夏天隔热,冬天防风,从热工效率来说也是一种节能的手段。所以,它的成本不能简单地说高或者低,需要综合考虑。
◎第四代住宅的生态效益
为什么国内很难见到像新加坡或者米兰垂直森林那样真正的生态立面,深层次的原因在于我国的居住和房地产发展阶段还处于销售型阶段,虽然有一些开发商已经有了很强的运营能力和品牌,但相对发达国家而言,我们国家还没有进入运营型物业阶段。
以意大利米兰的“垂直森林”双塔公寓为例,当年的售价是每平方大约9万人民币左右,假设110平米总价就是1000万左右,而后期的维护费或者说物业费就高达大约5万一年,而国内一线城市假设110平总价1000万的房子,物业费按照比较高的5元一平方来计算的话,一年大约为6600元,相当于米兰住宅的1/8。所以国内的物业服务成本,很难支撑这种后期的专业维护,比如剪枝、排水、除虫害等一系列服务。
◎后期剪枝维护
◎排水设施
◎花园常见病害
我国建筑大师王澍,在他设计的杭州钱江时代项目中也遇到了这样的选择,到底是开发商做院落的植物种植,还是留给住户自己种植,最后处于情怀和效果的考虑,开发商决定统一种植,但一年以后,大部分植物都死掉了,最后只有住户自己通过喜好种植的植物一直活了下来。
所以降低房子的金融属性,提高居住体验和服务品质,也是第四代住宅所推进的方向,也是我国人居发展的一个趋势。
第九集
第四代住宅优秀案例
之前讨论了第四代住宅的诸多特点,那么,现在究竟有哪些项目能够称得上第四代住宅,而且得到了特别好的社会反馈呢?以下列举一些国内外的优秀住宅案例。
在空中花园这一块,国外发展的较成熟一些。比如新加坡的EDEN公寓,受到“花园城市”的启发,将城市的居住生活与绿化街道紧密相连,通过对传统平面的拆分,将房间和贝壳状阳台环绕中央空间周围,使住户的生活与城市环境融为一体。
◎新加坡伊甸园公寓
◎贝壳状的阳台
◎平面示意
特拉维夫拱廊也是一座公寓,高116m,通过“拱廊”这一形式,通过富有韵律的拱形结构和阶梯式的平台错叠,塑造了参差不齐的上下挑高,既回应当地阳光灿烂的地中海气候,也为空中花园提供了连通的绿色空间。
◎特拉维夫拱廊
◎平面模型示意
意大利米兰的垂直森林最符合我们心目中的空中花园。它于2014年建成,也是世界上第一对绿色公寓。一栋约110m,一栋约80m。建筑立面采用植被幕墙,一共用了480棵大树,250棵小树,16000个灌木,植物的组合形成非常好看的垂直立面效果。
◎意大利米兰垂直森林
◎平面图
将目光转向国内,岳阳南湖天著是日清2019年的一个项目,由于地块本身的资源和当地政府的扶持,设计团队研发了从叠拼、洋房再到四栋高层楼王等一系列的第四代住宅产品,拿高层来说,设计师采用了局部二层+通高花园的形式,通过户型本身的L型咬合,自然形成环幕式无界花园,每一户都可以享受一线的湖景资源。
福州国贸天琴湾也是典型的生态住宅。项目以各户景观视野最大化作为设计出发点,四栋楼错位排布,高层看江景,低层赏花园,叠合生态绿化系统,与超流体立面相得益彰。成为“诗意栖居”的真实范本。
◎福州国贸天琴湾
成都麓湖荟也是通过一系列的空中花园,天桥和水路建立了一个多尺度的垂直社区,建筑立面通过堆叠的立方体将住宅单元彼此区分,同时赋予其明显的个性特征,通过公共的空中花园将四座塔楼连在一起。
◎成都麒麟荟
仅仅是看到这些第四代住宅的照片,都能感受到它的惊艳,希望第四代住宅能更快地走入市场,成为人居产品的重要组成部分。
第十集
第四代住宅发展阻力和畅想
在产品、技术、工业链尚未成熟的时候,第四代住宅的发展总会有各种各样的阻力。那么,在第四代住宅的发展中,各方都秉持着何种态度?
虽然有各地政府出台了相关的政策,允许开发商尝试第四代住宅,但是大部分地区依旧没有开展试点。这就需要地方政府和规划部门,更多地了解第四代住宅,因地制宜的给予政策规范的支持。
对于开发商而言,第四代住宅最关键的问题就是成本。第四代住宅的成本肯定会比原有的产品形态更高,开发商必须要考虑,这个成本要到哪种程度,才能被市场接受。
市场对于第四代住宅也不是一味地看好,对于客户来说,空中花园固然是好,但是带来的价格就更高,安全性如何维护,植物带来的蝇虫等问题,还需要具体的措施去落地解决。
对于设计师而言,在推广第四代住宅方面,需要向政府和开发商普及相关的概念,并帮助开发商建立更稳定的成本控制,在落地第四代住宅的同时,建立政府和开发商之间的共识。面对市场、面对城市来确切的解决第四代住宅设计乃至建造过程的难点和问题。
虽然第四代住宅是个新兴的概念,它的出现和发展必然伴随着大量的疑问和争论,特别是住宅这种复杂的产品和领域当中,但第四代住宅还是有它存在的必然性。
首先要明确一点,那就是集约化的城市建设,依旧是现代文明的重要手段,那么电梯房,向上生长的住宅仍然会是主流。
其次,生态性是当代城市建设与城市生活的关键,日常生活需要自然环境作为底色。第四代住宅的出现,将森林与住宅建筑结合,这一具有生态功能的建筑群一方面能推动城市的绿色发展,也能满足人们对回归自然的渴望。
最后,空中花园也是一个家庭之间的关系场所,让人们回到传统的庭院之中,享受社交,也享受亲情。它不是人居唯一的解决方案,但随着第四代住宅被大家更多的认识,它一定是一个重要的发展方向。
本文以人居发展史为背景,探索了四代住宅的演变和发展趋势。结合政策支撑和特征展开描绘,包括垂直花园和LDKGB户型设计。探讨了立面设计、技术落地性、建造成本和后期维护等问题,并回顾了国内外优秀案例。
然而,第四代住宅仍面临阻力,需要政府和开发商的支持,同时要解决市场和客户关注的问题。作为设计师,普及概念、控制成本、解决问题至关重要。尽管引发争议,第四代住宅以集约城市建设、生态发展和社交互动为基础,将成为未来人居的重要方向。
内容策划:日清设计、地产线
视频制作:地产线
技术支持:冀林娟团队
10月31号 | 天津:“全首层架空”新模
11月 | 成都:新住宅·产品趋势
洋房/叠墅/院墅/小高层
▼点击下图,了解报名
1.本文为建筑设计技术分析,仅供欣赏学习。
2.本资料为要约邀请,不视为要约,所有政府、政策信息均来源于官方披露信息,具体以实物、政府主管部门批准文件及买卖双方签订的商品房买卖合同约定为准。如有变化恕不另行通知。
3.因编辑需要,文字和图片无必然联系,仅供读者参考;
推荐一个
专业的地产+建筑平台
每天都有新内容
扫描二维码关注

微信公众号“搜建筑”(ID:sjz9999)
合作、宣传、投稿
联系微信:soujianzhu006



