
个税降了!国家税务总局连发两条公告,个体户在现行优惠政策基础上,再减半征收!
1
个税降了!
税务局正式发文通知!


划重点:
1、个体户个人所得税减半征收
对个体工商户经营所得年应纳税所得额不超过100万元的部分,在现行优惠政策基础上,再减半征收个人所得税。个体工商户不区分征收方式,均可享受。
2、取消代开货物运输业发票预征个税
3、政策详细内容,我们用思维导图给你总结全了!

2
什么是个体工商户?
个体工商户减半征收怎么计算?

3
个独、合伙企业
不能享受个税减半政策
1、个独和合伙企业能否享受个税减半政策?
国家税务总局明确:个独和合伙企业不能享受个税减半政策
1)政策依据:

小型微利企业和个体工商户应纳税所得额不超100万的部分,可以享受减半优惠政策,那么个人独资企业和合伙企业也享受吗?
答:根据《财政部 税务总局关于实施小微企业和个体工商户所得税优惠政策的公告》(财政部 税务总局公告2021年第12号)第一、二条的规定,对小型微利企业年应纳税所得额不超过100万元的部分,在《财政部 税务总局关于实施小微企业普惠性税收减免政策的通知》(财税〔2019〕13号)第二条规定的优惠政策基础上,再减半征收企业所得税。
对个体工商户年应纳税所得额不超过100万元的部分,在现行优惠政策基础上,减半征收个人所得税。
因此,上述政策不适用个人独资企业和合伙企业。
2)实务提醒
阅读政策一定要阅读“主语”
【例】《财政部、税务总局关于实施小微企业普惠性税收减免政策的通知》(财税〔2019〕13号):增值税小规模纳税人可以在50%的税额幅度内减征资源税、城市维护建设税、房产税、城镇土地使用税、印花税(不含证券交易印花税)、耕地占用税和教育费附加、地方教育附加。
《财政部、国家税务总局关于扩大有关政府性基金免征范围的通知》(财税〔2016〕12号)规定:自2016年2月1日起,将免征教育费附加、地方教育附加、水利建设基金的范围,由现行按月纳税的月销售额或营业额不超过3万元(按季度纳税的季度销售额或营业额不超过9万元)的缴纳义务人,扩大到按月纳税的月销售额或营业额不超过10万元(按季度纳税的季度销售额或营业额不超过30万元)的缴纳义务人。
【分析】财税〔2019〕13号规定的主语是“增值税小规模纳税人”,因此该项政策只能适用增值税小规模纳税人,财税〔2016〕12号规定的主语是“缴纳义务人”,因此一般纳税人和小规模纳税人都适用。
2、个体工商户今年经营所得已缴税款的,还能享受优惠政策吗?
为向纳税人最大程度释放减税红利,个体工商户今年经营所得已经缴纳税款的,也能享受税收优惠。
具体办法是,2021年1月1日至本公告发布前,个体工商户已经缴纳当年经营所得个人所得税的,可自动抵减以后月份的税款,当年抵减不完的可在汇算清缴时办理退税;也可直接申请退还应减免的税款。
4
税务局紧急通知:申报方式大改!
近日,国家税务总局发布关于简并税费申报有关事项的公告。

公告原文如下:为贯彻落实中办、国办印发的《关于进一步深化税收征管改革的意见》,深入推进税务领域“放管服”改革,优化营商环境,切实减轻纳税人、缴费人申报负担,根据《国家税务总局关于开展2021年“我为纳税人缴费人办实事暨便民办税春风行动”的意见》(税总发〔2021〕14号),现将简并税费申报有关事项公告如下:
一、自2021年6月1日起,纳税人申报缴纳城镇土地使用税、房产税、车船税、印花税、耕地占用税、资源税、土地增值税、契税、环境保护税、烟叶税中一个或多个税种时,使用《财产和行为税纳税申报表》(附件1)。纳税人新增税源或税源变化时,需先填报《财产和行为税税源明细表》(附件2)。
《废止文件及条款清单》(附件3)所列文件、条款同时废止。
二、自2021年5月1日起,海南、陕西、大连和厦门开展增值税、消费税分别与城市维护建设税、教育费附加、地方教育附加申报表整合试点,启用《增值税及附加税费申报表(一般纳税人适用)》、《增值税及附加税费申报表(小规模纳税人适用)》、《增值税及附加税费预缴表》及其附列资料和《消费税及附加税费申报表》(附件4-10),《暂停执行文件和条款清单》(附件11)所列文件、条款同时暂停执行。
特此公告。
附件1:财产和行为税纳税申报表
财税和行为税纳税申报表

财产和行为税减免税申报附表


附件2:财产和行为税税源明细表


城镇土地使用税 房产税


车船税

契 税


印花税

资源税

耕地占用税

土地增值税




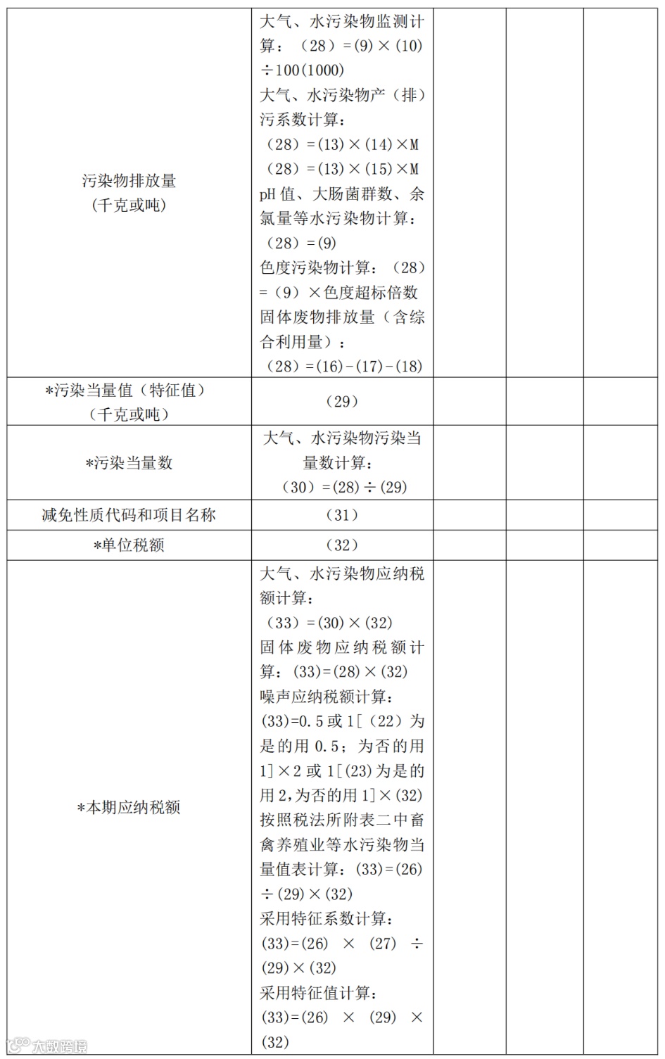
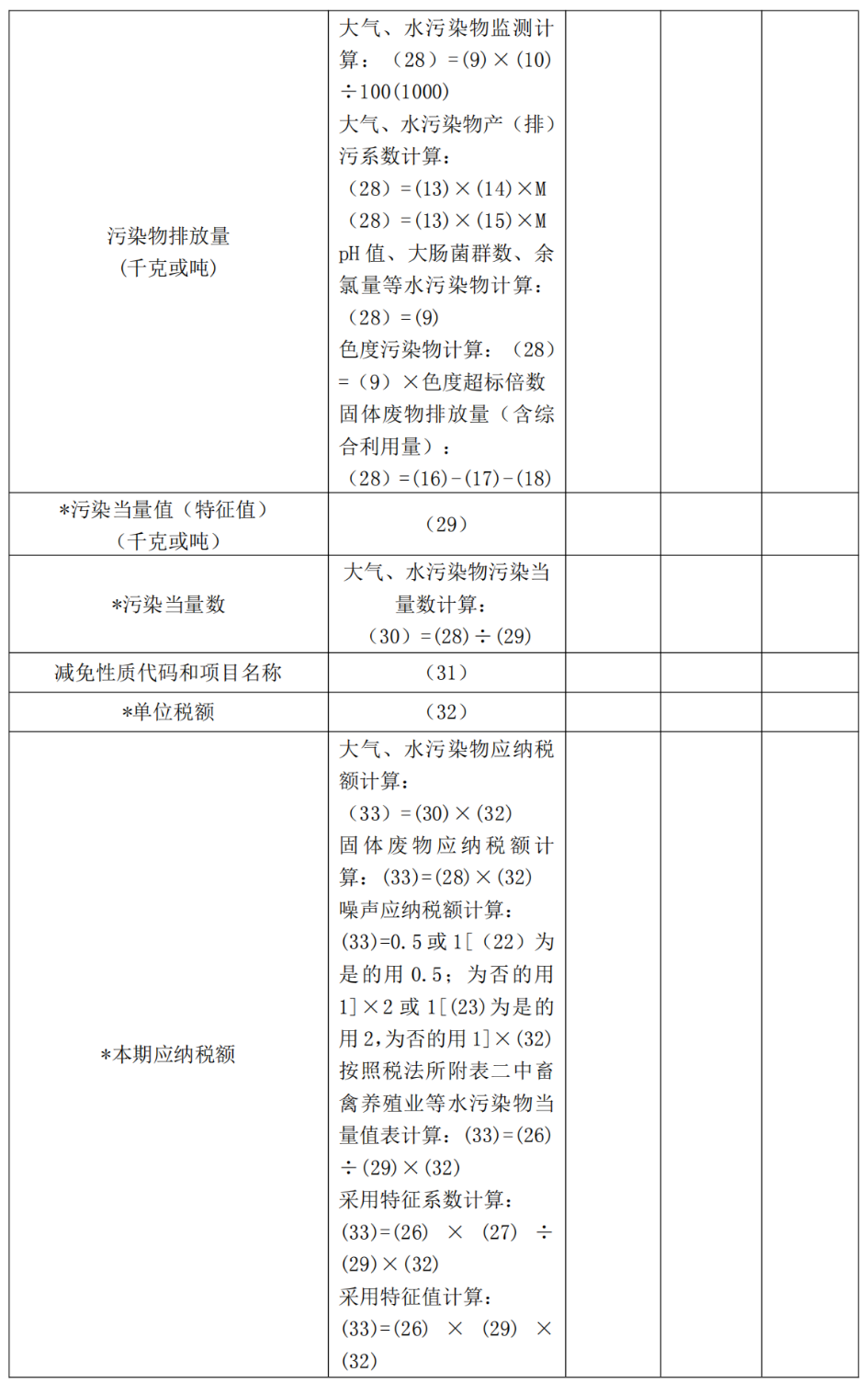
环境保护税




烟叶税


