
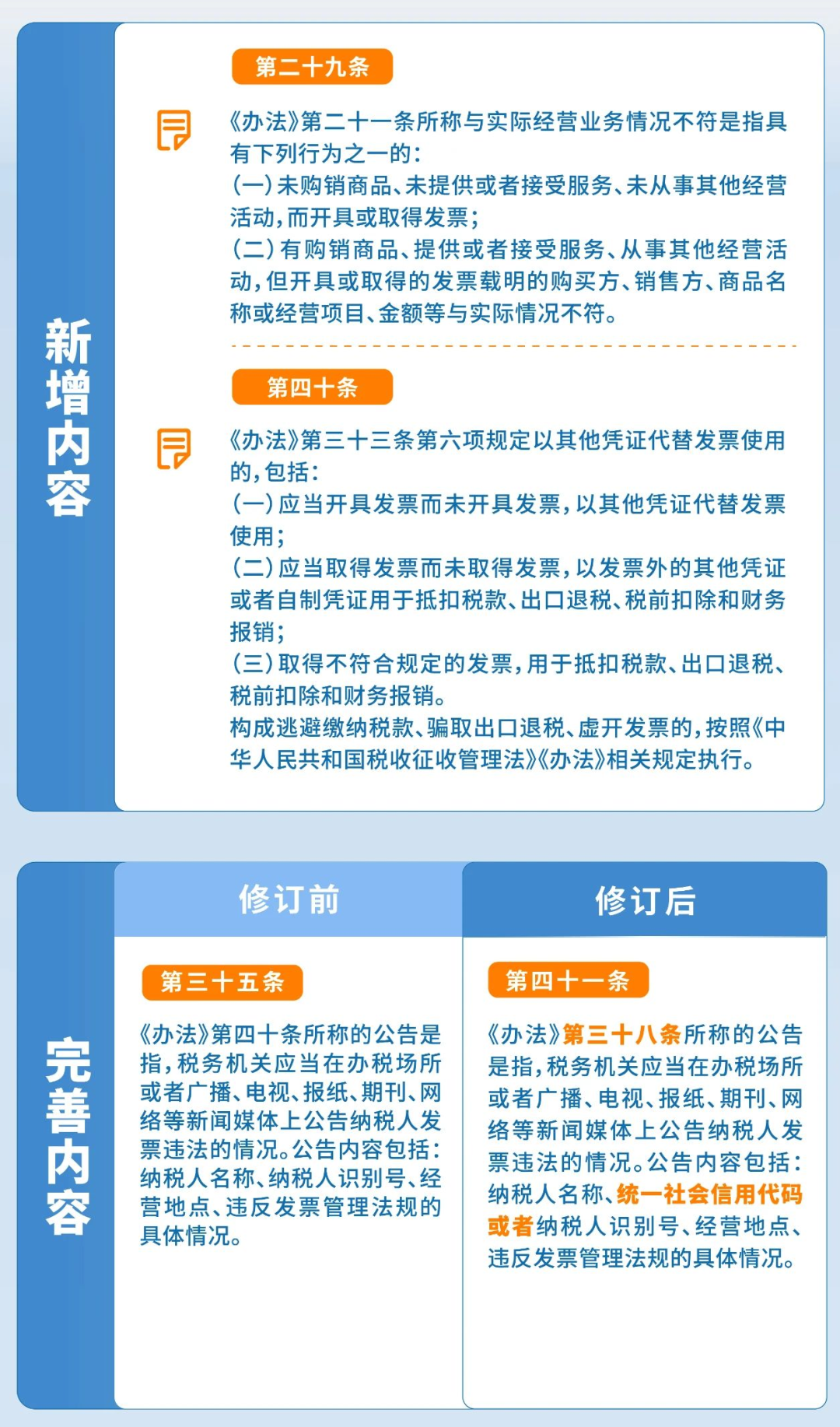
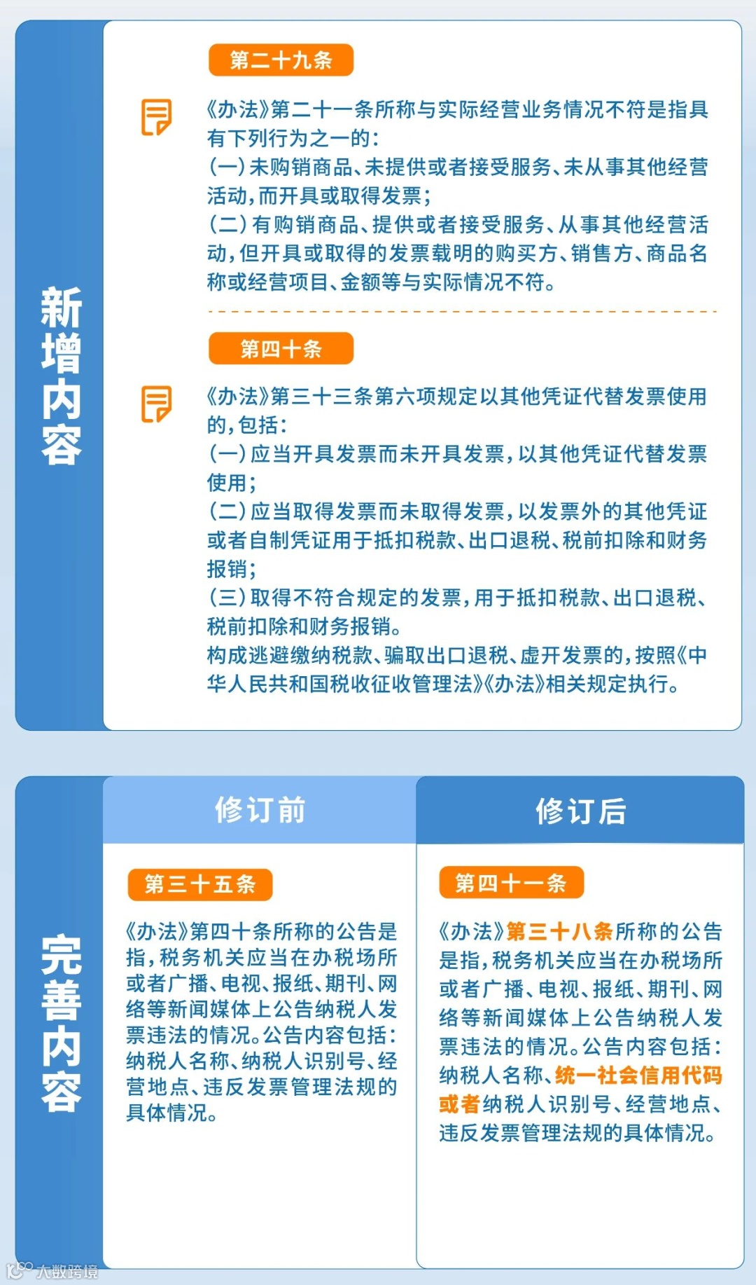
最严发票令来了?
国家税务总局在今年初时,发布了第56号令,对发票管理明确了实施细则。
外界普遍认为这是目前为止“最严的发票令”。
具体有哪些变化呢?一起看看:





慧税学苑开年好课~~
【跨境电商及外贸企业年终关账与出口退税全攻略】
3小时干货,一次性说透出口退税最新政策!
1月7日前享早鸟价¥168
直播安排:
1月9日 9:30~11:00 《年终封账注意事项及风险防范》
1月9日 14:00~15:30 《电子税局出口退税实操精讲》

发票的备注栏
这几点很重要!
开具发票时,备注栏也有很多需要注意的地方:
⭐1、建筑服务
建筑服务备注栏必填内容包括【建筑服务发生地】【建筑项目名称】【跨地(市)标志】。

⭐2、货物运输服务
货物运输服务备注栏必填内容包括【运输工具种类】【运输工具牌号】【起运地】【到达地】【运输货物名称】。


⭐3、不动产销售
不动产销售备注栏必填内容包括【不动产地址】【面积单位】【跨地(市)标志】。

⭐4、不动产经营租赁服务
不动产经营租赁服务备注栏必填内容包括【不动产地址】【租赁期起止】【跨地(市)标志】【产权证书/不动产权证号】【面积单位】。


⭐5、旅游运输服务
旅客运输服务没有必填信息,纳税人根据自己的需求填报出发地、到达地、交通工具等信息。

⭐1、货物运输服务的备注信息
备注栏中需要填写起运地、到达地、车种车号以及运输货物信息。具体填写格式如下:

PS:运输公司是最早涉倒卖增值税发票的重灾行业之一。
因为运输公司需要购买新车进行运营,3年以上旧车经常转售给个人。
这样运输公司的进项税发票远远多余销项,这也导致了这个行业常常虚开发票。
而税务部门规定明确备注信息后,能够极大减少运输公司虚开的额度。(一辆车一个时间段只能有一个运输发票对应)
⭐2、铁路运输企业开具货物运输发票
这个会计很少遇到,即使遇到也没关系,铁路的开票系统会自动填写备注信息。备注为代缴的印花税信息。

⭐3、建筑服务开具发票的备注信息填写
建筑服务的发票,备注栏应注明建筑服务发生地县(市、区)名称及项目名称。如下:

⭐4、出租、销售不动产发票
销售不动产发票,需要注明不动产的详细地址。很多会计可能会问,为啥不用不动产证或产权证。这个问题举一个例子就很好回答了,开次发票的房地产公司居多,房地产公司销售房屋时,房屋都没有办理产权证。这时开发票只能写地址。

⭐5、差额征税开票
不必会计手动操作,系统备注栏自动打印“差额征税”字样。并显示扣除额。

⭐6、销售预付卡
销售预付卡指的并不是直接面向客户售卡的发票。而是销售方与售卡方不是同一个纳税人的,销售方在收到售卡方结算的销售款时,应向售卡方开具增值税普通发票,并在备注栏注明“收到预付卡结算款”,且不得开具增值税专用发票。
预付卡发票无税率,也不存在抵扣问题。

PS:直接销售给客户的预付卡,开具零税率发票时,备注信息没有明文要求,一般填写冲卡人信息或冲卡时间、用途、会员编号。
⭐7、保险代收车船税
应在发票备注栏注明保险单号、税款所属期(详细至月)、代收车船税金额、滞纳金金额、金额合计等。

⭐8、互联网物流平台代开具的物流发票
互联网物流平台为旗下会员(小规模纳税人运输企业)代开发票时。发票备注栏注明会员的纳税人名称、纳税人识别号、起运地、到达地、车种车号以及运输货物信息。如内容较多可另附清单。(相比货运公司自开票,多出了企业名称、税号两项)

⭐9、为生产企业代办退税发票
发票备注栏注明“代办退税专用”

文章来源:慧算账整理发布,如有不妥请联系删除!


