
突发!恒大地产被立案!
许家印陷离婚风波!
前几天晚间,恒大地产集团有限公司(简称“恒大地产”)于沪深交易所发布关于收到立案告知书的公告。

公告中显示,恒大地产涉嫌信息披露违规违法,被中国证监会立案调查。
恒大地产方面表示,公司将积极配合中国证监会的调查工作,并严格按照相关要求履行信息披露义务。
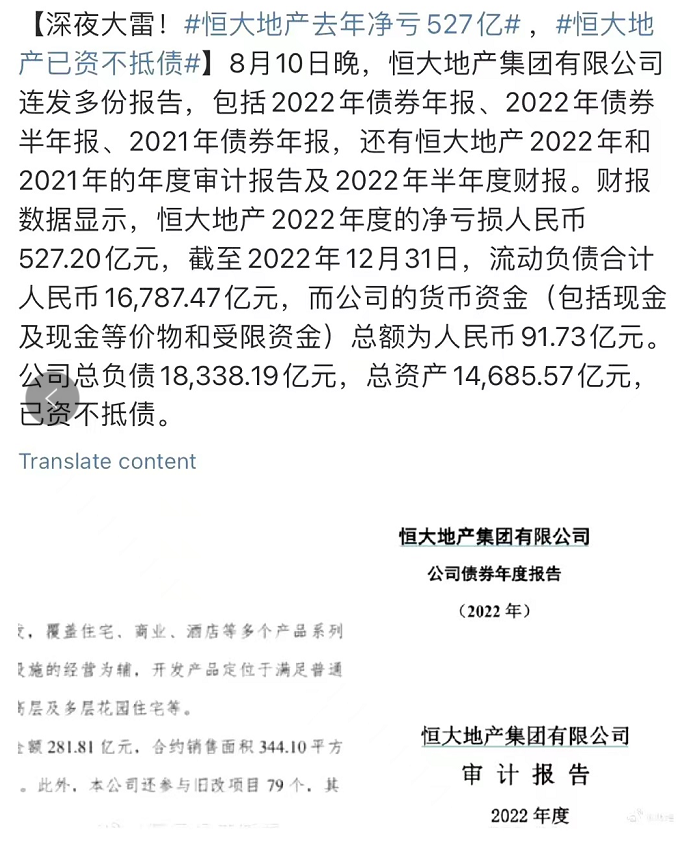
三哥登录香港证券交易所查看,发现恒大地产在8月16日才披露2022年的财务报表:

据这份年度报告显示:
恒大地产2022年净亏损527亿,总负债1.83万亿元,总资产1.47万亿元,已经资不抵债。

另外值得一提的是,8月16日当天,“许家印离婚”的传闻在社交媒体上广泛流传。事件起因是中国恒大于8月14日晚间公布的一系列公告中,丁玉梅被称为“独立于本公司及其关联人士的第三方”,并未如此前一般被列为许家印配偶。

即便恒大地产作为曾经的房地产龙头,三哥也不得不感慨,山雨欲来风满楼,大厦倾覆也是一瞬间的事。
吃瓜不信瓜,大家看过恒大的种种事件和传言后,跟三哥一起来学学房地产的财税知识吧~

个人住房转让税费一览表
自2021年9月1日新契税法实施以来,住房转让、赠与、继承、婚内更名、离婚财产分割等个人住房权属转移事项,需要缴纳哪些税费?享受哪些税收优惠政策?
现三哥整理了个人住房转让一览表:
住房转让

住房赠与
住房继承
夫妻婚内更名
离婚财产分割住房

房产税免税政策汇总
本文由财税刘三哥整理发布,来源:财税刘三哥、梅松讲税、陕西税务。内容仅供读者学习、交流之目的。文章版权归原作者所有。如有不妥,请联系删除。


