
同学们好,
我是柠檬云课堂中级会计实务主讲老师何永恒,
2023年中级会计考试越来越近了,很多同学感到焦虑,经常有同学在群里咨询老师,中级三科内容这么多,有没有核心考点的精华汇总?
肯定是有的!
因此,我们柠檬云课堂中级三位主讲老师,应同学们的需求,把中级考试三科精华中的精华进行了归纳和汇总,压缩成三页纸,同学们可以打印出来,最后冲刺时刻时不时拿出来背诵,定有大收获!

里面总结的考点在每年考试中出现的频率非常高,有非常大的参考价值,希望同学们可以在考前再多看看,加深印象,遇到考点了,分数必须妥妥拿下。
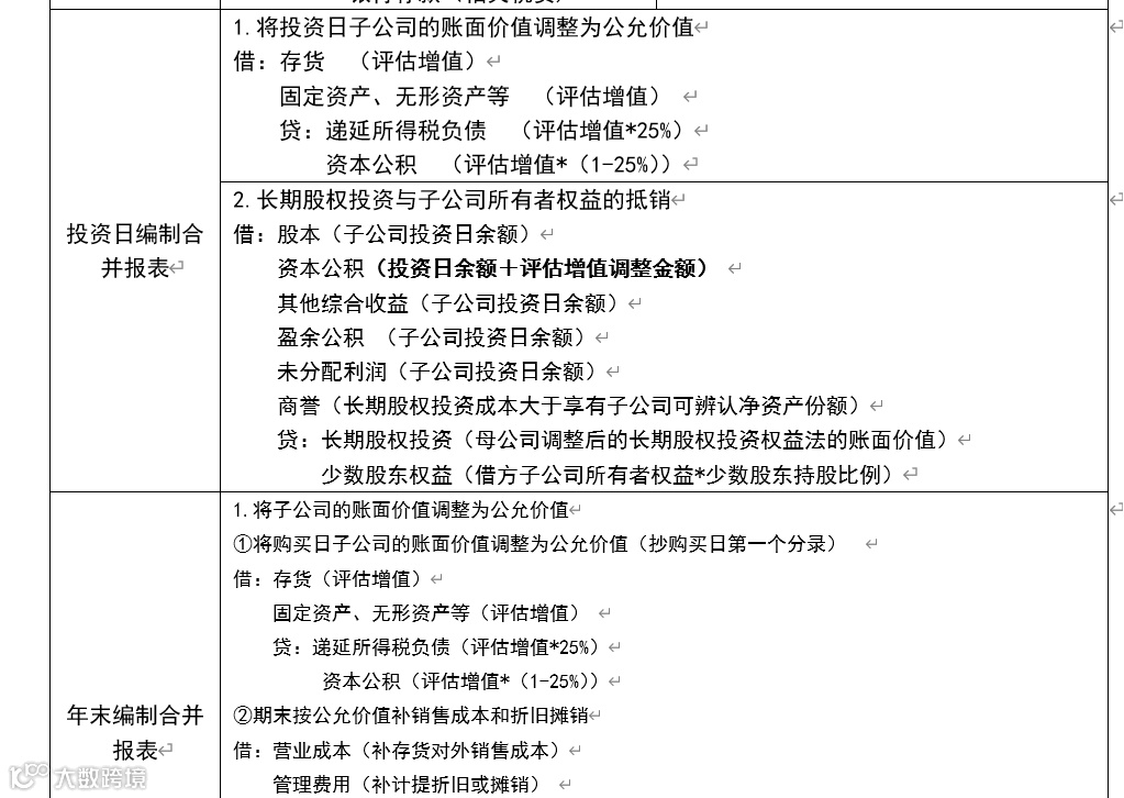
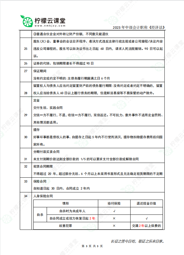
下面是资料截图:
1、2023年中级会计实务考前三页纸.PDF

2、2023年中级财务管理考前三页纸.PDF

3、2023年中级经济法考前三页纸.PDF

4、2023中级经济法数字考点速背.PDF

都是高清晰可打印的版本!
怎么领取呢?
👇扫码进群免费领!👇

建议大家都来领一份
打印出来考前背一背
另外,我们三位中级老师正在进行考前冲刺预测公开直播课,同学们可以加群领取预测卷等冲刺资料和参加考前公开课。
我和主讲财管的贾老师以及主讲经济法的许老师都会在群里和同学们互动交流,快来吧,考前跟着老师一起向前冲一冲,我们一起加油,顺利拿下2023年中级会计职称证书!

下面,是我和其他两位主讲老师给大家的一些考前提醒,大家抽空点击下面的图片放大看一看,然后再根据自己的情况做一次临考复盘,争取无遗漏!
主讲老师考前提醒
以上就是考前3天给大家的一个提醒以及学习资料,大家坚持住,我们终将迎来胜利!加油!
2023.09.06

