·目前60000+人已关注加入我们


准确理解
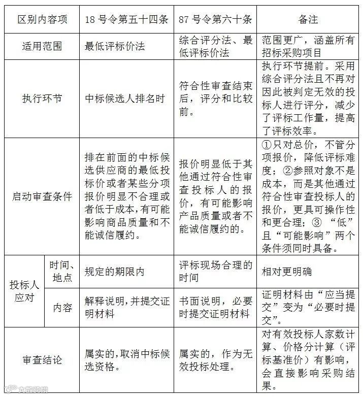
1、87号令与18号令两法预防恶意低价竞争办法的区别
政府采购中作为预防恶意低价竞争的办法,87号令第六十条并不是首次提出,18号令第五十四条也是类似规定。因此,对比两办法,能更好理解87号令第六十条。

2、87号令第六十条与设置最低限价的区别
时下,有一种观点认为87号令第六十条(实事上也包含18号令第五十四条)特别是在招标文件中规定低于其他通过符合性审查投标人报价的具体程度值时有设置最低限价的嫌疑或是说变相设置最低限价。笔者认为,87号令第六十条与设置最低限价这两种办法从根本上说都是为预防恶意低价竞争,但两者在制约作用、参照对象合理性、制约结果方面是存在明显差异的,不能等同理解。
区别一:制约作用不同。
设置最低限价做法时(事实上是不允许),所设置的最低限价应当与最高限价一样在招标文件中事先载明,因此,此做法对投标人报价制约是事前的、明确的。而87号令第六十条规定的“低价”是其他投标人的报价,是不确定的,对投标人报价时是不应该构成明显制约的,但会对恶意低价起提醒和预防作用。 因此,投标人报价时不须考虑是否超过某个规定值(最低限价),但必须考虑报价是否合理。
区别二:参照对象的合理性有差异。
设置最低限价时设置的“最低限价”是由采购人事前设定,其合理性不敢保证,低于此价作无效投标的结论就不一定合理。87号令第六十条是用通过符合性审查投标人的报价作为参照。显然,同一项目中其他投标人的报价合理性相对要强些。
区别三:制约结果不同。
设置最低限价的项目,投标报价低过所设定最低限价的必然是无效投标(不排除有扣分的处理办法),而投标报价低过87号令第六十条规定的“低价”的,结果不一定是无效投标,因为书面说明和证明材料是可能证明其报价合理性的。
通过上述两方面的对比,我们对87号令第六十条会有一个更准确的理解。所以,在实际执行中应掌握其本意并对其原则性的表述进行细化,对可能出现的滥用现象进行预防,以求合理运用,更好地实现其立法目的。
合理运用
1、招标文件细化要求,防止“囫囵吞枣”形。应该说招标文件中将87号令第六十条原文表述,由评委决定如何执行的做法没有错。但笔者认为,这样会因自由裁量或理解不当,甚至于被恶意利用而执行过严或过松,造成不良后果。过严,可能会打击合理低价,也有可能造成没必要的项目废标,降低采购效率;过松,又不能起到解决恶意低价的问题,不利对投标人合理竞争的正确引导。而且,由于执行标准不统一可能会给供应商造成未一视同仁的错觉,不利于树立公开、公平、公正的政府采购形象。因此,建议不要“囫囵吞枣”式原文表述的和执行,可做以下几方面的细化,以提高评委可操作性,降低其自由裁量权:
⑴明确“明显低于”的标准。
例如可规定:投标人报价明显低于通过符合性审查投标人平均报价80%(投标人报价<通过符合性审查投标人平均报价80%)的视为明显低于。(特别说明 :①笔者经调查,“低于平均报价80%”会出现两种理解,前述是一种,另一种是(平均报价-投标人报价)/平均报价×100%≥80%),两种理解产生的结论是不同的,因此规定理解办法很有必要。②“平均报价”是所有通过符合性审查投标人的平均报价数值,不是“其他”,这在审查不只一家投标人时更便于计算)
⑵“说明和材料”可作提示。
招标文件中提示“说明和材料”可以为:一、成本构成。包含货物本身成本、人工费用、运输、税收等说明。二、较其他投标人且能支撑自己报更低价格的优势说明等。
⑶明确“合理时间”。
例如可规定:1小时内。同时在招标文件中可提示:投标人拟低价投标的(至少可以最高限价作为参照),可事先作好书面说明或提供相关证明材料以备用。这样,既能让投标人准备的说明、材料更充分和有效,又能提供评标效率,也更人性化。
2、评审中注意复核,防止 “滥杀无辜”形和“助纣为虐”形。
第六十条用得好,可以很好解决恶意低价的问题;用得不好,会出现高价中标(也有可能是低质)的恶果或者成为串标、围标的“帮凶”。
招标的本质是鼓励价格竞争,通过竞争降低价格,推动供应商通过改进技术、提高管理水平而降低成本,采购人也获得低价优质的商品和服务。而随意判定恶意低价,把通过改进技术、提高管理水平而降低成本的投标做无效投标无异于“滥杀无辜”。“助纣为虐”形则是指将真正参与竞争、报出合理价格的投标人作无效投标,“协助”另外串通投标的投标人高价中标,此情形会极大损害政府采购形象和挫伤合理投标报价的积极性,此现象在实际投标中并不鲜见。作为采购活动组织者应切实履行复核职责,对依据第六十条被判定无效的应重点复核,避免“滥杀无辜”和“助纣为虐”情形出现。


