《政府采购需求管理办法》(财库〔2021〕22号,以下简称22号文)第九条规定:“技术要求和商务要求应当客观,量化指标应当明确相应等次,有连续区间的按照区间划分等次。需由供应商提供设计方案、解决方案或者组织方案的采购项目,应当说明采购标的的功能、应用场景、目标等基本要求,并尽可能明确其中的客观、量化指标”。22号文第二十一条规定:“采用综合性评审方法的,评审因素应当按照采购需求和与实现项目目标相关的其他因素确定”。
与最低评标价法相比,不仅评判供应商对采购需求的响应是否满足要求,还需考虑与采购需求相关的“供应商经验和能力对履约有直接影响的评审因素如设计方案、解决方案或者组织方案及履约能力等”,使得综合性评审方法的操作性更强。综合性评审方法遵循量化择优的原则,通过各项指标的量化来选择最优的标的,易于选到性价比较高的标的,是采购人采用较多评审方法的主要原因。但在在实践中也暴露一些问题,一些采购项目因其特殊性,确实存在无法量化的指标内容,加之部分政府采购从业人员对该条款的理解执行存在偏差,由此引发的质疑投诉案例举不胜举,“评审标准中的分值设置未与评审因素的量化指标相对应”被调侃为质疑投诉事项的“万能条款”。
22号文就是为了压实采购人的主体责任,强化内部管理,抓住制定采购文件的五个环节(采购需求调查、采购需求确定、采购实施计划编制、采购需求和采购实施计划审查、采购文件编制),制定科学、合理、合规的评审标准,把需求调查中的潜在供应商按技术、质量、商务、履约能力、价格等维度综合评出优先顺序,把采购人的合理要求及关切体现在评审标准中,并经得起政策性、竞争性和非歧视性监督检查。笔者通过法规的系统学习并结合评标经验,浅析评审因素选择与评分标准制定。
如何正确选择评审因素
22号文第六条规定:“技术要求是指对采购标的的功能和质量要求,包括性能、材料、结构、外观、安全,或者服务内容和标准等”“商务要求是指取得采购标的的时间、地点、财务和服务要求,包括交付(实施)的时间(期限)和地点(范围),付款条件(进度和方式),包装和运输,售后服务,保险等”。22号文第二十一条规定:“采购需求中客观但不可量化的指标应当作为实质性要求,不得作为评分项”,且“参与评分的指标应当是采购需求中的量化指标,评分项应当按照量化指标的等次,设置对应的不同分值”“不能完全确定客观指标,需由供应商提供设计方案、解决方案或者组织方案的采购项目,可以结合需求调查的情况,尽可能明确不同技术路线、组织形式及相关指标的重要性和优先级,设定客观、量化的评审因素、分值和权重。价格因素应当按照相关规定确定分值和权重”。
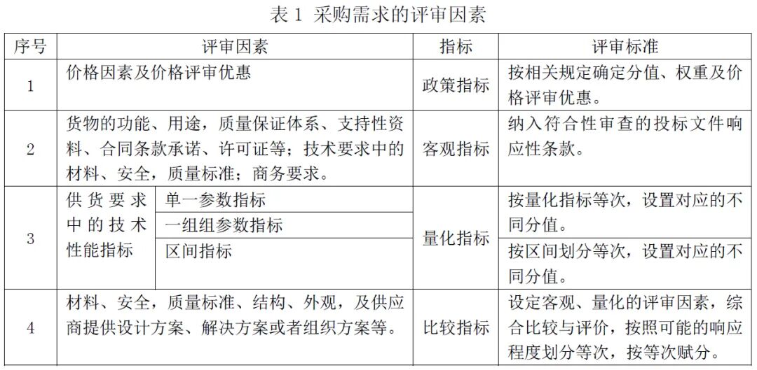
因此货物评审要素必须是“性能、材料、结构、外观、安全,质量标准”及商务要求中可量化的指标。《政府采购货物和服务招标投标管理办法》(财政部令第87号)第五十二条规定:“评标委员会应当按照招标文件中规定的评标方法和标准,对符合性审查合格的投标文件进行商务和技术评估,综合比较与评价”“评审方法、评审因素、价格权重等评审规则是否适当”也是22号文规定的竞争性审查的内容。因此科学合理的选择评审因素,是采购人、采购代理机构的业务能力、法规水平的体现。按照对22号文的学习理解和评标实践,可把采购需求及与采购需求相关的要素指标分为政策指标、客观指标、量化指标、比较指标,采购需求中的材料、安全、质量标准及商务要求指标,有些可作为客观指标,也可作为比较指标,评审因素如表1所示。
从一般的评标经验和表1看出,不可量化的客观指标纳入符合性审查的投标文件响应性条款,量化指标的赋分为客观分值,比较类指标为按照综合比较与评价,按标准主观划定等次,按等次客观赋分值,22号文执行后,评分标准中的主观分值下降,客观分值增加,更加体现评审的公正性。
如何合理制定赋分标准
按照客观指标、量化指标及比较指标给出技术要求6大要素的指标分类及赋分标准示例如表2所示。
商务要求中采购标的的时间、地点、财务和服务要求,包括交付(实施)的时间(期限)和地点(范围),付款条件(进度和方式),包装和运输,售后服务,保险等。均可按客观指标设定,纳入符合性审查的投标文件响应性条款,有时根据项目特点也可把交付时间、付款条件按量化指标或比较指标设置。
对于文中观点如有不同意见
欢迎留言或来稿讨论。
投稿邮箱:tougao@caigou2003.com


