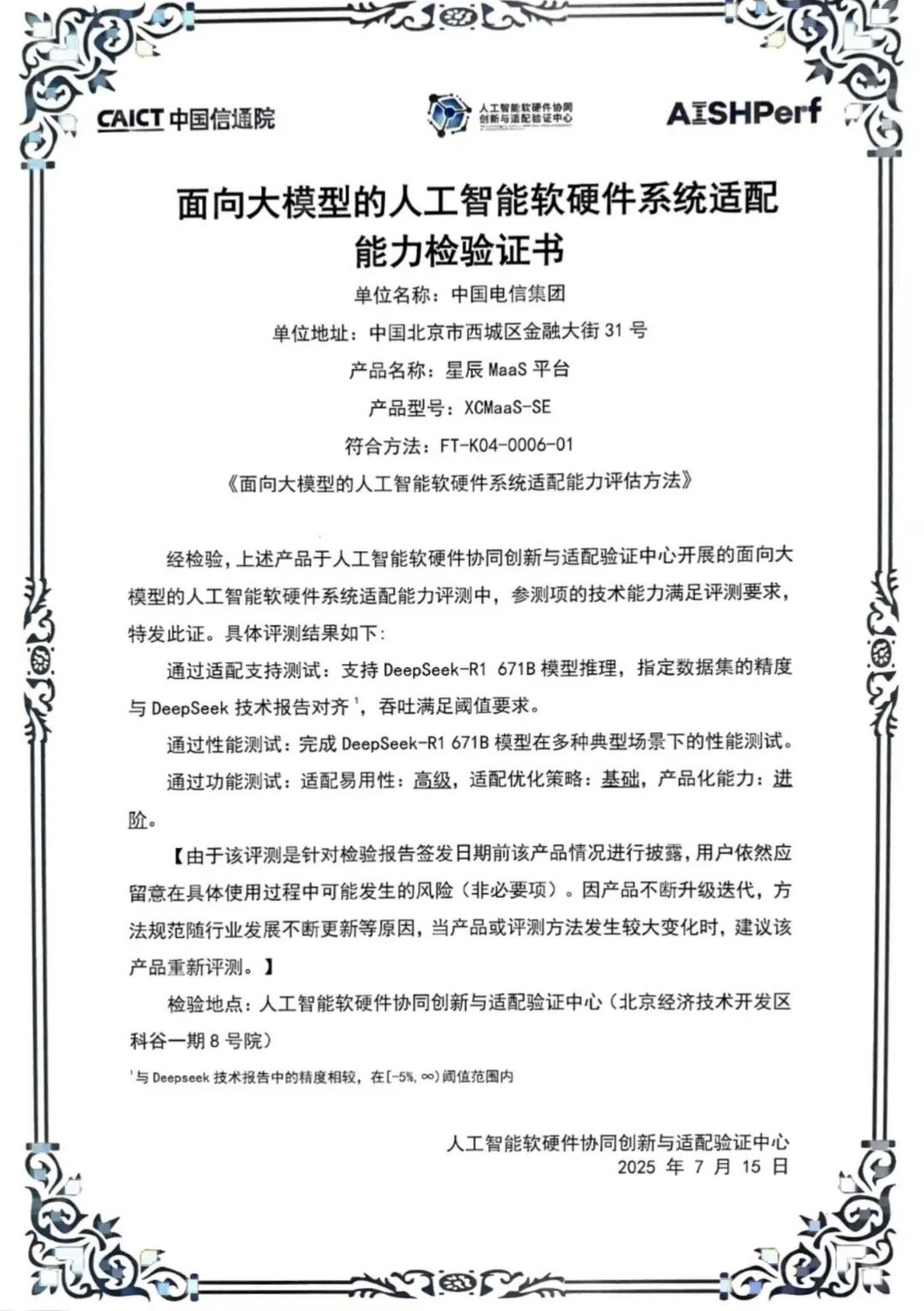
在近日中国信通院基于AISHPerf人工智能软硬件基准体系开展的DeepSeek大模型适配测试中,中国电信表现尤为亮眼。其星辰MaaS平台成为本次唯一通过测试的运营商平台,且十项功能全达标,适配易用性等多项能力获“高级”评价,充分彰显了中国电信在AI领域的强大技术实力。
此次测试依据《人工智能基础共性面向大模型的软硬件系统适配能力评估方法》组织开展。从适配支持性、推理性能、产品功能三大维度展开,结合并发数等关键指标模拟多种真实应用场景,为行业技术选型提供参考,并推动国产AI生态发展,吸引了众多企业参与。
中国电信星辰MaaS平台能在本次测试中脱颖而出,源于其在核心表现上的全面优势:
☑ 适配支持性
星辰MaaS平台兼容进口及多品牌国产化算力,并适配40+主流大模型。在开源测试数据集C-Eval、MMLU中,DeepSeek模型精度与官方差距≤5%,吞吐≥15Token/s。
☑ 推理性能
支持多精度推理,在两机十六卡环境,输入、输出长度均为256条件下,在线多用户并发为数64时,输出吞吐>700Token/s,首字延迟<4s,每Token延迟<70ms;离线单用户BatchSize为128时,DeepSeek模型输出吞吐>1100Tokens/s。
☑ 产品功能
具备可视化工具快速接入、3种优化策略及多形态产品化服务能力。
此次通过测试,是星辰MaaS平台技术实力的有力证明,也是中国电信在人工智能领域领先地位的展现。
中国电信星辰MaaS平台以大模型、算力和数据集为核心,构建起一个开放、合作的AI大模型生态,通过自研与开放合作的生态能力,为行业客户提供端到端的专业可靠、服务保障的大模型解决方案。
☑ 在能力构建上
它提供“评-选-部-数-训-推-用”的端到端大模型解决方案,一站式满足用户多云算力调度、大模型选配、应用场景创新的需求。从算力纳管到算力调度,从模型训推到模型部署发布,再到智能体在线设计与发布体验,全方位覆盖客户在AI领域的多样化需求。
☑ 在生态协同层面
星辰MaaS平台建立起标准化的准入准出机制,积极兼容多行业伙伴不同层次的产品和能力,以开放的姿态与各方携手,共同推进大模型技术在各行业的落地应用。
☑ 从应用场景来看
星辰MaaS平台引入推理加速框架和多体系优化技术,支持算力+平台的一键式方案,大大简化了模型的训练、部署、微调、测试流程,赋能政务、文宣、农业等各个行业应用。例如对DeepSeek-R1的接入与优化,平台不仅支持其全版本、全尺寸、全功能使用,还基于国产算力和国产推理框架对其进行深度调优,在推理速度、精度以及资源利用效率上实现显著提升,让普通用户也能够轻松借助平台开发智能体,将大模型技术灵活应用到实际业务场景中。
未来,星辰MaaS平台将持续创新
不断拓展生态边界,携手更多合作伙伴
为用户带来更多价值
共同书写AI时代的辉煌篇章

