日前,国家发展改革委、人民银行会同社会信用体系建设部际联席会议成员单位和其他有关部门,编制了《全国公共信用信息基础目录(2024年版)》(以下简称2024版信用信息目录)和《全国失信惩戒措施基础清单(2024年版)》(以下简称2024版失信惩戒清单),现予印发实施。
2024版信用信息目录明确,除法律、法规或者党中央、国务院政策文件另有规定外,公共管理机构不得将本目录以外的信息纳入信用记录。公共管理机构根据履行职责需要在本目录所列范围之外采集的信息,不得作为公共信用信息使用。公共管理机构以外的组织依法采集信用信息的范围,不受本目录限制。
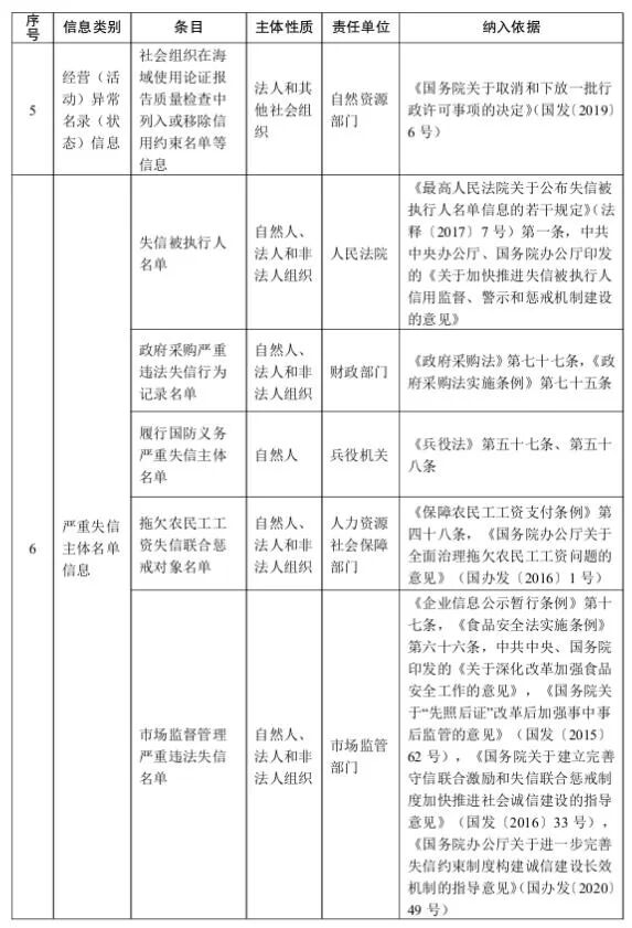
2024版信用信息目录共纳入公共信用信息13类,包括登记注册基本信息、司法裁判及执行信息、行政管理信息、职称和职业信息、经营(活动)异常名录(状态)信息、严重失信主体名单信息、合同履行信息、信用承诺及履行情况信息、信用评价结果信息、遵守法律法规情况信息、诚实守信相关荣誉信息、知识产权信息和经营主体自愿提供的信用信息。有关机关根据纪检监察机关、检察机关通报的情况或意见,对行贿人作出行政处罚和资格资质限制等处理,拟纳入公共信用信息归集范围的,应当征求有关纪检监察机关、检察机关的意见。
其中涉及政府采购相关的有:

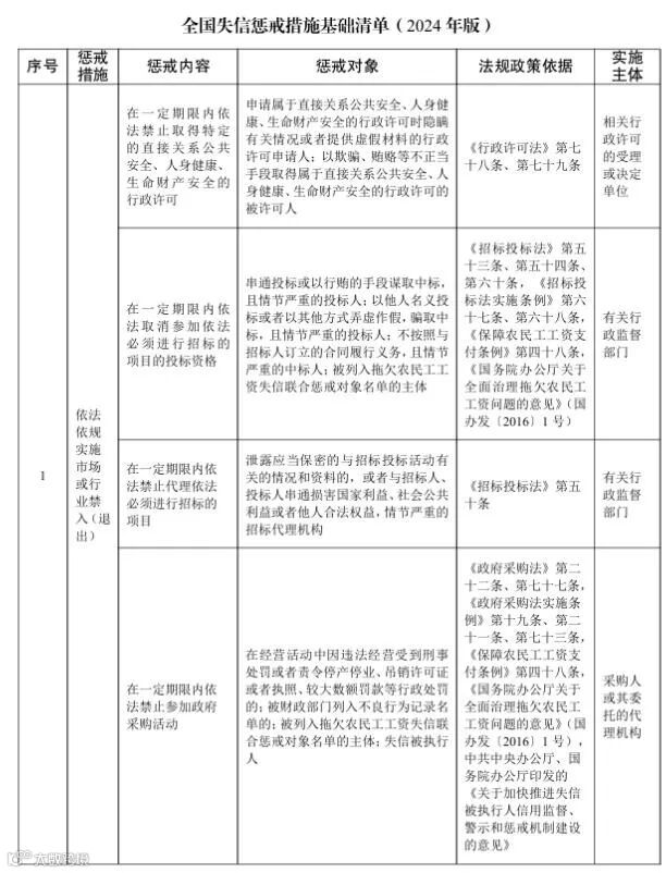
2024版?所列失信惩戒措施包括三类,共14项:一是由公共管理机构依法依规实施的减损信用主体权益或增加其义务的措施,包括限制市场或行业准入、限制任职、限制消费、限制出境、限制升学复学等:二是由公共管理机构根据履职需要实施的相关管理措施,不涉及减损信用主体权益或增加其义务,包括限制申请财政性资金项目、限制参加评先评优、限制享受优惠政策和便利措施纳入重点监管范围等:三是由公共管理机构以外的组织自主实施的措施,包括纳入市场化征信或评级报告、从严审慎授信等。
其中涉及政府采购相关的有:


点击“阅读原文”查看完整目录



