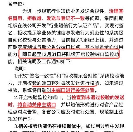
为落实2024年工信部关于短信签名实名最新执行规范,中国电信、中国移动、中国联通三大运营商集团集体要求106短消息发送需要规范签名及发送前做签名实名报备制,并开启校验端口监控功能。

实名制要求
公司主体的营业执照 / 统一社会信用代码证书 / 事业单位法人证书提供其一。特殊行业需要额外提供许可证。没有资质无法报备签名,也就无法使用。
图片示例如下:

法人或经办人的身份证正反面彩色图片。
图片示例如下:

签名要求
签名需要体现公司主体(例如:公司名称、公司简称、公司商标),签名不能为中性签名。如有合作方的授权,可以提供授权、合作方资质,使用授权方的名称作为短信的签名。
例如:深圳市麦讯通科技有限公司 规范签名为
【麦讯通】【麦讯通科技】【深圳市麦讯通】。
② 签名不能超过15个字(运营商规范为3 - 8个字)。
③ 签名里不能带有特殊标点符号(例如:空格、/、*等)。
④ 签名需要前置,即放在开头。 且报备签名必须与发送签名一致。

希望以上内容对您有所帮助!如您需要进一步了解短信营销的相关知识或有其他需求,欢迎随时联系麦讯通-短信群发专家🔍

