
1《淘宝平台违禁信息管理规则》实施细则变更公示
为了规范淘宝网网购平台的市场管理秩序,为消费者营造安全安心的网购环境,提升消费者的购买信心和满意度,淘宝网将依据国家相关法律法规,对《淘宝平台违禁信息管理规则》实施细则的相关条款进行变更。
■ 公示时间:2019年10月21日
■ 生效时间:2019年10月28日
具体变更要点如下:
● 新增“支付违约金”处置方式。
规则详解(滑动表格查看):
2新增《淘分销业务管理规范》公示
随着电商行业的迅猛发展,我们的市场细分越来越明显,不同卖家的优势不尽相同,有的具有极强的流量和营销能力,有的具有强大的供应链能力……
服务不同优势会员,激发其独有优势,完善淘宝生态系统,是淘宝一贯的使命。我们酝酿已久的淘分销业务即将推出,欢迎具有稳定供货能力、具有明显货源优势、具有稀缺货品的广大供货商朋友们,以及具有服务意识,有店铺运营能力的朋友们入驻。
■ 公示时间:2019年10月21日
■ 生效时间:2019年10月28日
具体变更要点如下:
● 明确淘分销准入、经营、交易争议、违规处理等相关原则及要求;
● 明确淘分销的违规情形和扣分力度同《淘宝网市场管理与违规处理规范》相关规定;
● 明确供货商的违规处理单独累计,且达到节点后采取下架全店商品、限制发布商品、扣保证金等处理措施。
3飞猪旅行集市境外电话卡管理规定变更
为维护市场经营秩序,保障消费者购物体验,飞猪拟修订《飞猪旅行集市管理规范》,新增虚拟运营商电话卡的管理规定。
■ 公示时间:2019年10月15日
■ 生效时间:2019年11月15日
具体变更要点如下:
● “境外电话卡/手机卡”类目网络运营商为虚拟运营商的电话卡,卖家未向该卡发送本卡对应套餐的通知短信、或套餐剩余流量的提醒短信的,每次扣A类4分。
规则详解(滑动表格查看):
4境外玩乐套餐类目新增准入规定公示通知
为了保障消费者权益,飞猪拟对《飞猪旅行集市管理规范》进行调整,新增“境外玩乐套餐”类目的准入规定。
■ 公示时间:2019年10月21日
■ 生效时间:2019年11月21日
具体变更要点如下:
● 卖家需提供《营业执照》或《旅行社业务经营许可证》供淘宝网审查备案后,方可发布“境外玩乐套餐”类目商品,同时营业执照的经营范围须包含旅游咨询服务或旅游信息咨询或向游客提供旅游、交通、住宿、餐饮等代理服务等旅游相关内容,公司的注册资本须不低于30万元人民币。
规则详解(滑动表格查看):
5飞猪旅行集市特定项目赠送保险管理规定公示
为了保障消费者权益,维护平台经营秩序,飞猪拟修订《飞猪旅行集市管理规范》、《境外套餐类商品发布标准》,新增商品若包含特定服务项目,商家须赠送保险的管理规定。
■ 公示时间:2019年10月21日
■ 生效时间:2019年11月21日
具体变更要点如下:
● 若商品包含特定服务项目,卖家须赠送保险并严格按商品发布页面的提示发布保险相关信息。卖家违反该规定的,视为严重违规行为,第一次下架商品、此后每次删除商品,同时,除卖家首次违规的当个自然日内发生的违规行为不扣分外、此后每次扣十二分。
● 修订高危项目的范围。
规则详解(滑动表格查看):
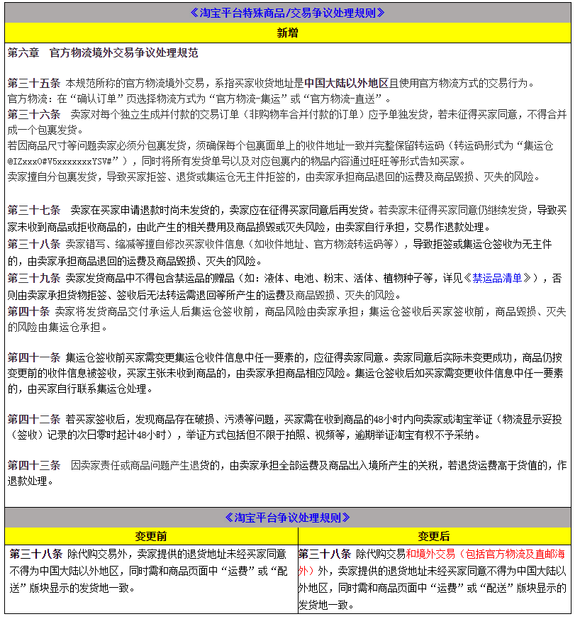
1《淘宝平台特殊商品交易争议处理规则》变更公示
为了保障官方物流境外交易的交易安全,提升买卖双方的交易体验,淘宝网对《淘宝平台特殊商品/交易争议处理规则》进行调整。
■ 公示时间:2019年10月08日
■ 生效时间:2019年10月15日
具体变更要点如下:
● 新增官方物流境外交易的争议处理标准。
规则详解(滑动表格查看):
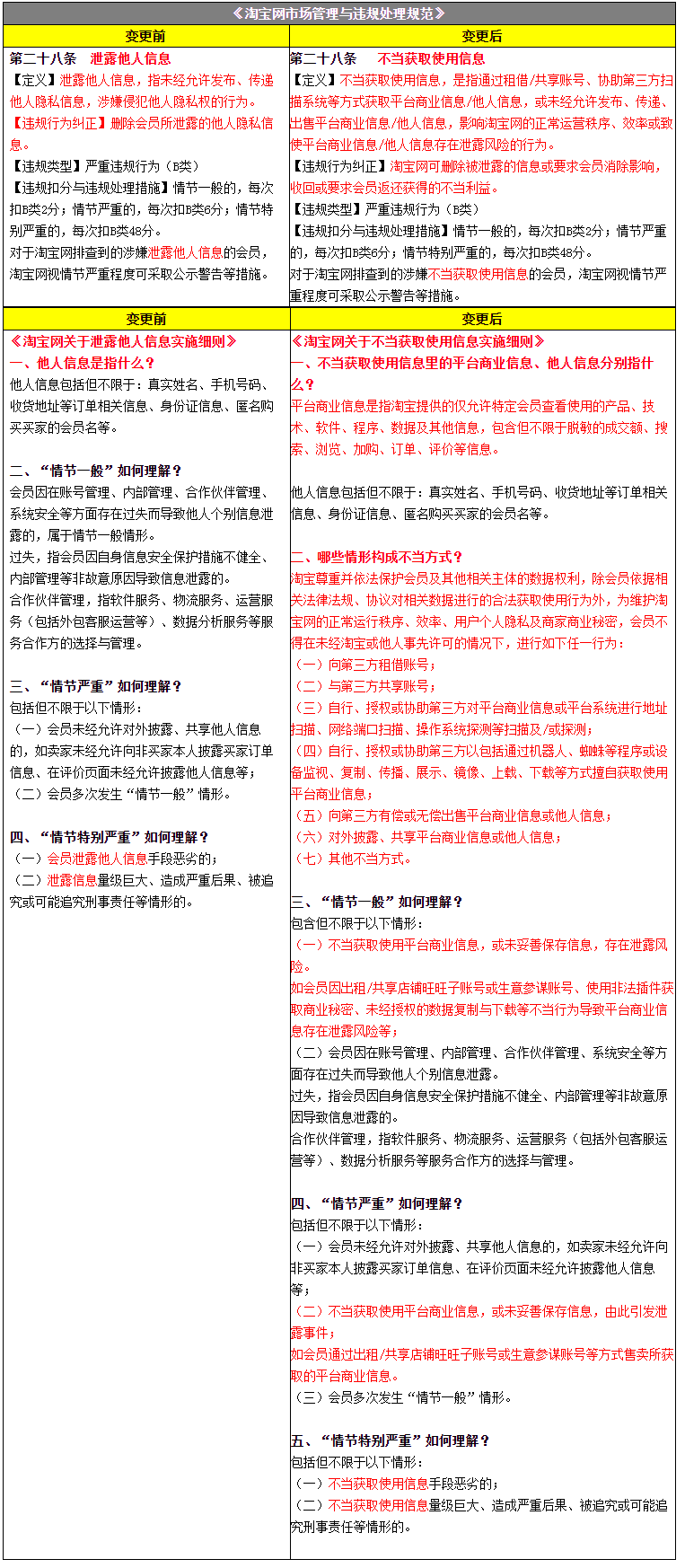
2泄露他人信息调整为不当获取使用信息规则公示
为了保障平台商业信息和他人信息安全,做好信息安全保护工作,淘宝网对《淘宝网市场管理与违规处理规范》中的泄露他人信息规则进行调整。
■ 公示时间:2019年10月08日
■ 生效时间:2019年10月15日
具体变更要点如下:
● 泄露他人信息调整为不当获取使用信息。
● 新增关于不当获取使用平台商业信息的管控。
规则详解(滑动表格查看):
3飞猪旅行集市代订服务发布管理规定变更
为维护市场经营秩序,飞猪拟修订《飞猪旅行集市度假商品发布管理标准》,调整“境外玩乐套餐”、“旅行拍照/婚纱摄影”、“美食卡券/酒店餐饮卡券”类目的代订服务发布规范。
■ 公示时间:2019年10月10日
■ 生效时间:2019年10月17日
规则详解(滑动表格查看):
4《淘宝网大家电行业管理规范》变更公示通知
淘宝网为了让大家电行业商品更加丰富, 淘宝网拟调整《淘宝网大家电行业管理规范》。
■ 公示时间:2019年10月15日
■ 生效时间:2019年10月22日
具体变更要点如下:
● 增加个体工商户卖家;
● 调整缴纳的类目保证金至20000元;
● 增加品质清退指标要求。
规则详解(滑动表格查看):



