点击蓝色字体即可关注
现有采购包括工程建设和政府采购两大体系。这两套体系有时会有交叉,但因为适用的法律体系不同,对于招标采购流程各个时间节点的限制也有明显的区别。在此,我们就时间节点做了一个横向对比。
公告或发售
在政府采购项目中,需要对项目进行公告,根据招标方式不同,对公告期限要求也不同。
而工程建设及国际招标没有公告期限的规定,但要求了招标文件发售时间,工程建设项目的发售时间是5日,国际招标项目的发售时间是5个工作日。

提交文件
投标人应当在招标文件要求提交投标文件的截止时间前,将投标文件送达投标地点。在采购活动中,对于提交文件的时间设置也各有不同。

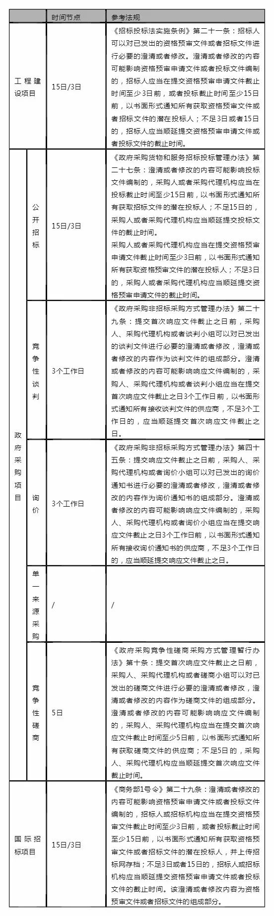
澄清或修改
招标公告出现需要澄清或修改的内容时,在工程建设项目、公开招标项目、国际招标项目中,招标人、采购人应在投标截止时间15日前,竞争性谈判应在提交首次响应文件截止之日3个工作日前,询价应在提交响应文件截止之日3个工作日前,竞争性磋商应在提交首次响应文件截止时间5日前通知相关当事人。

答复询问
对于询问和答复,在政府采购项目中比较统一,都是采购人或者采购代理机构应当在3个工作日内对供应商依法提出的询问作出答复。

异议或质疑
投标人或供应商对采购事项有不同意见的,可以向采购人或采购人委托的采购代理机构提出。对于提出方式,工程建设项目、国际招标采用“异议”,政府采购采用“质疑”。
异议或质疑的时间也有所不同。

异议或质疑回复
对于异议或质疑回复,工程建设项目和国际招标项目应当自收到异议之日起3日内作出答复,政府采购项目应当在收到质疑函后7个工作日内作出答复。

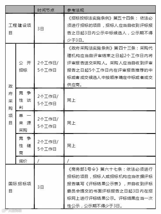
评审报告送交、确认、公示
在项目评审报告出炉后,各采购活动应公示或确定评审结果。在规定时间内,工程建设项目应公示中标候选人,国际招标项目应公示评标结果,政府采购项目应确定中标或成交供应商。

发布中标或成交公告
工程建设项目公示中标候选人,国际招标项目是对评标结果公示后自动生成中标结果。
因此,只有政府采购项目公示中标结果,采购人或者采购代理机构应当自中标人确定之日起2个工作日内在省级以上财政部门指定的媒体上公告中标结果。

退还保证金
《招标投标法》及《商务部1号令》规定,合同签订后5日内向中标人和未中标人退还投标保证金及银行同期存款利息;政府采购项目对于中标人和未中标人退还投标保证金的时间不同,中标通知书发出后5个工作日内退给未中标人,合同签订后5个工作日内退给中标人。



