点击蓝字 关注我们
近日,四川省财政厅关于编发《四川省政府采购项目采购人主体责任清单(2025年版)》的通知发布,指导采购人规范开展政府采购活动,避免工作出现“越位”“缺位”问题,清单包括50项内容。
一是加大政府采购培训力度。各级财政部门、省级各部门要结合其他业务培训工作,加大对《四川省政府采购项目采购人主体责任清单(2025年版)》内容的学习和培训力度,持续提升政府采购工作人员政策理论和实际操作水平。
二是加强政府采购内控管理。各级采购人要根据政府采购新规定、新要求,动态完善本单位政府采购内部控制管理制度机制,不断提高政府采购项目预算编制、需求确定、计划备案、采购活动开展、履约验收、资金支付、答复询问质疑、配合投诉处理及监督检查等重点环节管理的科学化、规范化水平。
三是提高政府采购执行效率各级财政部门、省级各部门要着力推动提高政府采购执行效率,指导采购人对确实具备实施条件的项目,依法准确编制政府采购预算。科学合理确定项目采购需求,按规定开展采购需求审查工作,规范编制采购文件。按采购文件确定事项及时与中标、成交供应商签订采购合同,加强供应商履约管理,符合合同约定条件的要及时支付资金,加快采购预算执行进度。
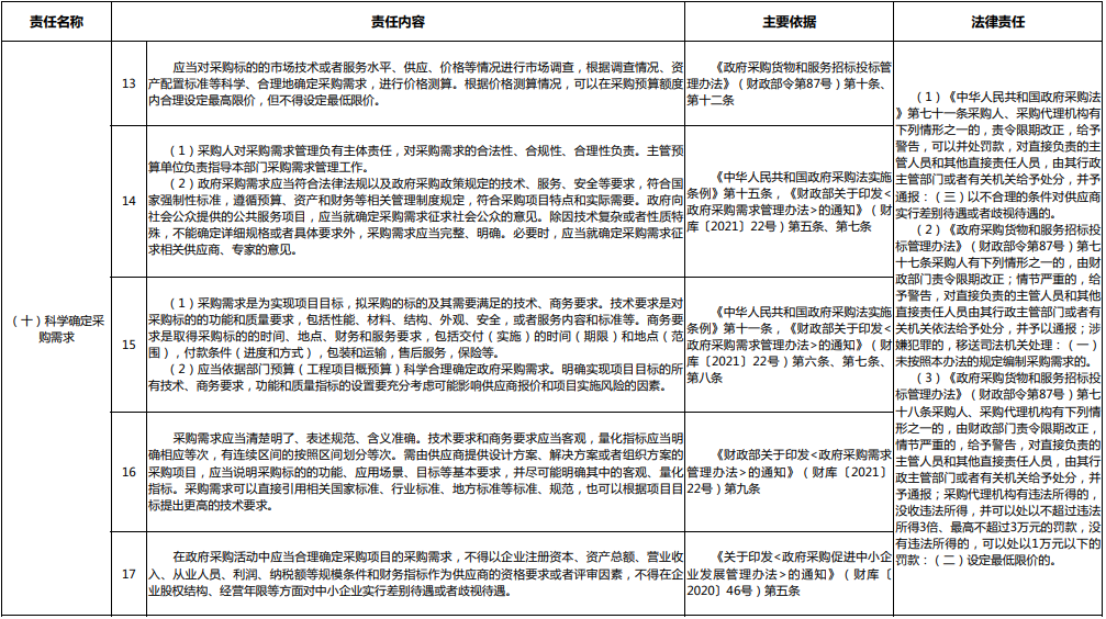
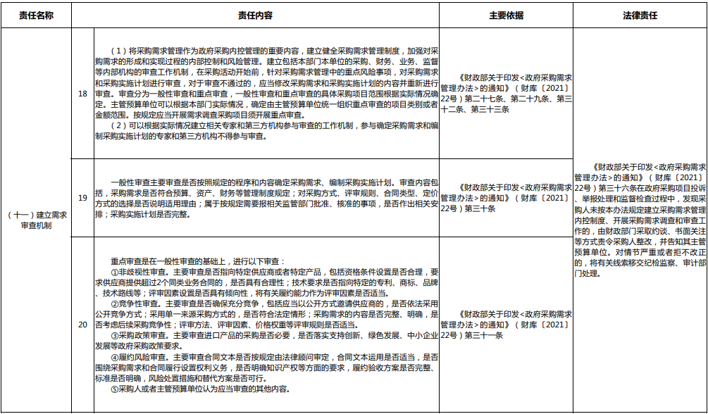
清单如下:
如有建议或意见请加小编微信
13521445720 13717632620
热门阅读:

