下载提示:
燃数报告免费下载啦!
长按识别下方二维码,或公众号回复“乳制品”,即可获得本次报告.
【扫码·领报告】
特别提示:燃数报告及产品暂不向“卖方机构”(券商等)及个人用户提供下载及试用,敬请谅解!
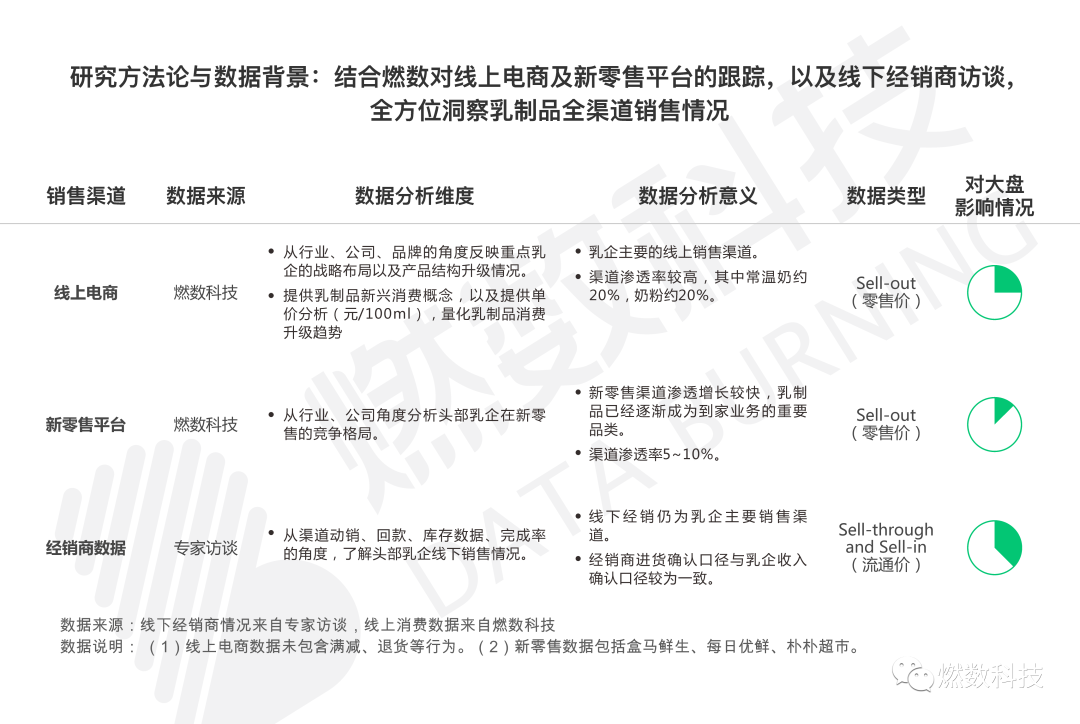
研究方法论与数据背景
结合燃数对线上电商及新零售平台的跟踪,以及线下经销商访谈,全方位洞察乳制品全渠道销售情况。
研究方法论与数据背景
01
乳制品行业情况与增长驱动力:饮食健康化进一步推动乳制品长期需求。常温奶规模大且集中度高,奶粉增速放缓,低温奶、奶酪发展较快。
根据公开信息显示,2020年乳制品零售市场交易总额突破6000亿元,市场未来5年CAGR增速为5%~7%。尽管当前我国乳制品行业已相对成熟,但对比发达国家,我国人均乳制品消耗量仍处于低位。同时在新冠疫情爆发后,消费者对饮食健康的关注度逐渐提高,进而推动乳制品消费需求。
常温奶规模最大,集中度高,仍然是消费主要品类未来5年CAGR约中高个位数。低温奶快速扩容,未来5年CAGR约低双位数。奶粉由于出生人口放缓,增速放缓,进入存量竞争期,而奶酪受奶酪棒消费带动下,渗透率提升空间较大
02
乳制品结构升级与消费分化:结构性升级趋势依然存在,但短期受经济疲软影响,向好趋势放缓;然而市场存在存量升级、新增消费的扩容空间。
根据专家调研以及燃数数据洞察,我们发现受22H1新冠疫情影响,头部乳企中高端产品系列GMV占比提升幅度有所下降,反映出乳制品行业产品结构升级趋势放缓。
通过专家调研,疫情导致消费者对增强免疫力的基础乳品需求上升(存量消费者消费更多),同时亦有部分下沉市场消费人群(新增消费人群)逐渐养成饮用基础白奶的习惯,乳制品市场进一步扩容。
03
乳制品行业格局:头部乳企竞争格局趋于稳定;长期看销售费率逐步优化下降趋势明显,但短期促销率或有小幅反弹
行业上游牧场以及下游销售渠道竞争格局相对分散,行业平均利润率较低;中游乳制品品牌商市场集中度相对较高,其中头部品牌商掌控定价权,行业平均利润率较高。
乳制品行业品牌商近年来价格战和促销行为逐渐减少,因此头部乳企的销售费用率于2020年起出现下降趋势。根据渠道调研,由于头部乳企的经销商22年上半年业绩完成率欠佳,下半年的促销费用率可能上涨。
04
线上消费整体概况:受疫情、折扣力度下滑影响,22Q2线上GMV同比增速大幅放缓至6%
乳制品22Q1线上电商GMV同比增长约22%,22Q2受到疫情、线上直播带货场次减少、以及乳制品行业整体满减折扣较去年同期下降(品牌方缩减促销费率)的影响,销量增速有所拖累,导致GMV同比增速放缓至6%。
乳制品22Q1线上新零售平台GMV与去年同期基本持平,22Q2受均价增速同比下滑的影响,拖累GMV增速同比下滑8%。
05
线下经销渠道情况:22H1完成率略低于预期,三季度起加大促销费率
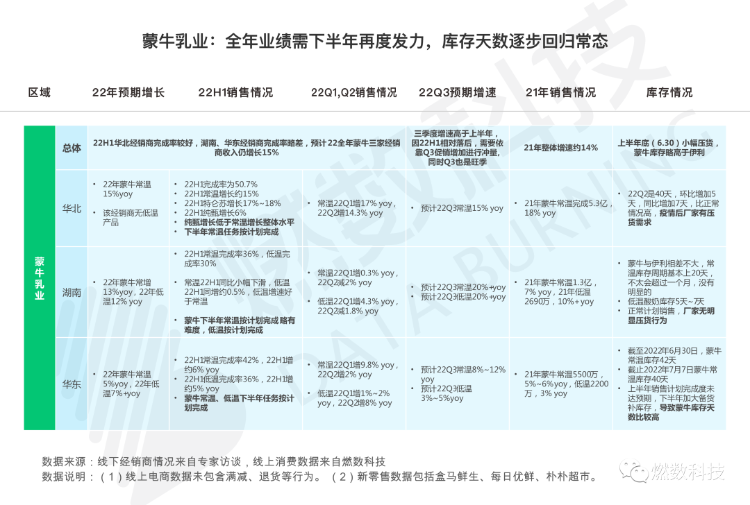
22H1三家经销商(华北、湖南、华东)乳制品销售额整体(常温+低温)完成率约为全年的45%,低于预期完成目标。22Q1销售额增速为 9%~11% yoy,22Q2销售额增速为 12%~15% yoy。
品牌商为达到规定业绩,上半年对经销商存在压货行为,22Q2经销商平均库存天数略高于正常水平。
湖南、华东经销商22H1业绩完成率不高,三季度起经销商预计促销费率将小幅上升,可能会影响品牌商下半年的净利率水平。
06
重点乳企表现:22Q2伊利线上GMV同比增速为-4%,低于蒙牛线上增速。伊利22Q2线下经销商收入增速为12%~13%,好于蒙牛线下收入增速
22Q2伊利线上(电商+新零售)GMV约30亿,同比下滑4%,主要受销量同比下滑带动,同时满减折扣率较去年同期下降5pct。其中22Q2 伊利金典线上GMV5.6亿,同比增16%,金领冠奶粉线上GMV 2.0亿,同比增21%,贡献主要增长动量。伊利线下经销商22Q2 GMV增速为12%~13%。
22Q2蒙牛线上(电商+新零售)GMV约27亿,同比增7%,主要受均价同比上升带动,同时满减折扣较去年同期下降6pct。其中22Q2 蒙牛特仑苏线上GMV8.4亿,同比增18%,蒙牛奶粉线上GMV 1.7亿,同比增40%。蒙牛线下经销商22Q2GMV增速为9%~10%。
【扫码·领报告】
第一部分:整体概况
线上电商平台GMV整体成交金额占比较大,21年、22Q1 GMV增速主要由销量增长驱动。22Q2受疫情影响,GMV同比增速为6%,较22Q1下滑16pct。
以盒马鲜生、每日优鲜、朴朴超市为代表的新零售平台仍处于起步阶段,GMV规模相对较小。22Q2 销量同比上升,但受均价增速同比下滑拖累,GMV同比下滑8%。
经销商渠道方面,22Q1销售额增速为8%~10%,22Q2销售额增速为7%~8%。
受疫情、及线上直播带货场次减少影响,22Q2 GMV同比下滑4%。
伊利常温牛奶系列22Q2的GMV为13.3亿,同比增3%,快于22Q2伊利总体线上GMV的增速,为公司线上GMV增长提供动量。
常温酸奶系列22Q2的GMV和销量延续Q1的下行趋势,主要由于22Q2安慕希GMV跌幅较Q1有所扩大。
伊利奶粉22Q2 的GMV 4.8亿,同比增21%,优于公司总体线上GMV增速。
伊利经销商22H1整体销售额完成率约为46%,22Q2 GMV增速12%~13%。
蒙牛常温牛奶系列22Q2的GMV为16.7亿,同比增8%,快于22Q2线上总计GMV增速。
低温牛奶系列22Q2增长领先,GMV和销量均录得1.5倍以上的增速,其中主品牌每日鲜语的GMV和销量均同比增2倍以上。
常温酸奶系列22Q2的GMV和销量延续Q1的下行趋势,主要由于22Q2纯甄GMV跌幅较Q1有所扩大。
蒙牛自身奶酪棒业务正在与妙可蓝多进行整合,奶酪棒业务并非公司的战略重点。
蒙牛奶粉22Q2 的GMV 2.2亿,22Q2 GMV 同比增20%,高于线上乳制销售额增长。
蒙牛经销商22H1整体完成率约为45%,22Q2GMV增速为9%~10%。
第二部分:线上电商
从乳制品线上GMV品类分布来看,婴幼奶粉和常温牛奶占比较高,22Q2分别贡献乳制品线上GMV的45%和27%,主要由于消费者对该品类认知更强以及物流配送整体的便捷性。
常温酸奶近三年的GMV占比提升不高,主要因为该品类尚未成为消费者的主流饮用习惯,同时该品类与饮料存在品类竞争。
低温牛奶22Q2仅贡献2%的GMV,随着消费者对饮食健康愈发看重,以及冷链物流的逐渐发展,该品类未来的GMV提升空间较大。
常温牛奶行业中,蒙牛和伊利仍占据主要市场份额。头部乳企22Q2销量均出现同比下滑,其中蒙牛22Q2 GMV增速有所放缓,市占率亦较Q1略降1pct。伊利GMV增速扭负为正,市占率较Q1上扬4pct。认养一头牛表现较好,GMV取得20%的较高增速。
低温牛奶行业中,蒙牛、光明和君乐宝占据22Q2线上市场份额的前三,且相较于22Q1均实现GMV和市占率的提升。伊利在低温牛奶品类表现相对较弱,体量较低,且22Q2 GMV同比仅增7%。
常温酸奶行业中,伊利和蒙牛占据过半市场份额,但22Q2延续Q1的GMV和销量下滑。认养一头牛为该行业头部公司中唯一在22Q2实现增长的公司,但GMV同比仅增3%。
低温酸奶行业中多数头部品牌在22Q2保持增长。其中卡士、简爱酸奶和君乐宝市占率排前三,且持续抢占市场份额。蒙牛低温酸奶业务增长亮眼,GMV实现1.2倍的增速;而伊利表现相对较差,GMV同比下滑16%。
金典:金典有机系列主要包括金典有机纯牛奶、金典A2有机纯牛奶、金典有机脱脂纯牛奶等,其中有机系列占比提升明显,同时梦幻盖系列(包含有机),占比亦在逐步提升。
纯牛奶:普通纯牛奶系列GMV占比呈现下降趋势,早餐奶和脱脂高营养系列占比提升,产品结构升级趋势明显。
安慕希:希腊风味酸奶GMV占比逐渐下降,AMX 0蔗糖在健康化的趋势下占比逐步提升。
QQ星:儿童成长奶系列的GMV占比虽在22Q2有小幅反弹,但总体呈现下降趋势,高营养系列占比提升。
第三部分:线上:新零售平台
2022年Q2,蒙牛公司在新零售平台的乳制品GMV达1.2亿元,规模排名第一,同比增速放缓至9%,市占率较22Q1提升至16%。
伊利公司GMV规模为0.73亿元,同比增速由负转正至20%,市占率较22Q1提升2pct至9%。
主营低温酸奶的卡士增长较好,GMV同比增长27%。
主营奶酪棒的妙可蓝多GMV同比增速由正转负至-23%,其中销量下滑29%。
第四部分:线下:经销商访谈
第五部分:行业基本面分析
乳制品可分为液态奶、奶粉、其他奶制品三大类,目前常温奶仍是主流趋势,而低温奶渗透率逐步提升。奶粉行业趋于存量竞争,奶酪行业渗透率仍然较低,存在较大的增长空间。
对比2019年以及2025年乳制品各细分品类的市场规模增长,奶粉行业增长相对乏力,低温奶及奶酪成长空间最为可观。
目前乳制品线下销售仍以分销渠道(即杂货店、大型超市、便利店等)供应为主。但近年来线上渠道增长迅速,逐渐抢占线下渠道的份额。
即时零售平台逐步起量,逐渐抢占传统商超的份额,乳制品行业逐渐形成多销售渠道共存的局面。
伊利股份从2012年的420亿总营收到2021年总营收破千亿,成亚洲首家跨千亿乳企。
目前伊利营收构成主要分为液态奶、奶粉及奶制品(包含奶酪)以及冷饮产品,其中液态奶占比78%。
2012~2021年十年伊利总营收均领先蒙牛。
蒙牛目前营收构成主要分为液态奶、奶粉以及冰淇淋,其中液态奶占比87%。
【下载】想要免费获取完整版报告?
方式如下:
扫描下方二维码,并正确填写相关信息
公众号回复关键词“乳制品”,并正确填写相关信息
【扫码·领报告】
往期精选
2022 REPORT /
【关于燃数科技】
----------------------------
燃数科技成立于2019年初,致力于打造新一代智能数据分析平台,为客户提供在线协作的可视化商业决策工具。
通过机器学习算法构建行业知识图谱和商业预测模型,主要产品为基于大数据和人工智能的数字化研究SaaS产品及商业智能分析解决方案,从而成为新经济时代企业数字化运营的基础设施之一。
公司已经获得IDG资本、天图资本、深创投、软银亚洲的投资。目前服务公募,私募,海外对冲基金,VC/PE等大中型金融机构和企业客户。
联系方式:
zhijia.xing@databurning.com
xiaodi.zeng@databurning.com
长按识别下方二维码
立即关注燃数科技
点击“在看”、“点赞”、“分享”,点燃数据

