labview中常见的图像预处理操作二值化的结果比较特殊,二值图像实际上也是一种U8图像,即灰度值在0-255范围内的整数,0代表全黑,255代表全白。那么,如何显示二值化后的图像呢?
如下图,右边的image控件显示的是常见的二值图的效果,

要显示一个二值图实际上需要对image控件属性palette进行设置。

有很多学员问道这个问题:如何将二值图覆盖到原图上显示。方法有以下几种:
①二值图转为roi,然后用overlay roi函数实现显示,


这种方法的缺点是:当二值化后颗粒数量太多时,overlay速度会变慢
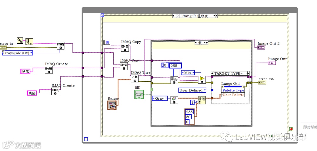
②使用fillimage函数,其本质是将二值化后的图像填充到原图中相应位置

设置简便,推荐使用,但注意,这种方式会更改原图中的像素,操作前建议备份原图

③利用image控件的属性,将二值图覆盖到原图显示

这种方法的本质和方法②是一样的,都是改变了原图的像素,然后针对这些特定的像素值来替换成不同的颜色显示到image上。
对比方法②和方法③的效果一样,但是方法②更简便,推荐使用方法②

需要源码的小伙伴,请关注公众号并回复:二值图覆盖显示
即可获取源码下载链接
如果觉得本文对你有帮助,请帮忙转发,谢谢!

扫码关注龙哥课程助教咨询课程优惠活动

扫码关注讲师微信

扫码关注本公众号
优酷免费课程链接:http://id.tudou.com/uvision
哔哩哔哩免费课程链接:https://www.bilibili.com/video/av44704547/
本文章相关源码将适时发布到相关论坛,请关注微信公众号信息!

