电网供应商入网一站式服务平台,业务范围:国网/南网平台办理,三产入围,标书制作及一对一培训,资质能力核实(一纸证明),资格预审,产品送样抽检咨询,企业产品认证,型式试验报告,银行保函,企业推广及技术开发业务,合作热线:19179190990(邓经理)
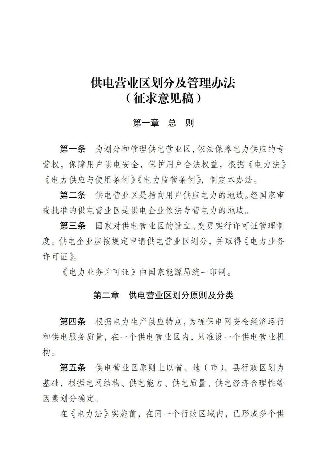
国家发改委9月8日发布关于向社会公开征求《供电营业区划分及管理办法(征求意见稿)》意见的公告。
供电营业区分为下列三类:
1.省(自治区、直辖市)内跨地(市)行政区划的供电营业区(简称省级营业区);
2.地(自治州、省辖市)内跨县行政区划的供电营业区(简称地级营业区);
3.县(市)内跨乡镇行政区划的供电营业区(简称县级营业区)。
供电营业区原则上以省、地(市)、县行政区划为基础,根据电网结构、供电能力、供电质量、供电经济合理性等因素划分确定。
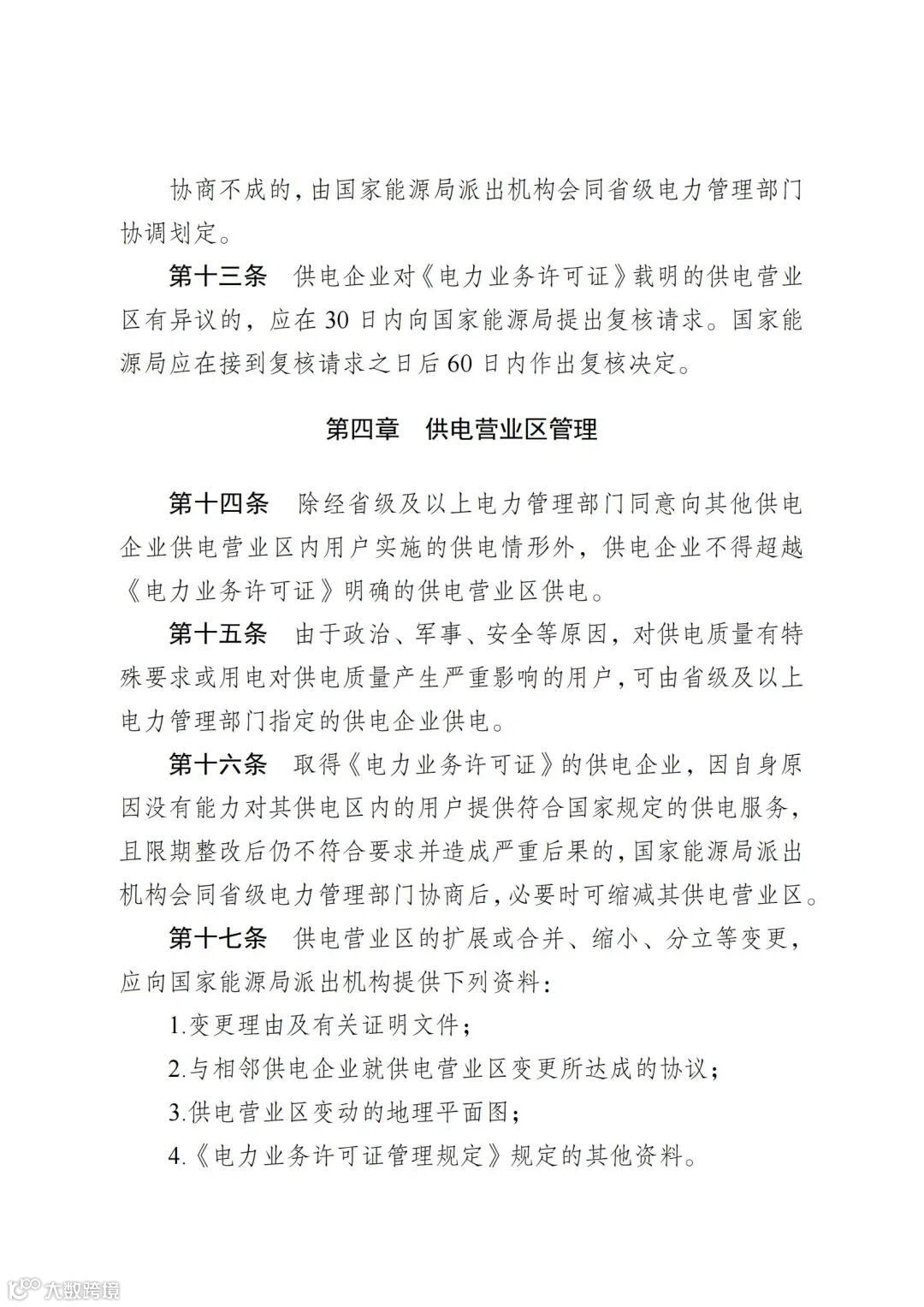
供电营业区的设立、变更,由国家能源局派出机构依据职责和管理权限,会同省级电力管理部门审查批准后,发给《电力业务许可证》。
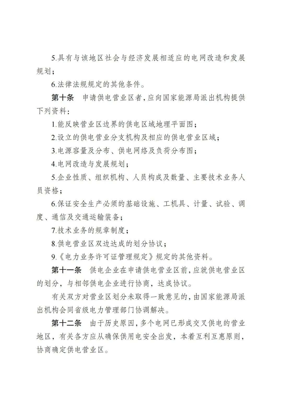
申请供电营业区者,须具备下列条件:
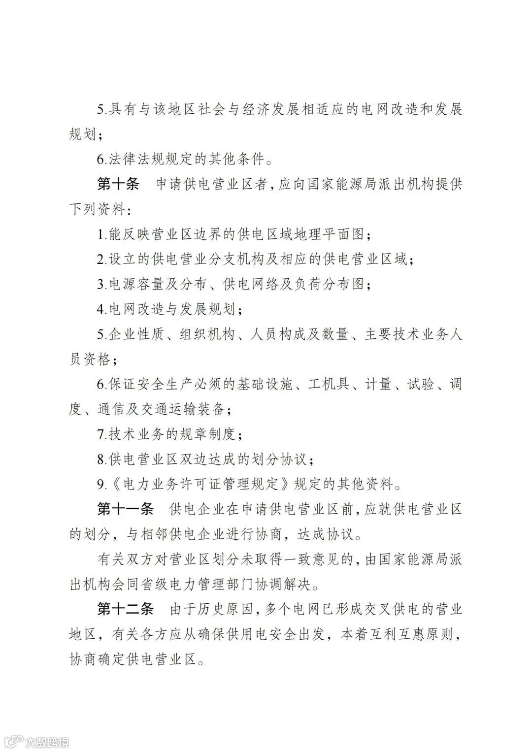
1.具有独立企业法人资格或依法设立的分支机构;
2.具有保障该地区用电需求的供电能力;
3.具有与经营业务相适应的资金、场所、设施和技术手段;
4.具有与经营业务相适应的专门技术与业务人员、管理制度、技术标准;
5.具有与该地区社会与经济发展相适应的电网改造和发展规划;
6.法律法规规定的其他条件。
有关增量配电业务配电区域划分办法另行制定。
详情如下:
为加强供电营业区划分和管理,我们修订形成了《供电营业区划分及管理办法》(征求意见稿),现向社会公开征求意见。
请登录国家发展改革委门户网站(http://www.ndrc.gov.cn),进入首页互动交流版块“意见征求”专栏,提出宝贵意见建议。传真请发至010-88072730,电子邮件请发至zzgz@nea.gov.cn。
意见反馈截止日期为2023年10月8日。感谢您的参与和支持!
附件:供电营业区划分及管理办法(征求意见稿)
国家发展改革委
2023年9月8日





【来源】国家发展改革委官网
【说明】如侵权请联系删除
▼ 下方查看往期信息 ▼
备注:公司+姓名
爱岗敬业,任劳任怨
电网专业服务
1、国网/南网 一纸证明、资格预审
2、标书制作及一对一培训
3、产品送样抽检咨询
4、企业推广
产品资质认证
1、三标体系认证
2、碳中和绿色认证
3、企业3A信用等级证书
4、人员资质证书
型式试验报告
1、高低压成套设备:环网箱/柜、高低压柜、箱变、变压器、断路器、配电箱、计量箱、电缆分支箱等
2、装置性材料:电缆、金具、铁附件、保护管、绝缘子等
3、零星物资:工器具、标识牌、五金等
关注我们



