电网供应商入网一站式服务平台,业务范围:国网/南网平台办理,标书制作及一对一培训,资质能力核实(一纸证明),资格预审,产品送样抽检咨询,企业产品认证,型式试验报告,企业推广及技术开发业务,合作热线:19179190990(邓经理)
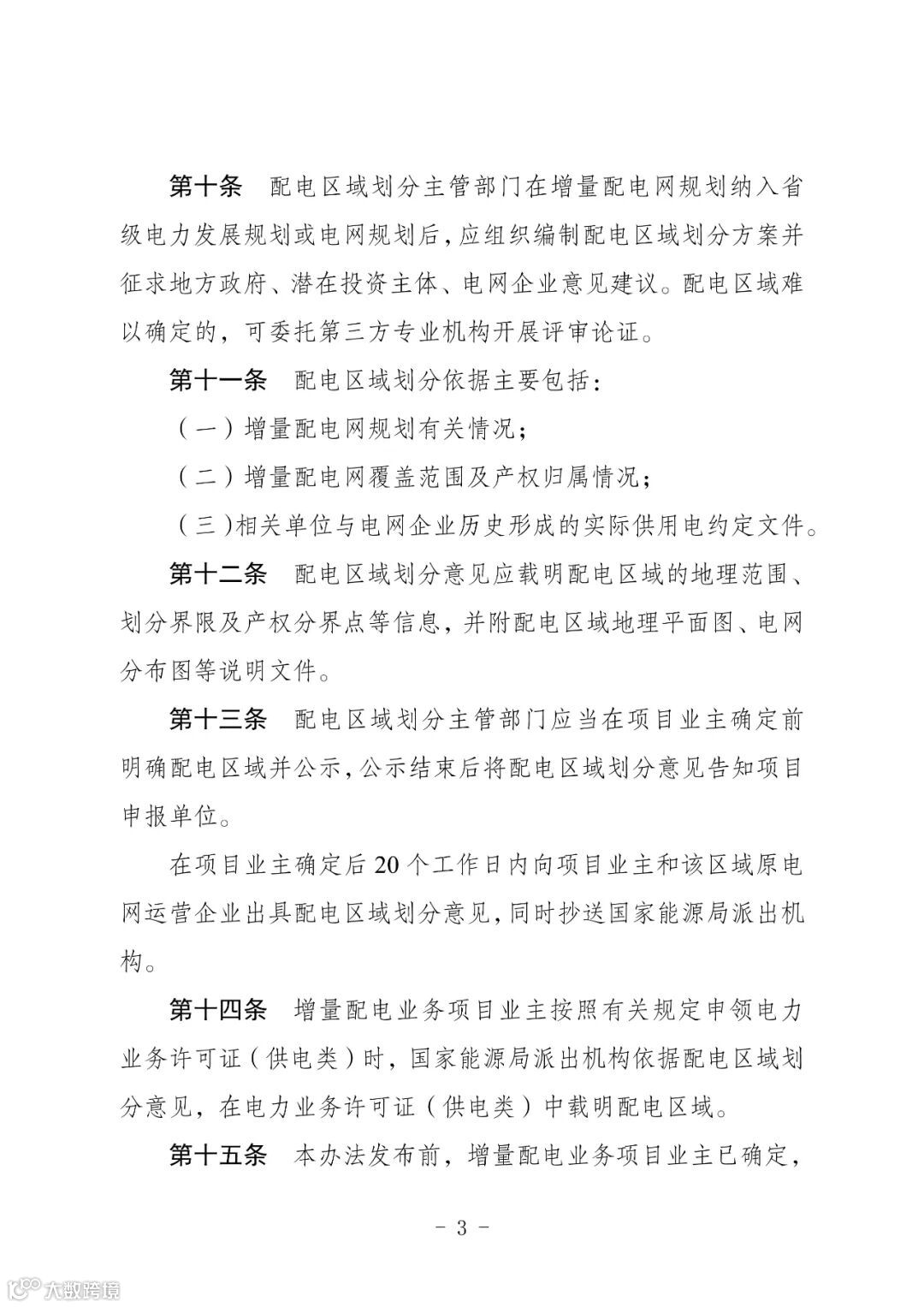
9月25日,国家发改委发布《增量配电业务配电区域划分实施办法(征求意见稿)》(以下简称《征求意见稿》)。
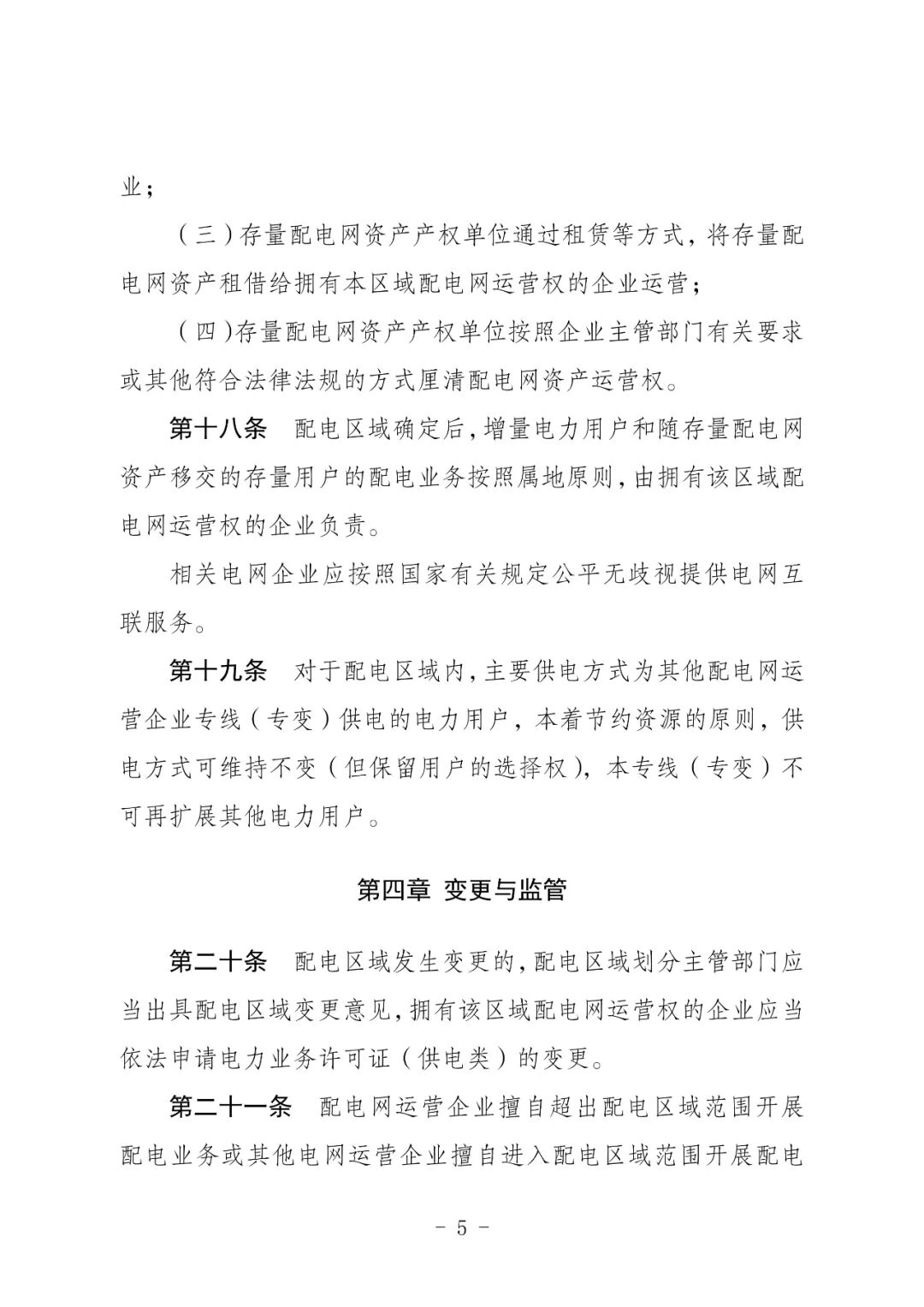
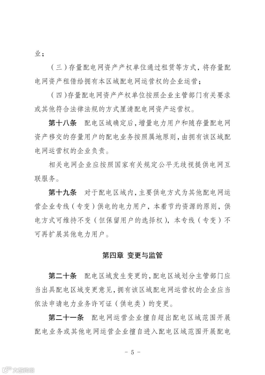
《征求意见稿》特别强调,在一个配电区域内,只能有一家企业拥有该配电网运营权,按照有关规定履行电力社会普遍服务、保底供电服务和无歧视提供配电服务义务,退出配电业务时履行配电网运营权移交义务,确保电网安全稳定运行和电力可靠供应。
《征求意见稿》强调,明确以消纳可再生能源为主的增量配电网的经营主体地位,支持依据其可再生能源供电范围、电力负荷等情况划分配电区域。不得依托燃煤自备电厂建设增量配电网,防止以规避社会责任为代价营造成本优势。
《征求意见稿》还指出,配电区域划分依据主要包括增量配电网规划有关情况、增量配电网覆盖范围及产权归属情况、相关单位与电网企业历史形成的实际供用电约定文件。
《征求意见稿》还提出了市场限价的机制。市场限价设定应考虑经济社会承受能力,有利于市场发现价格,激励投资,引导用户侧削峰填谷,提高电力保供能力,防范市场运行风险。

原文如下:






【来源】国家发改委官网
【说明】如侵权请联系删除
▼ 下方查看往期信息 ▼
备注:公司+姓名
爱岗敬业,任劳任怨
电网专业服务
1、国网/南网 一纸证明、资格预审
2、标书制作及一对一培训
3、产品送样抽检咨询
4、企业推广
产品资质认证
1、三标体系认证
2、碳中和绿色认证
3、企业3A信用等级证书
4、人员资质证书
型式试验报告
1、高低压成套设备:环网箱/柜、高低压柜、箱变、变压器、断路器、配电箱、计量箱、电缆分支箱等
2、装置性材料:电缆、金具、铁附件、保护管、绝缘子等
3、零星物资:工器具、标识牌、五金等
关注我们



