电网供应商入网一站式服务平台,业务范围:国网/南网平台办理,标书制作及一对一培训,资质能力核实(一纸证明),资格预审,产品送样抽检咨询,企业产品认证,型式试验报告,企业推广及技术开发业务,合作热线:19179190990(邓经理)

近期,河北省电力有限公司开展了2023年二级采购供应商评价工作,评价范围及对应关系(见附表)。
相关供应商可登录国家电网新一代电子商务平台查询评价结果。
查询方式:登录国家电网新一代电子商务平台,点击“供应商关系管理”→“绩效评价”→“绩效评价结果查询”→“查看项目信息”。
如不显示相关项目名称,表示该供应商或产品类型未进行评价。
公示期为自即日起5天(即2023年11月17日-2023年11月21日)。如对本次绩效评价结果有疑问,请在公示期内通过“查看项目信息”中“新建反馈”功能在线填写相关问题,进行咨询,我们将及时受理并反馈。公示期结束后,本次绩效评价结果进入应用阶段,受理咨询,不再进行更改。
河北省电力有限公司物资部
2023年11月17日
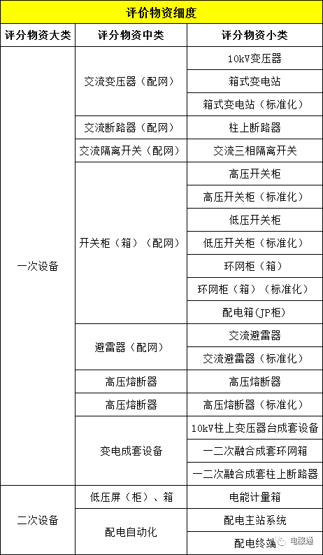
附:评价物资细度



【来源】国网电子商务平台
【说明】如侵权请联系删除
▼ 下方查看往期信息 ▼
备注:公司+姓名
爱岗敬业,任劳任怨
电网专业服务
1、国网/南网 一纸证明、资格预审
2、标书制作及一对一培训
3、产品送样抽检咨询
4、企业推广
产品资质认证
1、三标体系认证
2、碳中和绿色认证
3、企业3A信用等级证书
4、人员资质证书
型式试验报告
1、高低压成套设备:环网箱/柜、高低压柜、箱变、变压器、断路器、配电箱、计量箱、电缆分支箱等
2、装置性材料:电缆、金具、铁附件、保护管、绝缘子等
3、零星物资:工器具、标识牌、五金等
关注我们



