电网供应商入网一站式服务平台,业务范围:国网/南网平台办理,标书制作及一对一培训,资质能力核实(一纸证明),资格预审,产品送样抽检咨询,企业产品认证,型式试验报告,企业推广及技术开发业务,合作热线:19179190990(邓经理)

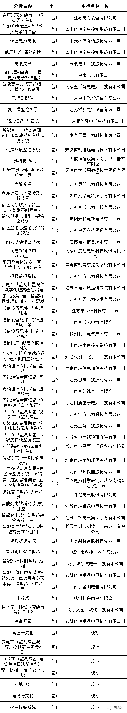
国网江苏省电力有限公司
2023年第六次物资招标采购
中标人名单
(招标编号:102306)
国网江苏省电力有限公司2023年第六次物资招标采购的中标候选人公示活动已经结束。现将中标人名单公告如下:

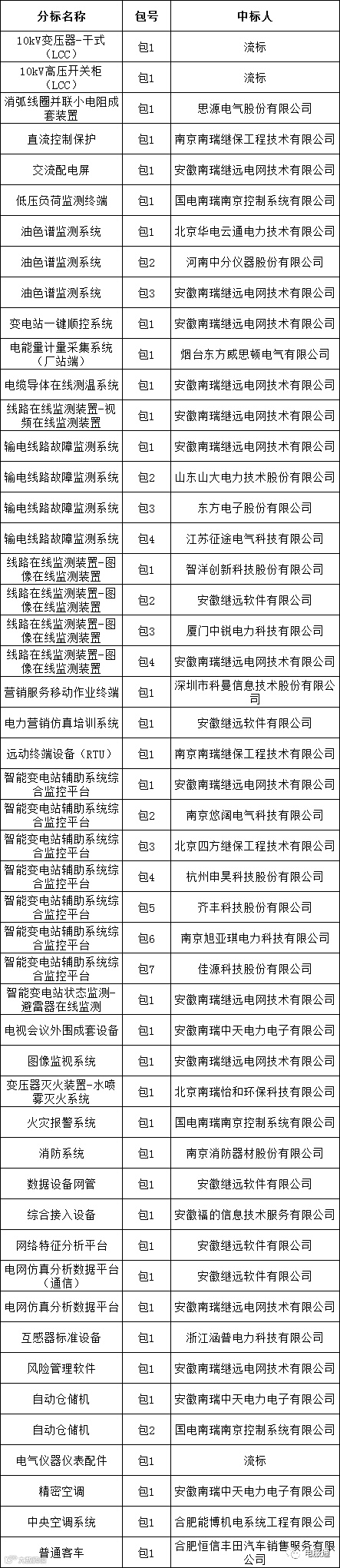
国网河北省电力有限公司
2023年第四次物资类公开招标采购
中标人名单
(招标批次编号:042304)
国网河北省电力有限公司2023年第四次物资类公开招标采购项目的中标候选人公示活动已经结束,现将中标人名单公告如下:

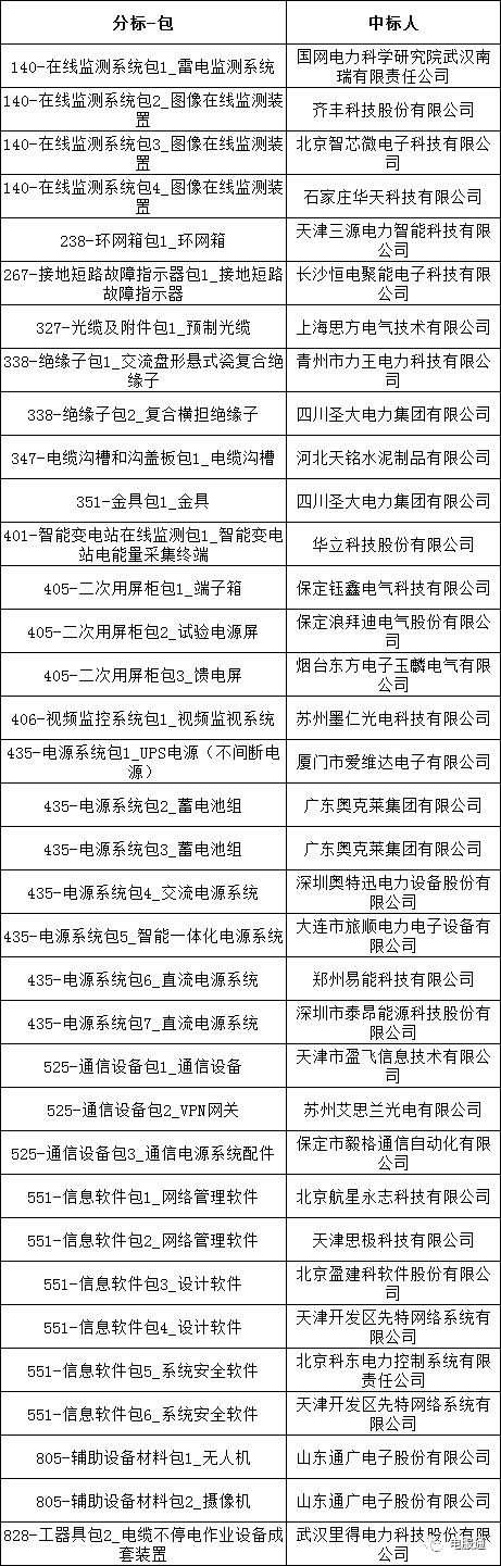
国网安徽省电力有限公司
2023年第三次物资公开招标采购
中标人名单
(招标编号:122309)
国网安徽省电力有限公司2023年第三次物资公开招标采购的中标候选人公示活动已经结束。现将中标人名单公告如下:

国网天津市电力公司
2023年第八次物资招标采购
中标人名单
(招标编号:032308)
国网天津市电力公司2023年第八次物资招标采购的中标候选人公示活动已经结束。现将中标人名单公告如下:

国网辽宁省电力有限公司
2023年第四次物资招标采购项目
中标人名单(一)
(招标编号:222305)
各相关投标人:
国网辽宁省电力有限公司2023年第四次物资招标采购项目的中标候选人公示活动已经结束。现将中标人名单公告如下:

国网宁夏电力有限公司
2023年第四次物资公开招标采购
中标人名单
(招标编号:GWWZ-NX-292304)
国网宁夏电力有限公司2023年第四次物资公开招标采购的中标候选人公示活动已经结束。现将中标人名单公告如下:

【来源】国网电子商务平台
【说明】如侵权请联系删除
▼ 下方查看往期信息 ▼
备注:公司+姓名
爱岗敬业,任劳任怨
电网专业服务
1、国网/南网 一纸证明、资格预审
2、标书制作及一对一培训
3、产品送样抽检咨询
4、企业推广
产品资质认证
1、三标体系认证
2、碳中和绿色认证
3、企业3A信用等级证书
4、人员资质证书
型式试验报告
1、高低压成套设备:环网箱/柜、高低压柜、箱变、变压器、断路器、配电箱、计量箱、电缆分支箱等
2、装置性材料:电缆、金具、铁附件、保护管、绝缘子等
3、零星物资:工器具、标识牌、五金等
关注我们



