电网供应商入网一站式服务平台,业务范围:国网/南网平台办理,标书制作及一对一培训,资质能力核实(一纸证明),资格预审,产品送样抽检咨询,企业产品认证,型式试验报告,企业推广及技术开发业务,合作热线:19179190990(邓经理)
1、采购条件
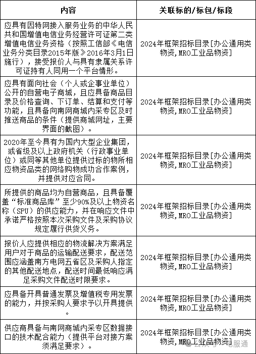
本采购项目南方电网公司电子商城2024年办公通用类物资、MRO工业品物资电商化采购项目,采购人为中国南方电网有限责任公司,项目资金已落实。该项目已具备采购条件,现对该项目进行公开竞争性谈判采购。
2、项目概况和采购范围
2.1项目概述:按公司2024年集团物资采购工作安排,为满足公司办公通用类物资、MRO工业品物资两个品类的电商化采购需求,通过公开竞争性谈判采购方式,引入具备自营能力的电商平台作为南网商城协议供应商,解决南网商城货物寻源比价问题。
2.2采购范围:包括南方电网公司及所属单位的办公通用类物资、MRO工业品物资需求。采购结果在南方电网电子商城(以下简称南网商城)内采专区平台上执行履约,即成交单位在南网商城平台上完成店铺开设、商品上架、商品维护、订单配送等操作,需求单位在南网商城平台上完成申购、下订单等采购过程。
2.3采购分类:框架(框架采购有效期:自合同签订之日起至2025年6月30日)

获取结束时间:2024年05月24日17时。
5、响应文件的递交
响应文件递交截止时间:2024年06月03日09时。
6、现场核查
为加强供应商诚信管理,保障产品质量,对于被列入供应商处罚“黑名单”解除处理后首次推荐中标的供应商,招标人有权开展现场核查。现场核查如发现提供虚假材料等违法违规情形,将按照《中国南方电网有限责任公司供应商失信扣分管理细则》等制度进行处理。
【来源】南网统一供应链平台
【说明】如侵权请联系删除
▼ 下方查看往期信息 ▼
备注:公司+姓名
爱岗敬业,任劳任怨
电网专业服务
1、国网/南网 一纸证明、资格预审
2、标书制作及一对一培训
3、产品送样抽检咨询
4、企业推广
产品资质认证
1、三标体系认证
2、碳中和绿色认证
3、企业3A信用等级证书
4、人员资质证书
型式试验报告
1、高低压成套设备:环网箱/柜、高低压柜、箱变、变压器、断路器、配电箱、计量箱、电缆分支箱等
2、装置性材料:电缆、金具、铁附件、保护管、绝缘子等
3、零星物资:工器具、标识牌、五金等
关注我们



